MarkusFally Profile Banner
Markus Fally Profile
Markus Fally

@MarkusFally

Followers
22
Following
16
Media
1
Statuses
15

Clinical Associate Professor @uni_copenhagen MD, PhD, MPH @SUHhospital Guidelines methodologist @EuroRespSoc Editor @Ugeskriftet

Copenhagen, Denmark
Joined May 2023
Don't wanna be here? Send us removal request.
@MarkusFally
Markus Fally
11 months
🚨 Thrilled to share our latest comprehensive systematic review on diagnostic criteria for community-acquired #pneumonia in clinical trials πŸ€’ Only 69.4% of CAP studies registered between 2010 and 2024 provided diagnostic criteria, using 87 different combinations πŸ˜΅β€πŸ’«
1
1
1
@MarkusFally
Markus Fally
1 year
0
0
0
@MarkusFally
Markus Fally
1 year
🚨 Excited to share our latest research on lower respiratory tract samples and their role in community-acquired #pneumonia πŸ€’ πŸ” Insights from our study: LRTS collection led to increased antibiotic use, longer hospital stays, and lower 90-day mortality https://t.co/Vu9iHfbpvl
1
2
1
@MathioudakisAG
MathioudakisAG
1 year
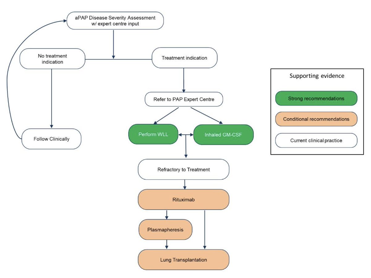
European Respiratory Society guidelines for the Diagnosis and Management of Pulmonary Alveolar Proteinosis. https://t.co/RiCt03rRuc @ERSpublications @ManchesterBRC
0
12
28
@Crit_Care
Critical Care
1 year
#CritCare #OpenAccess Unravelling the complexity of ventilator-associated pneumonia: a systematic methodological literature review of diagnostic criteria and definitions used in clinical research Read the full article: https://t.co/Usc3Q1BlNQ @jlvincen @ISICEM #FOAMed #FOAMcc
0
17
43
@MathioudakisAG
MathioudakisAG
1 year
🚨Unravelling the complexity of ventilator-associated pneumonia #VAP: a systematic review of diagnostic criteria and definitions. https://t.co/Znc7KU3Ufq Read our new study @Crit_Care led by @MarkusFally. @VirtueOfNothing, @timwfelton, @ManchesterBRC
0
3
6
@MathioudakisAG
MathioudakisAG
2 years
#Pneumonia #RCTs use a wide variety of outcomes and outcome measurement instruments. Most frequently reported: treatment success (61%), mortality (56%) and AE (41%). There is a need for a rigorous core outcome set #COS - in development by the @EuroRespSoc https://t.co/VUdpN9kwic
1
6
15
@MarkusFally
Markus Fally
2 years
Still possible to help the respiratory community by completing the survey below - deadline 20 August πŸ™
@MarkusFally
Markus Fally
3 years
Do you have experience with #Pneumonia as a patient, a relative to a patient or a healthcare professional? πŸ€’ Help the @EuroRespSoc develop #CoreOutcomeSets for future #Pneumonia trials: https://t.co/145XSKmCA1 And please share πŸ™
0
0
1
@EuroRespSoc
ERS
2 years
ERS invites its members and the wider respiratory health community to take part in a survey which will help develop core outcome sets for the management of pneumonia. Take they survey by 20 July, 2023: https://t.co/0jXN68rYm8
0
13
14
@MarkusFally
Markus Fally
3 years
For those who have problems with the short link, here's the original one:
0
1
2
@MarkusFally
Markus Fally
3 years
Do you have experience with #Pneumonia as a patient, a relative to a patient or a healthcare professional? πŸ€’ Help the @EuroRespSoc develop #CoreOutcomeSets for future #Pneumonia trials: https://t.co/145XSKmCA1 And please share πŸ™
2
11
12
@MathioudakisAG
MathioudakisAG
3 years
Core Outcome Sets can Improve Quality and Comparability of Clinical Trials in Respiratory Medicine. @EuroRespSoc has endorsed 3 #COS Read our Editorial @ERSpublications https://t.co/D2HQjbeCoL @ProfJVestbo @KateKhaleva @DoctorJensUlrik @timwfelton @EuropeanLung @ManchesterBRC
0
10
25