Marion Müller
@MarionCMuller
Followers
149
Following
62
Media
0
Statuses
201
Fungal genetics & genomics, plant-pathogen interactions, powdery mildews & grasses working at @TU_Muenchen
Joined March 2021
Happy to share our preprint on the AD assay, a novel method that significantly accelerates and simplifies AVR identification in Blumeria graminis! For more details on the method and how we used it to identify AvrPm60, check out the thread by first author @L_E_Kunz
1
1
3
Dual recognition of structurally unrelated mildew effectors underlies the broad-spectrum resistance of Pm3e in wheat https://t.co/epCXpsZScu
#biorxiv_plants
biorxiv.org
Broad-spectrum resistance genes are highly valuable for sustainable crop protection, yet the molecular basis of their activity is often unknown. The Pm3 allelic series in wheat encodes NLR receptors...
0
6
14
A cautionary note on using STRUCTURE to detect hybridization in a phylogenetic context https://t.co/dl3e7iRSym
onlinelibrary.wiley.com
Using simulations, we provide the first systematic evaluation of the performance of STRUCTURE under a variety of cross-species hybridization scenarios. We find that STRUCTURE performs well in...
0
21
55
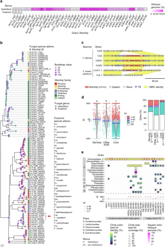
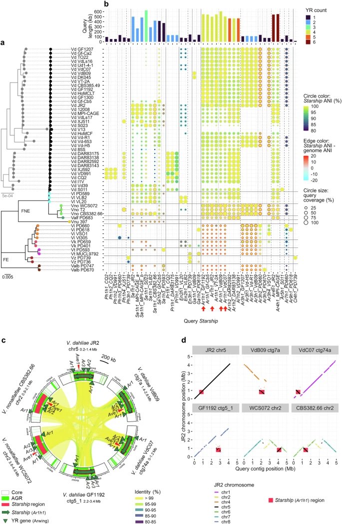
Starship giant transposons dominate plastic genomic regions in a fungal plant pathogen (Verticillium) and drive virulence evolution. Nat Commun 16, 6806 (2025). https://t.co/ABH6bkhZ1T
0
3
11
A new publication of wheat pan-transcriptome and pan-genome analysis from the 10+ Wheat Genome Project. In Japanese cultivar Norin 61, its unique chromosomal regions are enriched with disease resistance genes or unique expression patterns @moko_13_ts
nature.com
Nature Communications - Available wheat genomes are annotated by projecting Chinese Spring gene models across the new assemblies. Here, the authors generate de novo gene annotations for the 9 wheat...
0
7
15
Finally published. A big thank you to all contributors: Barley resistance and susceptibility to fungal cell entry involve the interplay of ROP signaling with phosphatidylinositol‐monophosphates - Weiß - 2025 - The Plant Journal - Wiley Online Library
onlinelibrary.wiley.com
The ROP GTPase RACB has been co-immunoprecipitated with two host phospholipid-metabolizing enzymes and one fungal effector that influences pathogen interaction. All three modeled protein complexes...
1
22
82
Check out our latest preprint on virulence on Pm4 controlled not by one, but two effectors! Avirulence vs. Suppression, a beautiful example of the arms race between wheat and mildew. Work led by Zoe Bernasconi, Aline Herger, @PilarCaro20 and Lukas Kunz🌱🦠🧬!!!👇🧵
Happy to share our work on the discovery of AvrPm4, a powdery mildew effector recognized by the wheat resistance gene Pm4! 🌾🧬 (1/8) 🧵 👉 https://t.co/Id4CemnOvE
#PlantScience #EffectorBiology #PlantImmunity #KinaseFusionProtein #WheatResearch #CropBreeding #DurableResistance
0
1
3
Virulence on Pm4 kinase-based resistance is determined by two divergent wheat powdery mildew effectors https://t.co/N14JP5IJKb
#biorxiv_genetic
biorxiv.org
The wheat resistance gene Pm4 encodes a kinase fusion protein and has gained particular attention as it confers race-specific resistance against two major wheat pathogens: powdery mildew and blast....
0
2
0
Kudos @AdamWu9527 et al! Cell biology at its best applied to an important question!
Single-cell-resolved calcium and organelle dynamics in resistosome-mediated cell death https://t.co/rXHs1pz7BZ
#biorxiv_plants
1
6
30
Please RT: Open PhD Position @TUM @HuckelhovenR (Freising, Germany) Join our team and help us to decode the molecular mechanisms driving plant cell remodeling during fungal infection. Focus: RICs in Barley–Blumeria hordei interaction 🔬 CRISPR, microscopy, proteomics & more
1
17
30
SVbyEye: A visual tool to characterize structural variation among whole-genome assemblies https://t.co/aluPvsLV1y 🧬🖥️🧪 https://t.co/xj0DhpY0Xm
7
89
341
Powdery mildews, particularly those infecting barley and wheat, serve as valuable models for studying obligate biotroph effector biology. Merle Bilstein-Schloemer, @MarionCMuller, and Isabel M. L. Saur summarize current insights into their effectoromes, highlight available omics
1
19
58
The "Fine Grain: Molecular, Cellular, and Genomic Details of Cereal Crop Diseases" focus issue is now available online! This MPMI focus issue explores major pathogens and pests of wheat, rice, barley, maize, and oats—offering new insights into exploitable pathogen weakness and
0
10
11
Super excited to share our newest paper, out in @Curr_Protocols! A collab btwn @Fabiteam1 & @KU_PLEN, we put together protoplast extraction protocols for 5 different fungal genera! 🍄 With applications for genome editing & long read seq, we hope this will be super useful!
1
7
7
Happy Friday - looking forward to next week!!! Our #Wheat Pathogens EWG has a new #webinar up! 20th of MAR: “Understanding mechanisms of crop pathogen emergence using large genome panels ” by Daniel Croll Have a look here! 👇👇👇 https://t.co/IDuqoVrDiM
@karchuntan
@ReemWheat
0
7
22
Improved reconstruction of transcripts and coding sequences from RNA-seq data https://t.co/m9GZzPjK1n
#biorxiv_bioinfo
biorxiv.org
Motivation Annotation of genes and transcripts is an important requirement for understanding the information that is encoded in newly sequenced genomes. One source of information suited for this...
1
3
11
Immunity gene silencing increases transient protein expression in Nicotiana benthamiana https://t.co/UvjfawqiYL
#biorxiv_plants
biorxiv.org
Agroinfiltration of Nicotiana benthamiana is routinely used for transient gene expression in plant sciences and molecular pharming. Here, we depleted transcripts of 21 different immunity-related...
0
11
33
Super happy to share this: A recombinant, interspecific hybrid of two fungal maize pathogens helps us to understand how effector gene regulation determines infection style and tumorigenesis. Huge congrats to @janinawern and everyone involved! https://t.co/IW7tYSTn6t
biorxiv.org
The maize smut fungi Ustilago maydis and Sporisorium reilianum are closely related and have similar genomes in terms of size and synteny. While U. maydis induces tumors locally at sites of infection,...
0
21
41
Neurospora crassa as a model system for fungal immunity! 🍄🦠New pre-print and my first, first author paper from the @kseniakrasileva lab where I dissect N.crassa’s interaction with Pseudomonas https://t.co/YF18oUp8nb (A 🧵)
biorxiv.org
Recent comparative genomics and mechanistic analyses support the existence of a fungal immune system. Fungi encode genes with features similar to non-self recognition systems in plants, animals, and...
9
9
41
Obligate biotrophic fungi cause some of the most devastating diseases on cereals. They are also highly difficult to study…. It is truely remarkable how well described the barley and what powdery mildews are. Here the current knowledge and summary of great resources. Enjoy!
Get a First Look! 👇 🌱🌾Technical Advances Drive the Molecular Understanding of Effectors from Wheat and Barley Powdery Mildew Fungi https://t.co/NinVB74Tye
@IzzySaur
1
12
30