
Steve Marek
@stephenmarek2
Followers
5K
Following
52K
Media
3K
Statuses
21K
Fungi, fungal biology, mycology, plant pathology, MPMI, entomopathogens, mushrooms, genomics, music, beer, life...opinions are my own, he/him/his 🍄🦠🌱🌾🔬🧫
Stillwater, OK
Joined June 2013
A new paper in @NatureFoodJnl reports -Global exploration of drought-tolerant bacteria in the wheat rhizosphere reveals microbiota shifts and functional taxa enhancing plant resilience Led by including @YGZHURCEES Qing-lin Chen, Xiang & @Prof_Braj_Singh
https://t.co/zOixfkWCl0
0
13
21
New PhD opportunity in my group @TheSainsburyLab - See below on how to apply https://t.co/a39jFkBitL
biodtp.norwichresearchpark.ac.uk
What makes a plant killer lose its edge? This project will investigate why fungal pathogens lose virulence when they are grown in laboratory culture away from their host plant. Use cutting-edge…
1
27
70
Upcoming Webinar – 23 October Join online Paula Silva from INIA Uruguay: Genomic and Pathogenic Insights into the Range Expansion of Wheat Blast in Uruguay. Hosted by our Pathogens Expert Working Group. 🔗 Details: https://t.co/GOZpkjIUo8
#WheatConnect
@ReemWheat @karchuntan
1
15
43
New opportunity to undertake a PhD in my group @JohnInnesCentre - if you’re interested in plant immunity and evolution check out the link!
biodtp.norwichresearchpark.ac.uk
The fossil record demonstrates that filamentous microbes invaded ancient plant cells with intracellular hyphal structures over 450 million years ago. To this day, a rich diversity of extant land...
3
34
80
New paper from the lab in @NatureFoodJnl Global exploration of drought-tolerant bacteria in the wheat rhizosphere reveals microbiota shifts and functional taxa enhancing plant resilience. Led by Xiang et al. https://t.co/J8KdgcBXnU
3
17
86
The secret weapons of gall-forming microbes https://t.co/CKqR4vbd30
elifesciences.org
Gall-forming plant pathogens produce high numbers of organism-specific effector proteins that help infiltrate the plant’s immune defenses.
0
5
19
Protists and their symbiont feast. Nat Rev Microbiol 23, 685–686 (2025). https://t.co/WvbYkc4ZGg
0
0
0
Save the date! 🗓️ Thu 30 Oct, 12pm AEDT/2pm NZDT Our October seminar will feature Dr. Yi Ding from the University of Sydney on plant-fungal interactions in crops! Free registration (donations welcome) @ausplantsoil
@Plant_Pathogens
https://t.co/PJKYeoqOCc
australasianmycologicalsociety.com
We invite you to attend our upcoming AMS virtual seminar. This month, we're excited to feature Dr. Yi Ding, a Lecturer and a Research Fellow in the School of Life and Environmental Sciences at the...
0
2
3
IMHO, it differs by discipline, university, department, college, RPT committee members, external referees, etc. Research assessment: a round-up for early-career researchers
nature.com
Nature - Confused by research evaluation and its potential impact on career progression? Here are some pointers as to how things work in different parts of the world.
0
0
0
Fungal mitochondria govern both gliotoxin biosynthesis and self-protection | mBio https://t.co/7VtFmdyPeP
0
0
0
The siderophore-iron transporter BbMirB is required for the fungal pathogen Beauveria bassiana to repress insect immunity and promote proliferation during colonization of hemocoel | mBio https://t.co/NKpCUACOw1
0
1
2
Fungal resistance in rice is restored by interfamily transfer of an evolutionarily lost co-receptor: Cell Host & Microbe
cell.com
Zhang et al. identify STOM, a previously unknown fungal MAMP, and its receptor-co-receptor pair, STOMR/STOMRh. The evolutionary loss of functional STOMRh in monocots restricts immune recognition,...
1
5
25
Rethinking large-scale phylogenomics with EukPhylo v.1.0, a flexible toolkit to enable phylogeny-informed data curation and analyses of diverse eukaryotic lineages | mBio https://t.co/QvlKusg2Q2
0
1
4
Sanctuary: a Starship transposon facilitating the movement of the virulence factor ToxA in fungal wheat pathogens | mBio https://t.co/6zwQ99tlIm
0
0
2
mGem: Guides or triggers? Extracellular RNAs beyond vesicular miRNAs | mBio https://t.co/qC7CKNsRh3
0
0
0
mGem: How many fungal secondary metabolites are produced by filamentous fungi? Conservatively, at least 1.4 million | mBio https://t.co/7YnctTY4hQ
0
10
31
The rise of ‘nightmare bacteria’: antimicrobial resistance in five charts
0
0
1
‘Google for DNA’ brings order to biology’s big data
nature.com
Nature - MetaGraph compresses vast data archives into a search engine for scientists, opening up new frontiers of biological discovery.
0
1
2
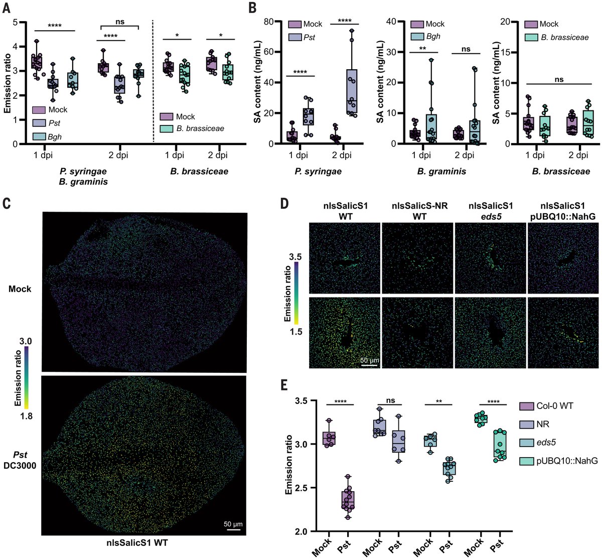
SALICYLIC ACID SENSOR1 reveals the propagation of an SA hormone surge during plant pathogen advance | Science https://t.co/bBsLg4ClI0
0
0
1