Mulham Ombada, MD
@MOmbada1
Followers
163
Following
909
Media
13
Statuses
165
HPM Fellow @RoswellPark | IM Residency @Upstatenews | Interests: #MedEd #PallOnc #MalignantHem | Aspiring Oncologist | Views my own
Buffalo, NY
Joined July 2023
Glad to share that my article: “Secondary T-cell Lymphoma following CAR-T cell therapy: Incidence and Potential Causes” is published. Grateful for the continuous support from my mentors! #Teresa Gentile @ElizabethPrsic @realbowtiedoc #Julian Sprague @ASH @hemeoncfellow
3
2
23
My favorite community connection every month! So glad we are restarting. Join my co-champ 🏆 @crisbergerot and I as we set the stage for @PallOncCoP 25-26. An amazing lineup of speakers. Join us Sept 25th @RyanNipp
@TamrynGray
@Linda_E_Carlson
@WilliamDale_MD
Yes it's that time of year again! #PallOncCoP is launching its Webinar Kick Off event in 2 weeks Sept 25th 4-5p EST. DM for a link or send your email to pallonccop@gmail.com to be added to the listserv. See you soon! #pallonc #supponc
@MazieTsangMD @DarcyBurbage @crisbergerot
1
10
22
I’m honored to be a @RoswellPark @BloodCancerUtd captain for Light the Night. I strongly support BCU (formerly LLS) as they support our patients and families! If you can contribute, it goes to a great cause! #lymsm #mmsm #leuksm #bmtsm
https://t.co/iJAFfgQOEY
1
1
6
In-vivo B-cell maturation antigen CAR T-cell therapy for relapsed or refractory multiple myeloma - The Lancet
thelancet.com
Chimeric antigen receptor (CAR) T-cell therapy has shown impressive efficacy in treating relapsed or refractory multiple myeloma. Nonetheless, its availability is substantially restricted by complex...
2
8
17
August 1 marks #WorldLungCancerDay — a time to reflect, raise awareness, and recommit to changing the future of lung cancer. We’ve made meaningful progress, but there’s still a long way to go. Each patient, each study, each step forward brings us closer to better outcomes.
2
11
42
Breast cancer care must not depend on geography or GDP. A blueprint for equity, not just efficiency. #CancerCare #GlobalOncology #BreastCancer #EquityInHealth #LMIC @ASCO @JCOGO_ASCO @OncoAlert @BreastCancerNow @AORTIC_AFRICA @nazik_hammad @SirohiBhawna @GlopesMd @runciecwc
1
13
34
@PalliativeMed_j @DanijelaJakovl9 @RichaThakurMD @RachelA104 @Dr_Butin @MOmbada1 @DrAlisonW @MonikaJ95971150 @AnnaLaVigneMD @doctor_nurse7 @langmannga @AdmaneSonal @RajivAgarwalMD @gandhi_shipra @SiennaDurbin @ComeBommier @veladconmigo @chefaleixomd @fumikochino @yzafar @drtulsijose @bosnjaksupport @ChandrikhaC @GretchenMcnally @aarsh_a_desai @IshwariaMD @GreggWeltyMD @DrN_CancerPCP @DrNicolasHart @doc_martin19 @BillyRosaPhD @OncoAlert @PallOncCoP @yekeduz_emre @MazieTsangMD @DarcyBurbage @Chaosdyna @crisbergerot @BbaharK @asfeen_ummul Our final #video summary of the #Top10Tips paper for #hpm on #survonc published in @PalliativeMed_j Presenting Tip 🔟 #hpm can educate 🎓 about #SurvOnc
@JananiA779
@MayaGogtay
@FernandoDiazMD1
@EunbeeChoIM
@doctor_nurse7
@langmannga
@AdmaneSonal
@RajivAgarwalMD
@gandhi_shipra
0
6
12
Excellent @JCO_ASCO editorial by @SagarLonialMD @myelomaMD about CARTITUDE-1, with 5-yr PFS of 33% off all treatment in myeloma! 👏 for CAR-T. Most thoughtful discussion of cure in #MMsm I’ve read… the MGUS-like MRD-positive phenotype 👇 needs to be part of the discussion!
A Cure, a Cure, My Kingdom for a Cure: patients with refractory myeloma can achieve long-term remissions following CAR-T therapy, earlier use may cure more. Thoughtful @JCO_ASCO commentary @SagarLonialMD
https://t.co/ZcgDbD23ar
1
5
20
Maintaining our short #video summaries of the #Top10Tips paper for #hpm on #survonc published in @PalliativeMed_j Presenting Tip 3⃣ Late and long-term #tox 🤕 @DanijelaJakovl9
@RichaThakurMD
@RachelA104
@Dr_Butin
@Mombada1
@DrAlisonW
@MonikaJ95971150
@AnnaLaVigneMD
1
8
16
Nothing gives me a boost like meeting with my @PallOncCoP family. Combine that with my love of #nerdy 🤓 and this is going to be a dynamite collaboration. Make sure you don't miss out next week. Join us! #hpm #hapc #pallonc #supponc #AI #healthIT
@DanijelaJakovl9
@RichaThakurMD
Join us April 29th 4p EST as we join #AICoP co-champs @ravi_b_parikh and @ca_chung to discuss #AI 🤖 in #SuppOnc with global impact 🌎 DM for meeting link or to be added to our mailing list @realbowtiedoc
@MazieTsangMD
@crisbergerot
@FionnualaCrowle
@anhbl9
@ramsedhom
1
7
24
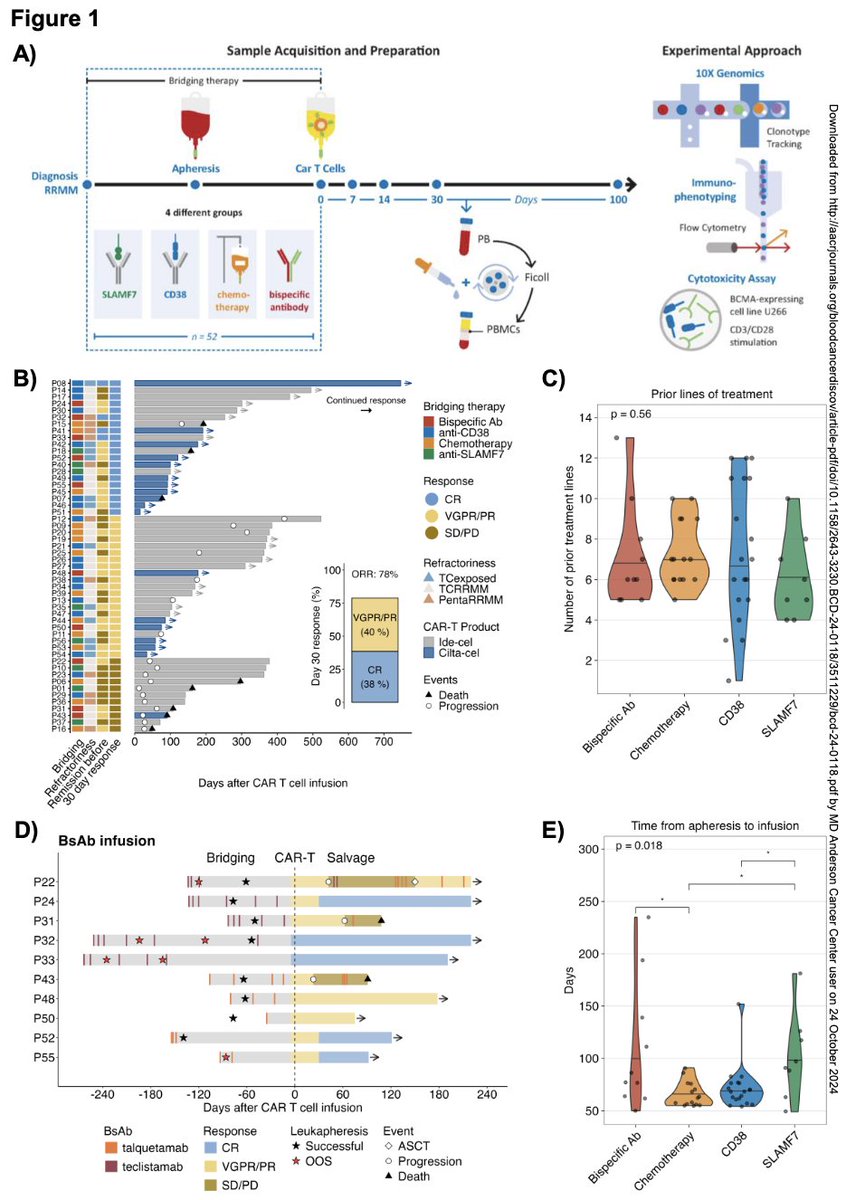
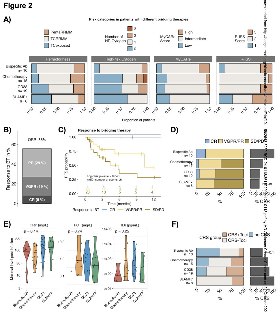
#Myeloma Paper of the Day: Bispecific antibodies as bridging to BCMA CAR-T cell therapy for relapsed/refractory myeloma achieve higher response rates (100% in 52 pts) vs. other options & increase clonality in the CD4+ and CD8+ T cell post_CAR T: https://t.co/35l9mbWjKe.
#mmsm
2
12
65
My first E-Poster presentation at LLM Congress 2024 - @MOmbada1
@llmcongress
https://t.co/kMwan9JV2B
#LLMCongress2024 #HemOnc #Cancer #MedEd #MedNews #Health #Medicine #MedTwitter #OncoDaily #Oncology
0
1
15
My first E-Poster presentation ✅ Attended amazing learning sessions ✅ Grateful for the collaboration opportunity with my respectful mentors & colleagues 🙏 Thank you @llmcongress for this great meeting experience✌️ #MedTwitter #LLMCongress2024
2
0
7
Difficult Case of a Severe Refractory ITP - @MOmbada1
@BloodJournal
https://t.co/jFC15b6zD5
#BloodJournal #Cancer #OncoDaily #Oncology #Medicine #Health #MedEd #MedX #MedNews
oncodaily.com
Mulham Ombada: Difficult Case of a Severe Refractory ITP / Blood Journal, cancer, James B. Bussel, Ming Hou, Mulham Ombada, OncoDaily, Oncology, Oriana
0
1
23
Grateful to everyone who works in the palliative care space- ensuring patients receive holistic and goal concordant care at all stages of the care continuum.
On World Hospice and Palliative Care Day, we come together to honour the compassion and dedication of those who care for us and our loved ones when we are at our most vulnerable. Every person, everywhere, deserves access to quality care that alleviates serious illness
1
8
11
Excited to share that our new abstract “Struck by Tsunami: Difficult Case of a Severe Refractory ITP” got approved for publication at @BloodJournal. Grateful for the tremendous support by my mentor Dr. Teresa Gentile and all collaborators. #MedTwitter #ITP #SuppOnc
1
0
19
The #pallonc study that rocked #ESMO24 in @NEJM Ph 2 trial of ponsegromab antiGDF-15 in 185 pts: ⬆️weight gain ⚖️ ⬆️appetite 😋 ⬆️physical activity 🏃 ⬇️ #cachexia
#supponc @PallOncCoP @OncoAlert🚨 @MDRoeland @DrR_DUNNE 🔗: https://t.co/TgoYU5D2ne
0
14
23
🎉Immensely excited and proud to share with you our recent paper "Guide to Understanding and Supporting #InternationalMedicalGraduates in #Hematology #Oncology" with gratitude to my co-first author @ZiadBakouny, senior authors @DrChoueiri #DrAlfredLee, and other world-renowned
13
90
276
Visual on why 14G = large bore Not 16G, not 18G Ask your team deliberately: “What size IV access do we have?” As opposed to, “Do we have access?” H/T @OGdukeneurosurg
5
34
169
@CvonGunten is a true #pallonc legend and foundational for #hpm #hapc training. Grateful to have caught him at #hapc23 Join our @PallOncCoP crew on Oct 24th 4p EST for a fireside chat with many of program directors of these innovative #supponc fellowships too!
Interested in combined #hemeonc and #pallonc training? Know someone who is? Join us for our next #PallOncCoP meeting: 📅Thurs Oct 24th 4p EST📅 Hosted by current fellow @FionnualaCrowle and #supponc superstar @CvonGunten alongside the #PD for these sites! 📨DM for a link🔗
2
8
28
Thank you Karyopharm Therapeutics for the invite! Looking forward attending Dr. Niesvizky @RubenNiesvizky presentation on Friday, October 18th! #MedTwitter #LLM #Myeloma
0
0
6