Lyonpaul Profile Banner
Paul Brennan Profile
Paul Brennan

@Lyonpaul

Followers
701
Following
489
Media
60
Statuses
445

interested in causes of cancer and early detection.

lyon
Joined September 2010
Don't wanna be here? Send us removal request.
@Lyonpaul
Paul Brennan
1 month
Is the increase in early onset colorectal cancer being driven by mutations linked to bacteria in the microbiomes of infants and kids? Thanks to the European Research Council for their synergy grant that will let us test this hypothesis. Watch this space!!!
1
1
7
@IARCWHO
IARC
3 months
IARC scientists reveal age-period-cohort effects in incidence of early-onset #ColorectalCancer in #Australia, #Canada, #UK, & #US. Trends imply unknown exposure(s) in #childhood or v early adulthood. If continues, incidence may x2 every ~15 yrs! @JNCI_Now https://t.co/WFDN2c96xk
0
5
13
@Lyonpaul
Paul Brennan
5 months
Final version of @Nature paper on mutational signatures for colorectal cancer. https://t.co/M4NlLgcgRU Important implications for early onset colorectal cancer. Check out paper or video below. Thanks as always to @CancerGrand + team @sangerinstitute and Ludmil, Marcos @UCSD
@IARCWHO
IARC
5 months
In a 🆕 video, Dr IARC’s @Lyonpaul Brennan presents the latest findings which may explain why #ColorectalCancer is rapidly 📈 in young adults. Watch & learn what the team found, how they found it, & what it may mean for cancer prevention & early detection. https://t.co/vtELAqQAum
3
15
30
@IARCWHO
IARC
8 months
New IARC study shows that early exposure to certain gut bacteria may trigger genetic changes, increasing #colorectalcancer risk decades later, especially in those under 50. Unique mutational patterns across regions stress the need for tailored prevention:
Tweet card summary image
pubmed.ncbi.nlm.nih.gov
Incidence rates of colorectal cancer vary geographically and have changed over time1. Notably, in the past two decades, the incidence of early-onset colorectal cancer, which affects individuals below...
1
11
19
@Lyonpaul
Paul Brennan
8 months
Brilliant teamwork from colleagues @IARCWHO , @sangerinstitute and @UCSD, esp first authors @mdiazgay, wellington dos Santos and @drsarahmoody, Ludmil and Mike, + partners from 11 countries, as well as great support from the @CancerGrand Challenges.
0
0
5
@Lyonpaul
Paul Brennan
8 months
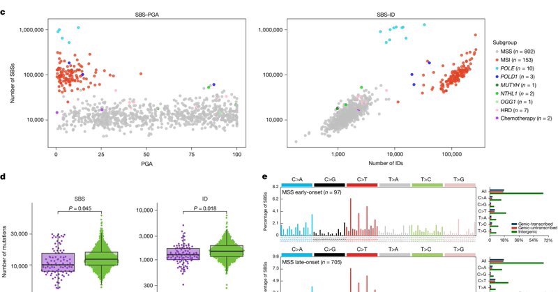
Mutational signatures linked to colibactin were over 3 times more common among individuals diagnosed before age 40 than in those over 70, and were imprinted early during colorectal cancer development. Raises question of whether this is cause of increase in incidence of eoCRC.
1
1
3
@Lyonpaul
Paul Brennan
8 months
Accelerated preview of Mutograph paper on colorectal cancer published in @Nature today. Results suggest that increase in early onset colorectal cancer may be linked to childhood exposure to some types of E.Coli bacteria that produce genotoxin colibactin. https://t.co/M4NlLgbJ2m
2
53
137
@LdelaRica
Lorenzo de la Rica (he/him)
8 months
Also congrats lead senior author Ludmil Alexandrov @UCSanDiego as well as @Lyonpaul @IARCWHO and many others involved! True team science! Also featured in the @FT @FinancialTimes (££) https://t.co/sO5JkLxGce
ft.com
Bowel cancer is projected to become the biggest cause of cancer deaths among young adults by 2030
0
2
1
@Chris_P_Wild
Chris Wild
1 year
Fascinating insights into international variations in #cancerincidence from analysis of tumour #mutation patterns. Mutational mapmakers chart course to #cancerprevention @IARCWHO @Michelle_CRUK @Lyonpaul @NCIprevention @CDC_Cancer
Tweet card summary image
science.org
Cancer Grand Challenges researchers are uncovering the hidden factors that fuel tumor formation
0
2
1
@CharlesSwanton
Charles Swanton
1 year
Great discussion about early onset cancers with @KimmieNgMD and @CRUKresearch @CancerGrand @theNCI funded research: what is the underlying cause ? Obesity, western diet, microbiome, antibiotic use ?
@HealthFdn
The Health Foundation
1 year
NEW PODCAST: An uptick in cancer rates among younger adults is concerning scientists. Do we know what’s behind it? Our Chief Executive @JenniferTHF discusses with @KimmieNgMD and @CharlesSwanton. Listen now 🎧
1
26
91
@IRBBarcelona
IRB Barcelona
2 years
🗣️The 41st #BarcelonaBioMed Conference reveals new avenues for #cancer prevention. ➕150 international scientists have discussed the factors that contribute to the risk of getting #cancer & their implication in the prevention of the disease. 🤝@FundacionBBVA Read more here
0
20
48
@Lyonpaul
Paul Brennan
2 years
Sir Richard Peto and late acting determinants of cancer… last day of this wonderful meeting in Barcelona with @nlbigas and Allan Balmain on how understanding cancer promotion can inform prevention…⁦@IARCWHO
0
9
37
@LdelaRica
Lorenzo de la Rica (he/him)
2 years
Fantastic start to the conference organized by @CancerGrand PROMINENT teal leaders @nlbigas (@IRBBarcelona) @Lyonpaul (@IARCWHO) & Allan Balmain (@UCSFCancer) on "Cancer Promotion to inform prevention". What a beautiful venue too 🏫! @HospitalSantPau https://t.co/nvXtlRuLlB
@IRBBarcelona
IRB Barcelona
2 years
🗣️Fully immersed in the #conference "Cancer Promotion: Understanding Cancer Promotion to Inform Prevention"! 🔝With leading experts sharing groundbreaking insights, this event is pivotal in advancing our understanding of #cancer. A remarkable moment for collaboration and
1
11
28
@VincentWenxinXu
Wenxin (Vincent) Xu
2 years
1/ Now out at @JCO_ASCO! Plasma KIM-1 (pKIM-1) helps predict benign vs malignant renal masses and is prognostic for clinical outcomes. https://t.co/m29YVHGKkr
3
23
67
@Lyonpaul
Paul Brennan
2 years
And thanks to the brilliant @CancerGrand team at CRUK for their total support since Mutographs started, as well as wonderful scientific journey with @sangerinstitute and @UCSD colleagues (esp @drsarahmoody), partners in the 11 countries, and all the great team @IARCWHO.
@CancerGrand
Cancer Grand Challenges
2 years
Congrats #CancerGrandChallenges team Mutographs on their paper in @Nature today! Showing the power of their mutational epidemiology approach, they uncovered mutational signatures underlying global variance in #KidneyCancer incidence rates. Read: https://t.co/GbYJmPzBVN (1/5)
0
19
47
@LdelaRica
Lorenzo de la Rica (he/him)
2 years
OUT IN @Nature: Geographic variation of mutagenic exposures in kidney cancer genomes! The power of Mutographs @CancerGrand demonstrated on this landmark paper! Congrats Sergey Senkin, @drsarahmoody, Mike Stratton @sangerinstitute, @Lyonpaul @IARCWHO et al!
Tweet card summary image
nature.com
Nature - Whole-genome sequencing of 962 clear cell renal cell carcinomas from 11 countries shows geographic variations in somatic mutation profiles, including a mutational signature of unknown...
1
1
20
@LauraTorrensF
Laura Torrens
2 years
It's been a great few days at #AACR24 in San Diego. I had the chance to present our latest findings from the #MUTOGRAPHS head and neck cancer project. Missed the talk? You can catch it on the AACR online platform, or stay tuned for the preprint coming soon!
1
6
36
@JAMAOnc
JAMA Oncology
2 years
In randomized clinical trials of cancer screening, incidence of late-stage cancer may be a suitable alternative end point to cancer-specific mortality for some cancer types but is not suitable for others, finds meta-analysis of 41 RCTs. https://t.co/3cpjhPWhYK #AACR24
1
22
51