Luke McLaughlin Profile
Luke McLaughlin

@LukeGMcLaughlin

Followers
206
Following
920
Media
5
Statuses
179

Infectious Diseases physician. West coast. Long suffering Canucks fan.

Vancouver, British Columbia
Joined August 2019
Don't wanna be here? Send us removal request.
@Adam_Weiner535
Adam B. Weiner, MD
3 months
The hardest lessons after training aren’t always in the OR or clinic. 🙏 I wrote this essay for anyone navigating their first year as an attending. “Unseen Scars” in @JAMA_current 🔗 https://t.co/0e09Zx1nb6
55
165
696
@nickmmark
Nick Mark MD
1 year
Hey ivermectin cures cancer folks: I’d love to see this “evidence” you keep talking about Do you mind sharing the best article in support of that? Two things: 1️⃣Post the link 2️⃣say whether the study was performed in cell culture, animal model, or humans. Thanks.
1K
1K
14K
@TakaMatsuo_ID
Takahiro Matsuo (Taka), MD
1 year
【Fever of Unknown Origin】@NEJM 2022 👉Always important review article! https://t.co/3XdBfmwrp2 #IDMedEd #IDFellow
1
120
378
@drtimothyli
Timothy Li
2 years
Infections in cirrhosis @LancetGastroHep ✨ Pathogenesis and potential treatment targets ✨ Consequences ✨ Initial approach ✨ Principles of antibiotic treatment https://t.co/PXoDtjrPXo
1
116
304
@MWeintraubMD
Michael Weintraub, MD
2 years
What is the optimal steroid tapering regimen in patients no longer requiring long-term steroids? 🤔 The 🆕 glucocorticoid-induced adrenal insufficiency guidelines gives us great guidance ‼️ https://t.co/wdcwEGtucx
6
123
320
@PaulSaxMD
Paul Sax
2 years
Today I heard about a person that needed a splenectomy who has a dog, and another who found a dead rabbit on their lawn, and of course thought immediately about Capnocytophaga canimorsus and Francisella tularensis because that's the way ID is wired
7
20
157
@wwrighID
William Wright
2 years
#IDTwitter #SIDPharm @ASMicrobiology @jac_amr #AMRrounds called about >100K CFU/ml laboratory confirmed Aerococcus urinae associate with urinalysis below, serum BUN 26, Cr 1.12 (baseline 0.9), WBC 5, and temperature 36.9C. No urinary catheter. Symptoms unreliable (dementia).
6
3
10
@wwrighID
William Wright
2 years
#IDTwitter #SIDPharm @ASMicrobiology @jac_amr #AMRrounds called today about this laboratory confirmed isolate associated with a secondary bloodstream infection inquiring the risk of AmpC resistance.
3
5
14
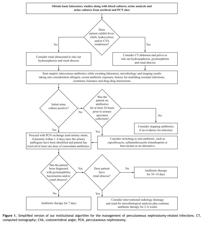
@TakaMatsuo_ID
Takahiro Matsuo (Taka), MD
2 years
【Percutaneous nephrostomy catheter-related infections】J Hosp Infect. 2023 Nov 👉Useful algorithm for management of one of the most frequent consults: PCN-related infections! @ADSzvalb @MDAndersonNews #IDFellow #IDMedEd   https://t.co/FseySZ9JuP
1
44
105
@drtimothyli
Timothy Li
2 years
Does anyone routinely give 7-10 days of anti-MRSA antibiotics for facial erysipelas? @BradSpellberg @DrToddLee @IdVilchez @dralicehan @BJegorovic @edenhelmi
15
8
44
@ABsteward
Antibiotic Steward Bassam Ghanem 🅱️C🆔🅿️🌟
3 years
🆕️⚡️🔥 Retrospective analysis Assessed the effectiveness & safety of a beta-lactam +aminoglycoside vs.3d-generation cephalosporin monotherapy for the treatment of endocarditis caused by PEN-Intermediate viridans& gallolyticus group streptococci #IEwiki
Tweet card summary image
academic.oup.com
In a retrospective analysis of endocarditis due to viridans and gallolyticus groups streptococci, cephalosporin monotherapy was not associated with higher
2
53
164
@MSG_ERC
MSGERC
2 years
Now published in @CIDJournal Clinical Testing Guidance for Coccidioidomycosis, Histoplasmosis, and Blastomycosis in Patients with Community-Acquired Pneumonia for Primary and Urgent Care Providers https://t.co/xZNWiD3rol Algorithms downloadable here: https://t.co/3VE42fGaEf
0
61
92
@dralicehan
Alice Han
2 years
#IDTwitter Who should be offered suppressive abx therapy for PJI post DAIR? This table is great. Bookmark it. @Cortes_Penfield @laura_certain https://t.co/kgKIOX0MIg
1
33
104
@BadWeatherKyle
Kyle Brittain
2 years
Kelowna is on fire.
289
2K
7K
@AshleyGWinter
Ashley Winter MD || Urologist
2 years
Estradiol 0.01% cream. Sig: apply 1 gram nightly for 2 weeks, then 1 gram twice a week forever. For all your menopausal patients. Every damn one. The rate of UTIs will plumet around the world. Make your smart phrases. Dispense liberally.
256
759
6K
@drtimothyli
Timothy Li
2 years
Empyema (pleural fluid LDH 8000, pH <7) Culture: Streptococcus intermedius On ceftriaxone Do you add metronidazole? @BradSpellberg @DrToddLee @IdVilchez @dralicehan @BJegorovic
10
6
29
@zchagla
Zain Chagla
2 years
If someone has recurrent shingles within weeks/months or even a year or two Swab the lesion It’s almost always hsv.
5
5
29
@DrNeilStone
Neil Stone
2 years
Annoy an Infectious Diseases doctor in one tweet
148
9
75
@ShohamTxID
Shmuel Shoham
2 years
The volume and frequency of distractions in modern medicine has created a stressful work environment. MyChart messages, EPIC chat, emails, texts, pages, etc. it's out of control. Can't talk with patient or colleagues or think without a distraction. This culture's got to change.
17
27
197