Korbel group @ EMBL
@KorbelGroup
Followers
300
Following
4
Media
1
Statuses
14
Joined November 2017
We are hiring postdocs! Reach out if you are keen to work in single cell and long-read genomics, computational biology, or image analysis, to study patterns of mosaicism! Our interdisciplinary are, depending on interests, geared more towards experimental or data science research.
4
46
118
Congratulations to Jan Korbel, who received the title of a Professor (Honorarprofessor) from Heidelberg University. We are very happy about this well-earned achievement! @JanKorbel5 @embl @EMBLHeidelberg
2
4
44
A national consortium including EMBL & @DKFZ is set to launch the German Human Genome–Phenome Archive, creating an invaluable bridge between fundamental biomedical research and applied healthcare. 🧬 https://t.co/7muR82PVA3
1
19
62
@NatureGenet
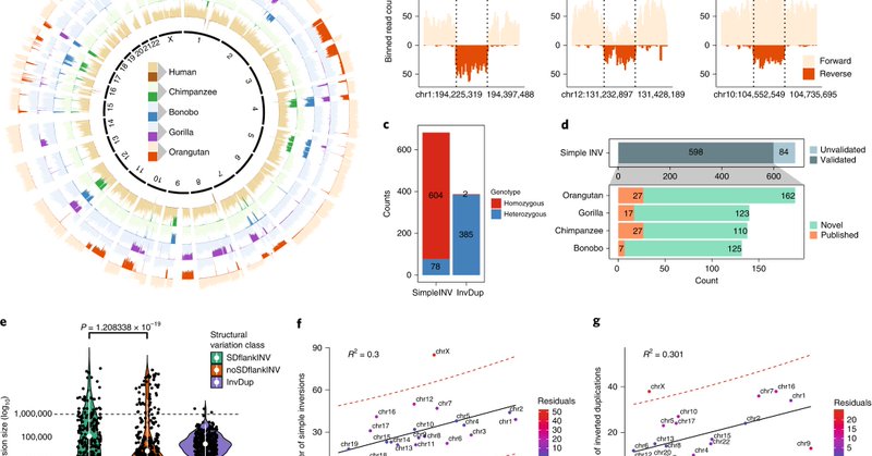
https://t.co/tyA9p3Zkbu A new view on inversion toggling in primate evolution, using single-cell DNA template strand and long-read sequencing.
nature.com
Nature Genetics - Genome-wide detection of inversions in great ape genomes by using long-read sequencing and single-cell DNA template strand sequencing (Strand-seq) expands the number of known ape...
0
5
9
Today our editorial on the impact of the COVID-19 crisis on life scientists was published. A huge thanks to our colleagues for contributing to the survey we conducted on the impact of COVID-19 on the daily work of biologists. https://t.co/Lv22sEGAq1
@OliverStegle @KorbelGroup
genomebiology.biomedcentral.com
1
29
53
In this Nature publication, we revealed ELP1 as a novel brain cancer predisposition gene. Congratulations to Sebastian (@sebastianw) for driving this research!
nature.com
Nature - Germline mutations in the Elongator complex gene ELP1 predispose individuals to the development of childhood medulloblastoma.
0
1
9
The German Human Genome-Phenome Archive, which will be federated with the EGA, and which will archive & facilitate analysis of human data from Germany, has gone live as a pilot. We look forward to its use biology, genetics & disease communities.
ghga.de
With increasing numbers of sequenced human genomes in research and clinical settings, the need for a secure and standardized archive for omics data is growing. GHGA strives to provide a national...
2
39
96
@embl @NordicEMBL @KorbelGroup @epitkane @SergeiIakhnin @ribozyme @DmitryYeast @SainiNatalie @MobileGenomes @xestivill @getz_lab A novel method to process human genomes on the cloud is described in this methods paper: https://t.co/6LiYWoqePT
nature.com
Nature Biotechnology - Efficient, large-scale genomic analysis is facilitated on the cloud by a computational tool with error-diagnosing and self-healing capabilities.
1
1
4
@embl @NordicEMBL @KorbelGroup @epitkane @SergeiIakhnin @ribozyme @DmitryYeast @SainiNatalie @MobileGenomes @xestivill @getz_lab @emblebi @snsf_ch @EMBOFellows Finally, a summary of our contributions to the #PanCancer project and the #PanCancer Germline Working group can be found in these news articles. The Pan-Cancer project https://t.co/RG3HfF5FPu Finding genetic cancer risks https://t.co/8i4xChI0bM
0
3
7
The Korbel group is delighted to see the PCAWG papers now published, EMBL has been a huge facilitator of this international research effort. https://t.co/9DANstsWjZ
#PCAWG #PanCancer
0
2
9
Single-cell SV calling, especially also of copy-neutral events, down to 200kb resolution. Amazing collaboration with @KorbelGroup driven by Ashley Sanders, @saschameiers, @MaryamGharegha1, David Porubsky!
Single cell tri-channel-processing reveals structural variation landscapes and complex rearrangement processes https://t.co/tvUB6wJ5fB
#bioRxiv
2
18
27
This year the ERC turned 10. Never stop celebrating the achievements of excellent European research 🇪🇺 #ERC10yrs
https://t.co/e2PqlxJpcs
0
0
2
This is an excellent opinion paper, which estimates the rate of healthcare-funded genomes we will see worldwide in coming years:
0
6
6
Preprint by the #PCAWG germline WG: Germline determinants of the somatic mutation landscape in 2,642 cancer genomes
0
16
14