Justin_Br0nk Profile Banner
Justin Bronk Profile
Justin Bronk

@Justin_Br0nk

Followers
38K
Following
25K
Media
932
Statuses
14K

Senior Research Fellow for Airpower and Military Technology at RUSI, London. Associate Professor II at the Royal Norwegian Air Force Academy. Pilot.

London, United Kingdom
Joined December 2012
Don't wanna be here? Send us removal request.
@Justin_Br0nk
Justin Bronk
1 year
Focusing in the SDR on investment to regenerate the combat power of the existing Typhoon and F-35 fleets is the quickest way for the UK to rapidly field high-end capabilities to significantly enhance NATO’s deterrence posture against Russian aggression: https://t.co/Hj3BtQ05Yb
Tweet card summary image
rusi.org
Focusing in the Strategic Defence Review on investment to regenerate the combat power of the existing Typhoon and F-35 fleets is the quickest way for the UK to rapidly field high-end capabilities...
14
21
158
@HoansSolo
Franz-Stefan Gady
3 days
The ‘rules‑based international order’ was underwritten—again, with exceptions—by American military restraint and structured power. That era is over. If Europeans want to preserve it, military power is like a dinner jacket: when it’s required, nothing else will do.
50
517
2K
@Osinttechnical
OSINTtechnical
3 days
U.S. RQ-170 stealth drone returning to Puerto Rico this morning. This is immensely rare footage of the drone, spotted after supporting US strikes on Venezuela last night. https://t.co/XQFpWyIjiW
167
3K
29K
@Aviation_Intel
Tyler Rogoway
8 days
YJ-20 High-Speed Anti-Ship Missile Seen In Action On China’s Type 055 Super Destroyer The People’s Liberation Army Navy claims the ship-killing missile capable of hypersonic speeds has completed its “finalization test.” https://t.co/XwlUsom5BA
Tweet card summary image
twz.com
The People’s Liberation Army Navy claims the ship-killing missile capable of hypersonic speeds has completed its “finalization test.” The People’s Liberation Army Navy claims the ship-killing...
4
19
112
@RupprechtDeino
@Rupprecht_A
9 days
So far best image of the J-20A with WS-15 flown yesterday and according to some chatter, apparently 6 production J-20A (WS-15) have already completed their maiden flights. https://t.co/M7b6rwK8Sg
11
36
349
@stoa1984
Taepodong
19 days
Reportedly the first flight test of an air-launched HF-3 supersonic AhsM was conducted today. The missile series number is said to be AX-006, pictured below. Source: https://t.co/3sFZtTeeoU
0
24
168
@RupprechtDeino
@Rupprecht_A
22 days
The CASC CH-7 flying wing UAV successfully performed its maiden flight. (Images via @万全)
11
26
285
@johnkrempasky
John Krempasky
22 days
Easily the best/most important NatSec writing of the year. Absolutely everyone concerned with defense and the Pacific needs to read this.
@Justin_Br0nk
Justin Bronk
22 days
I wrote this for Foreign Affairs on why the US Military’s most serious Chinese capability problems in the Indo-Pacific cannot be solved with “cheap massed drones”:
3
14
230
@Justin_Br0nk
Justin Bronk
22 days
I wrote this for Foreign Affairs on why the US Military’s most serious Chinese capability problems in the Indo-Pacific cannot be solved with “cheap massed drones”:
Tweet card summary image
foreignaffairs.com
Why the lessons of Ukraine don’t apply to a conflict with China.
26
120
646
@HoansSolo
Franz-Stefan Gady
24 days
“Russia signed up 403,000 recruits this year, surpassing its initial plan for 2025, Budanov said. It is also tapping a growing pool of reservists to replenish its ranks, and doling out financial incentives that lure men from its hardscrabble provinces.”
Tweet card summary image
wsj.com
Ukraine says it counterattacked in Kupyansk, a city whose capture Russia touted almost a month ago.
21
115
596
@dafengcao
dafeng cao
23 days
The CASC CH-7 flying wing UAV successfully made its first flight recently. Photos by wanquan
29
112
924
@GuyPlopsky
Guy Plopsky
25 days
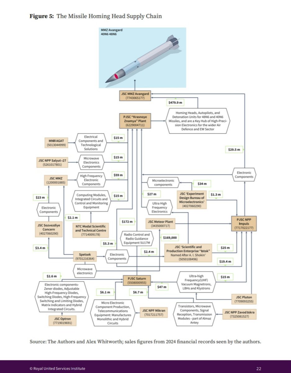
Very good new RUSI report on Russian GBADs, with a focus on supply chains for select SAM systems. Figures from the report showing the supply chains for several elements of the S-400 system.
@RUSI_org
RUSI
25 days
🚨NEW RUSI report, 'Disrupting Russian Air Defence Production: Reclaiming the Sky' (@Jack_Watling et al.) is out now! https://t.co/tLpkQR3H9W
1
84
397
@WarintheFuture
Mick Ryan, AM
2 months
Recently, I returned from my second 2025 visit to Ukraine. It was, as always, both enlightening & inspiring to spend time with Ukrainian military personnel who are innovating & fighting to keep Ukraine free. I published several articles while in #Ukraine, linked below. In this
12
108
595
@Justin_Br0nk
Justin Bronk
3 months
President Zelenskyy in Sweden today: Ukraine plans to buy 100-150 JAS-39 Gripen E fighters. Certainly a positive sign for the post-war prospects of the Ukrainian Air Force. Great EW suite, modern AESA radar, Meteor missile compatible. But, it doesn't help win the war for now.
19
43
323
@thewarzonewire
The War Zone
3 months
👀🔺 China’s Stealth Sharp Sword Unmanned Combat Air Vehicles Deployed To Operational Airbase The appearance of GJ-11 Sharp Sword drones at an airbase in Tibet points to the type getting closer to an operational state, if it isn't already. Story:
Tweet card summary image
twz.com
The appearance of GJ-11 Sharp Sword drones at a base in Western China points to the type getting closer to an operational state.
3
52
188
@MTSavill
Matthew Savill
3 months
So to add to the excellent @CNASdc work, I would once again highlight the paper @Jack_Watling and @Justin_Br0nk wrote last year. It refers to protecting land forces, but some of the lessons are widely applicable.
Tweet card summary image
rusi.org
This paper outlines the core tasks and capabilities required by NATO members to provide coherent, layered protection from uncrewed aerial systems.
0
1
15
@RyanO_ChosenCoy
Ryan O'Leary
3 months
62
210
998
@Justin_Br0nk
Justin Bronk
3 months
Sadly the TBC timeline on this looks fairly long still; more of a traditional acquisition than a donation in any immediately relevant timescale for the ongoing fight. Those of you who responded saying so; you were right!
2
3
33
@Justin_Br0nk
Justin Bronk
3 months
And there it is, Ukraine will receive JAS-39 Gripen! Better late than never, I guess. The fighter that was always by far the closest fit to the Ukrainian Air Force’s operational needs is at long last officially on its way (timeline TBC for obvious reasons) https://t.co/QXluUeFoGi
69
322
2K