GuccioneLab Profile
GuccioneLab

@GuccioneLab

Followers
429
Following
791
Media
7
Statuses
215

The Guccione lab is interested in identifying new therapeutic targets in oncology.

Joined January 2020
Don't wanna be here? Send us removal request.
@MiriamMerad
Miriam Merad, MD, PhD
9 months
Excellent article that highlights the contribution of NIH grant funding to fueling economic activity. An important read especially for non- scientist to understand how disruptive NIH cuts are both to medicine and to the economy.
@Brown_lab1
Brown Lab
9 months
NIH Grants Fueled $95 Billion In FY 2024 Economic Activity, Finds New Report
1
19
94
@GuccioneLab
GuccioneLab
9 months
Awesome opportunity
@MAF_Dawson
Mark Dawson
9 months
We are looking for a talented postdoctoral bioinformatician ⁦@TheDawsonLab⁩ to work with us on single cell multiomics incorporating lineage tracing and spatial technologies- we specifically want someone curious, fearless with a licence to innovate!!
0
0
1
@MiriamMerad
Miriam Merad, MD, PhD
10 months
Strong article from Tom Maniatis, head of the NY Genome Center, on the history of the NIH and its role in maintaining U.S. scientific leadership. Safeguarding the future of biomedical science in the United States: Cell
5
124
312
@GuccioneLab
GuccioneLab
10 months
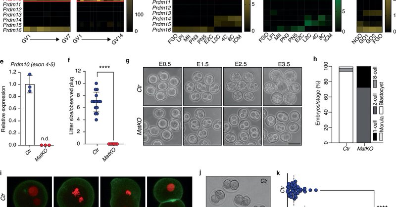
Here we characterize PRDM10 as an essential maternal transcription factor and dissect its role in regulating oocyte maturarion and oocyte-to-embryo transition! On to the next! Congrats to @meschmi the true mastermind behind this work!
Tweet card summary image
nature.com
Nature Communications - The oocyte-to-embryo transition marks the beginning of development but the mechanisms underlying this process are incompletely described. Here they show that PRDM10...
0
0
6
@TischCancer
Mount Sinai Tisch Cancer Center
10 months
New in @Nature: Human-correlated genetic models identify precision therapy for liver cancer https://t.co/56Z7bThBB2 Josep Llovet and team @IcahnMountSinai validated the molecular profiles of preclinical models against human HCC data. #livercancer #HCC
0
1
2
@AACR
AACR
10 months
Myeloid Cell Checkpoints: Ido Amit, Florent Ginhoux, and Miriam Merad addressed this topic in a symposium at the inaugural AACR IO Conference on Discovery and Innovation in Cancer Immunology. #AACRIO25 @IdoAmitLab @FGinhoux @MiriamMerad
4
31
54
@GuccioneLab
GuccioneLab
10 months
Now more than ever the message is: this research can soon have an impact on people’s lives. Do not defund science!Proud of this collab with @kimioishi and the whole #RNA modulation for therapeutics Lab (kudos to JinRong in particular!)
0
2
3
@MiriamMerad
Miriam Merad, MD, PhD
10 months
"More than 99% of new drug approvals (2010-2019) were funded by NIH. Why dismantle the engine that made the U.S. a world leader in innovation and drug development ? #DoNotDefundScience
Tweet card summary image
jamanetwork.com
This cross-sectional study examines National Institutes of Health and pharmaceutical industry investments in recent drug approvals.
34
137
383
@ggargiul_2020
Gaetano Gargiulo & ggargiul.bsky.social
10 months
Exciting tech advance 4 cancer research: FFPE-CUTAC enables phenotype queries from archived FFPE tissues. This finds a striking correlation between hypertranscription of histones (but not ribosomal genes) & chromosome arm losses, hence, cancer evolution.
Tweet card summary image
science.org
Genome-wide hypertranscription is common in human cancer and predicts poor prognosis. To understand how hypertranscription might drive cancer, we applied our formalin-fixed paraffin-embedded (FFPE)...
2
6
22
@AACR
AACR
10 months
The AACR is deeply concerned that the Administration’s recent actions are threatening NIH and its mission to accelerate progress for patients with cancer and other diseases that afflict millions of Americans. We urge Congress to restore stability to NIH: https://t.co/lK1chJyh1j
3
91
166
@GuccioneLab
GuccioneLab
10 months
https://t.co/iG1LQEodpb link to check whether any study section is still happening. If NIH cannot post the study section on the national register then it cannot formally happen. The ripple effects can be devastating if no new funding is awarded.
2
0
3
@GuccioneLab
GuccioneLab
10 months
What an amazing cover! Congrats ⁦@glogliiita⁩!!
0
1
17
@GuccioneLab
GuccioneLab
10 months
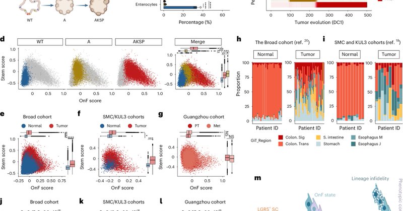
Amazing to see this out. A mechanistic study with deep implications for future clinical work. Cannot be prouder ⁦@Sleemmzz⁩ A huge thanks to all our collaborators ⁦@ggargiul_2020@nickbar36316207@owen_sansom⁩ ⁦@NIHFunding
Tweet card summary image
nature.com
Nature Genetics - Oncofetal (OnF) reprogramming, driven by YAP and AP-1, induces phenotypic plasticity and therapy resistance in WNT-dependent colorectal cancer (CRC). Targeting the OnF state in...
11
7
70
@GuccioneLab
GuccioneLab
11 months
It's out! If you look for a reliable reporter system for your Nucleic Acid Therapeutics needs, we got you covered! The NATURA system is available to the community on Addgene. Congrats to Tommaso Tabaglio for leading this incredible effort!
0
0
6
@AndreaSottoriva
Andrea Sottoriva
1 year
Fantastic #PhD opportunity in #DataScience at @Sissaschool in #Triest, #Italy. Applications from #Bioinformatics to #cosmology and #Neuroscience. Deadline Feb14! https://t.co/oAmGmu5iTO
0
2
9
@ggargiul_2020
Gaetano Gargiulo & ggargiul.bsky.social
1 year
End-of-the-year preprint 🧵! Ever wondered how a cancer driven by a single mutant oncogene becomes molecularly & cellularly heterogeneous? Why metastases share drivers w/primary tumors but are more aggressive?
1
8
23
@OstuniLab
Renato Ostuni
1 year
The science of pasta cacio e pepe 🇮🇹👨‍🍳 "Finally, we present a scientifically optimized recipe based on our findings, enabling a consistently flawless execution of this classic dish." Applied science at its best, with real-world impact https://t.co/FjRq5y3S8g
Tweet card summary image
arxiv.org
``Pasta alla Cacio e pepe'' is a traditional Italian dish made with pasta, pecorino cheese, and pepper. Despite its simple ingredient list, achieving the perfect texture and creaminess of the...
4
10
59
@parigi_martina
Martina Parigi
1 year
Very excited to share our latest work on the uncoupling of epithelial regeneration and tumorigenesis in the gut! https://t.co/XUGfuPzmSm
8
17
104
@GuccioneLab
GuccioneLab
1 year
Amazing place to be!!
@lab_marine
MarineLab
1 year
🚀 Exciting Opportunity! We're on the lookout for passionate young cancer biologists ready to take the lead in their own research group! Join us in a highly supportive environment and enjoy a competitive starting package. Let's make a difference together! 🌟 #CancerResearch
0
0
1
@GuccioneLab
GuccioneLab
1 year
Looking for post docs. If you are interested in what we do, and in potentially moving to NYC…please reach out!
2
10
21