GabbyEstevam Profile Banner
Gabriella Estevam Profile
Gabriella Estevam

@GabbyEstevam

Followers
86
Following
130
Media
8
Statuses
23

Joined December 2018
Don't wanna be here? Send us removal request.
@GabbyEstevam
Gabriella Estevam
1 year
@karsonchrispens correct handle - sorry for the typo!
0
0
0
@GabbyEstevam
Gabriella Estevam
1 year
We support active peer review and are excited to hear thoughts/feedback! (6/6)
1
0
0
@GabbyEstevam
Gabriella Estevam
1 year
Huge thank you and shoutout to the @fraser_lab, our amazing collaborators @JuraLab_UCSF, Dr. Eric Collisson, @hjpimentel @willowcoyote @capra_lab, and the brilliant minds (@Ed_Linossi @JingyouR @protostasis @ashrayaravi @karsonchrispensshow) that contributed to this work! (5/6)
3
0
2
@GabbyEstevam
Gabriella Estevam
1 year
Lastly, by augmenting a PLM with biophysical and chemical features, we (@ashrayaravi @karsonchrispensshow @fraser_lab @capra_lab) show improvement in the prediction of our inhibitor-treated datasets and in the future aim to further improve and apply this framework. (4/6)
2
0
2
@GabbyEstevam
Gabriella Estevam
1 year
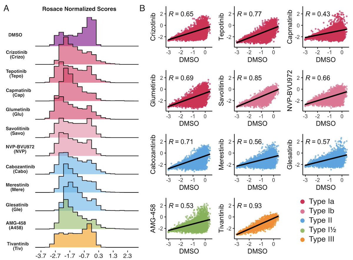
Kinase inhibitors are chemically distinct, but they also fall into groups of structural similarity. By comparing mutational profiles both within and across these groups we can identify patterns of resistance and counter-sensitivity that can inform inhibitor usage and design.(3/6)
1
0
1
@GabbyEstevam
Gabriella Estevam
1 year
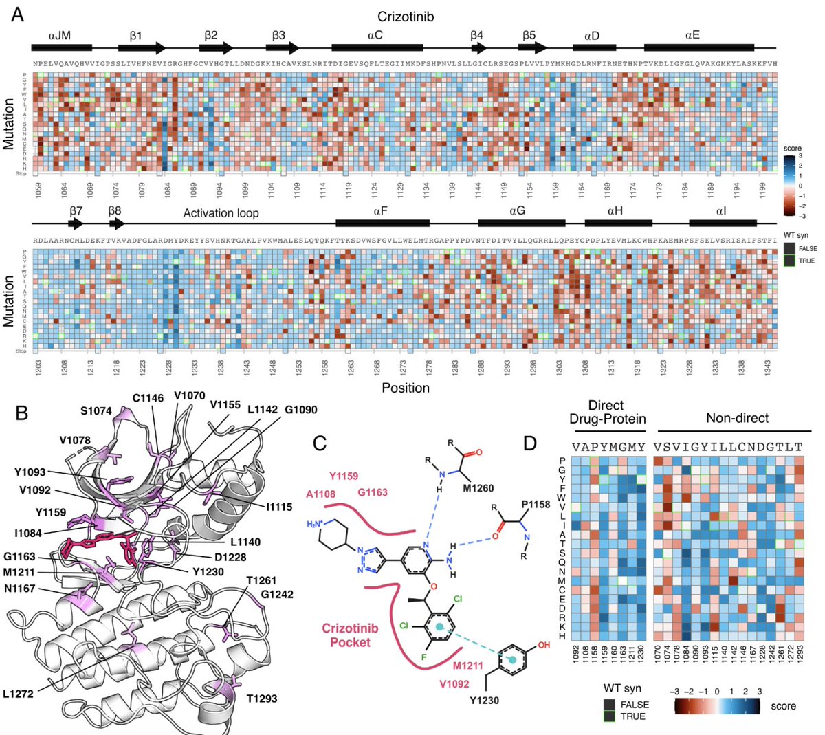
By examining crizotinib’s mutational profile, we identify known and potentially rare resistance mutations, in addition to structural regions of sensitivity. We then apply a similar analysis strategy to the other screened inhibitors to understand each unique profile. (2/6)
1
0
1
@GabbyEstevam
Gabriella Estevam
1 year
While many recurrent resistance mutations have been identified, experimental responses of rare mutations to various different inhibitors is limited, so we began by screening a nearly comprehensive library of MET kinase domain mutations against 11 inhibitors. (1/6)
1
1
1
@GabbyEstevam
Gabriella Estevam
1 year
Mutations in the kinase domain of RTKs like MET can drive disease. Small molecule inhibitors target these mutations, but acquired resistance poses a challenge. In our latest preprint, we've extended our previous 🧬DMS of MET to study this exact problem.
Tweet card summary image
biorxiv.org
Mutations in the kinase and juxtamembrane domains of the MET Receptor Tyrosine Kinase are responsible for oncogenesis in various cancers and can drive resistance to MET-directed treatments. Determi...
1
10
18
@JingyouR
Jingyou Rao
2 years
Meet Rosace, a robust deep mutational scanning analysis tool that incorporates positional information and mean-variance shrinkage. Check it out if you are running DMS experiments or handling DMS data! (1/n) https://t.co/yC4rq0Fk3R
Tweet card summary image
biorxiv.org
Deep mutational scanning (DMS) enables functional insight into protein mutations with multiplexed measurements of thousands of genetic variants in a protein simultaneously. The small sample size of...
1
21
52
@GabbyEstevam
Gabriella Estevam
2 years
0
0
4
@GabbyEstevam
Gabriella Estevam
2 years
(5/6) We support active peer review! Your feedback and thoughts are valued and welcomed.
1
0
4
@GabbyEstevam
Gabriella Estevam
2 years
(4/6) Our comparative analysis hopefully acts as a resource of activating and sensitizing mutations in two clinically relevant backgrounds. We hope this will aid in the future development of novel and more effective therapeutic strategies against MET-driven diseases.
1
0
1
@GabbyEstevam
Gabriella Estevam
2 years
(3/6) Additionally, we identified a β5 motif, serving as a key pivot for MET kinase domain activation, and potentially extending its importance to other kinases.
1
0
2
@GabbyEstevam
Gabriella Estevam
2 years
(2/6) One major finding is a hydrophobic interaction between a juxtamembrane segment and the kinase αC helix. This regulatory mechanism sets MET apart from other receptor tyrosine kinases (RTKs), offering insights into MET’s activation process and its role in health and disease.
1
0
3
@GabbyEstevam
Gabriella Estevam
2 years
(1/6)🧬 In this study, we delved into the MET kinase domain behavior through a comprehensive, comparative deep mutational scan (DMS) in two intracellular backgrounds: wild type and exon 14 skipped.
1
0
2