EssiEconomist Profile Banner
Essi Kujansuu Profile
Essi Kujansuu

@EssiEconomist

Followers
285
Following
2K
Media
6
Statuses
187

Experimental economist. Post-doc at Innsbruck, visiting researcher at Turku, PhD from EUI.

Joined May 2016
Don't wanna be here? Send us removal request.
@vesa_vihriala
Vesa Vihriälä
2 months
Björn Wahlroos kirjoittaa tuoreessa kirjassaan Etlan johdon vaihtumisesta vuonna 2019. Kirjoitus antaa aiheen pohtia etujärjestöjen rahoittaman tutkimustoiminnan roolia ja vähän laajemminkin asiantuntijatietoon pohjautuvaa päätöksentekoa Suomessa.
Tweet card summary image
vesavihriala.fi
Björn Wahlroos uhraa tuoreessa kirjassaan ”Nurkkahuone” pari sivua Elinkeinoelämän tutkimuslaitoksen Etlan johdon vaihtumiselle vuonna 2019. Hän toteaa, että eroni toimitusjohtajan
12
41
267
@maricaibox
Marica Valente
2 months
#EconJM would you like to work as a PostDoc on environmental economics, econometrics and machine learning? Check out my research and if you see room for collaboration, please apply! Interviews will be on a rolling basis until the end of November. https://t.co/GfLO3nbPcX
1
16
29
@paulnovosad
Paul Novosad
3 months
David Roodman writes: consumers of economic research are more truth-seeking than the producers. Here is Roodman's recap of his re-analysis of a set of papers on temperature and judge decision-making. The comment process is not working that well! Gory details in 🧵 1/
7
47
223
@I4Replication
I4R
3 months
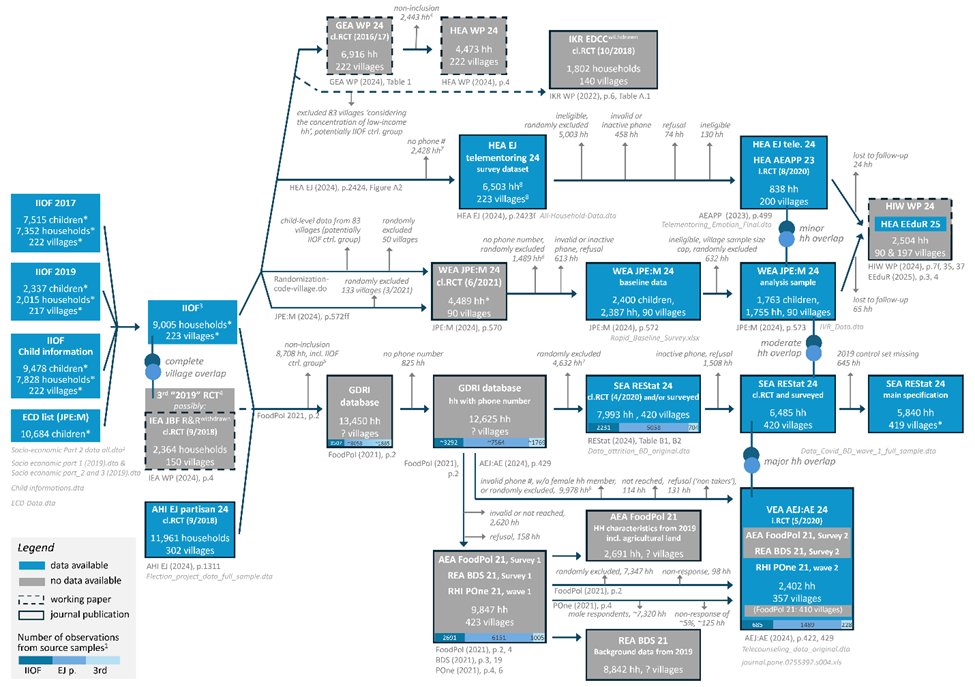
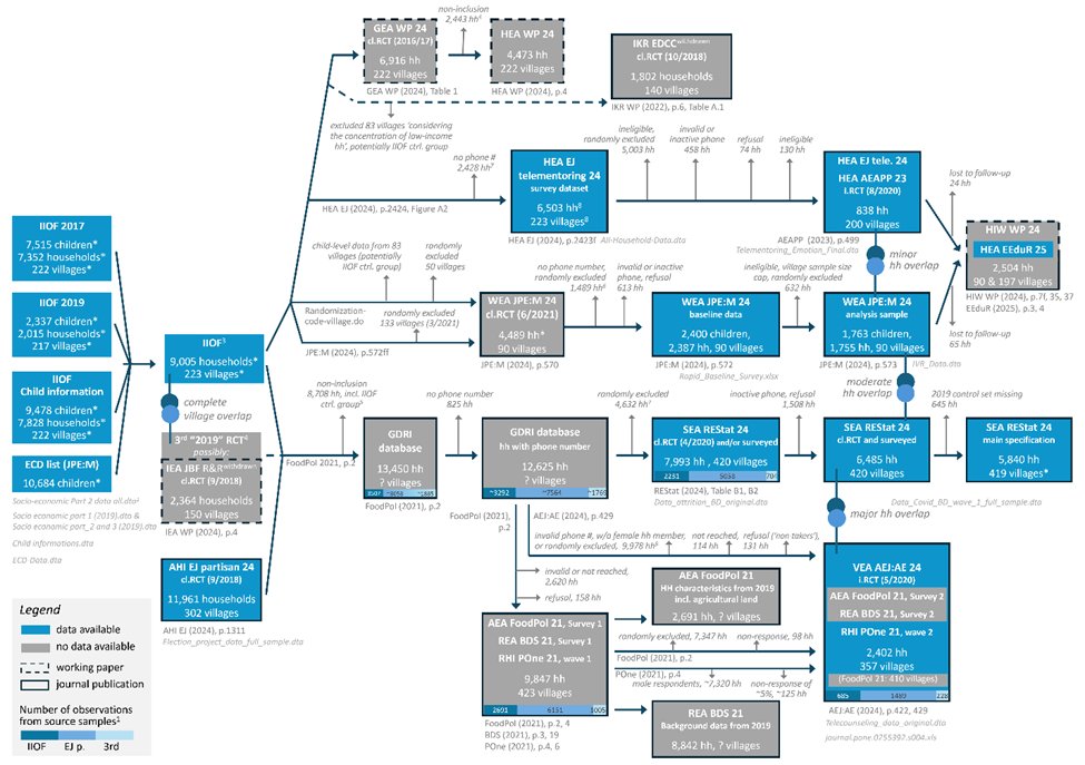
Update 8b: Read 🧵8a and others here #GDRI_rep. Our diagram hints at other studies linked to EER. We refer to many of these studies as the cyclone papers. We reached out to the Journal of Risk & Uncertainty about this paper: “Natural disaster and risk-sharing behavior”...
3
4
14
@I4Replication
I4R
3 months
#GDRI_rep Update 8a: Major updates coming up over the next few weeks. 1st update: We reproduced "Parent–teacher meetings and student outcomes" some time ago. The paper was then retracted by the editors of the Euro Econ Rev. Additional studies are connected (see diagram) 🧵
1
8
33
@EssiEconomist
Essi Kujansuu
7 months
It wasn't me this week, but I have encountered the same problem many times. I wonder, do not these people know how the internet works?
@I4Replication
I4R
7 months
We did not want to start the week like this, but here we are. Yet again our chair’s inbox is filled with messages from replicators who have opened “replication” folders only to find names, Social Insurance Numbers, mental-health diagnoses and incomes of study participants. 🧵
0
2
5
@heimbergecon
Philipp Heimberger
7 months
Investigative journalists found that the Finnish finance ministry selectively cited our study (with @SGechert) on the growth effects of corporate tax cuts to back the ministry's claim that planned tax cuts will largely pay for themselves. Our main result is inconsistent with this
8
49
161
@kareem_carr
Dr Kareem Carr
7 months
Half of children died. A thread. 🧵
@NormWeaver3
Jack Schaat
7 months
@DavidWolfe How did humans survive for the last 100,000's years without vaccines and modern hygiene? It's either a bloody miracle or the human bodys' immune system is perfectly fine and naturally effective.
20
513
3K
@RenaudFoucart
Renaud Foucart
8 months
13
64
525
@I4Replication
I4R
8 months
#GDRI_rep Update 7: Retraction! Our comment of "Parent–teacher meetings and student outcomes: Evidence from a developing country" has led to the paper being retracted. Our comment is accepted as is. Short 🧵
1
35
145
@I4Replication
I4R
8 months
We will publicly release these reports shortly. We have requested several replication packages over the past months. Unfortunately, we have not yet managed to get a single new replication package as of today (excluding updated packages for one article at the request of editors)
0
3
9
@I4Replication
I4R
8 months
#GDRI_rep Update 6: Some of the authors have responded to our report on "Raising Health Awareness in Rural Communities" @restatjournal. Authors received our report Feb 6. A short 🧵
1
11
27
@EssiEconomist
Essi Kujansuu
9 months
"No reason" is the most common reason for retracting a paper in economics. Sounds like a "no problem" to me.
@literalbanana
Science Banana
9 months
@jrgptrs @RexDouglass I was so blown away by this I had to look into it - these guys claim 55 retractions ever by 2018 but only TWO were explicitly for research fuckery which is maybe what you're pointing at? https://t.co/5AhT2XsbnT
0
0
1
@pbockerman
Petri Böckerman
9 months
Talouskasvu on hyvinvoinnin perusta
4
9
54
@I4Replication
I4R
9 months
🚨 New Special Issue Alert! 🚨 This special issue of Economic Inquiry on reproducibility & replicability in economics is co-edited by Farasat Bokhari, Michalis Drouvelis and our chair, Abel Brodeur. This is Part I, focusing on methodological advances and key challenges. 🧵👇
1
10
36
@kotsadam
Andreas Kotsadam
9 months
This gem is hidden in the response to the response. ”…within a few hours and under extreme time pressure 11,843 households were visited and 22,686 respondents interviewed (two spouses in each household).” Indeed hard to believe 🫠
@I4Replication
I4R
9 months
#GDRI_rep Update 5: We have a new report. We reproduced the paper entitled "Partisan Effects of Information Campaigns in Competitive Authoritarian Elections: Evidence from Bangladesh" by Ahmed, Hodler and Islam published at @EJ_RES. See below for links to report and responses.
1
8
35
@EssiEconomist
Essi Kujansuu
9 months
A response to a re-response to a response to a report.
@I4Replication
I4R
9 months
Our full report and our codes are here: https://t.co/aZKLOhwZ4q. This OSF page also includes the authors' response, our response to their response and a second authors response to our response to their response.
0
0
3
@I4Replication
I4R
9 months
#GDRI_rep Update 5: We have a new report. We reproduced the paper entitled "Partisan Effects of Information Campaigns in Competitive Authoritarian Elections: Evidence from Bangladesh" by Ahmed, Hodler and Islam published at @EJ_RES. See below for links to report and responses.
2
10
40
@paulnovosad
Paul Novosad
9 months
Oof. Replication of "Parent-teacher meetings" (EER 2019). "40 schools were selected randomly for the treatment. The remaining 36 schools served as the control group." The map of treatment and control schools: 1/
@I4Replication
I4R
9 months
#GDRI_rep Update 4: We have a new report. We reproduced the paper entitled "Parent–teacher meetings and student outcomes" by Islam @ European Economic Review. See below for links to report and author's response.
5
31
197
@Josh_Merfeld
Josh Merfeld
9 months
@aortmannphd Thanks! I'm sure I missed some key points. I did it rather quickly over my morning coffee :)
1
1
5