ESEGHedu Profile Banner
Gastro ESEGH (SCE) Profile
Gastro ESEGH (SCE)

@ESEGHedu

Followers
405
Following
232
Media
2
Statuses
251

Sharing revision resources and education for those studying for the European Speciality Examination in Gastroenterology and Hepatology (ESEGH) - no affiliation

Yorkshire and The Humber, Engl
Joined October 2020
Don't wanna be here? Send us removal request.
@ESEGHedu
Gastro ESEGH (SCE)
5 years
Hello twitter! Who has some great revision resources/topic summaries for trainees taking the ESEGH exam? Any tips for exam success? 🙏 @BritSocGastro @BASLedu @BSGTrainees @myueg @EASLedu @FrontGastro_BMJ @ESGE_news @BAPENUK @wmrig @merseygastro @grantnetworkorg @GLINT_Research
14
4
11
@ESEGHedu
Gastro ESEGH (SCE)
5 years
Good luck to all those awaiting the #ESEGH results!
1
0
9
@drkeithsiau
Keith Siau
5 years
Cecal 🆚 sigmoid volvulus: differences on AXR #MedEd
8
136
461
@FaisalOA
Faisal
5 years
✅ Modified Kimura–Takemoto classification system for gastric mucosa atrophy @my_ueg
2
30
116
@NeenaSAbrahamMD
Neena S Abraham MD MACG FASGE AGAF
5 years
#GIRecertification #GIBoardReview 🎯 Giardiasis 👉🏽 Common US intestinal parasite 🦠 👉🏽 Recurring? r/o CVID w/ quant immunoglobulins‼️ 👉🏽At risk: CVID, daycare workers, homosexual men 👉🏽 diarrhea, bloating, flatulence, ⬇️wt, n/v 👉🏽Dx: +Ag stool
0
7
31
@drkeithsiau
Keith Siau
5 years
After completely removing a polyp, the histology unexpectedly shows cancer. Imaging is normal. What is the risk of residual cancer and how do you manage the patient? Great algorithm for the MDT in @ColorectalDis 📌👇 https://t.co/tQjeEuf6yT
9
82
226
@NeenaSAbrahamMD
Neena S Abraham MD MACG FASGE AGAF
5 years
#GIRecertification #GIBoardReview 🎯Olmesartan Enteropathy 👉🏽ARB 👉🏽70 yrs w/ diarrhea, ⬇️weight, bloating & abdo pain 👉🏽anemia, ⬇️albumin, normal serology, HLA+ (sprue-like) 👉🏽villous atrophy, +/- collagen bands/⬆️ IEL/ acute inflammation 👉🏽stop drug‼️
3
18
70
@drkeithsiau
Keith Siau
5 years
ESGE Guidelines: Management of antiplatelets and anticoagulants in patients with upper GI bleeding https://t.co/YSmSwzuRCf
6
136
386
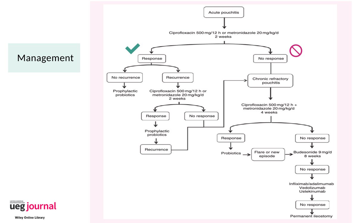
@UEGJournal
UEGJ
5 years
📌 Pouchitis - all you need to know #IBD ✅ disease activity index ✅ risk factors ✅ surveillance 💊 management Review: https://t.co/QAYPsyVO5K @WileyEducation @wileyinresearch
2
38
114
@MondayNightIBD
#MondayNightIBD
5 years
🛎 Starting our convo with @KofiClarkeMD @DCharabaty 🔺When is it #IBD vs an IBD mimics? 🔺Is #IBD a spectrum of diseases beyond the concept of distinct entities of Crohns vs UC? 🔺Do inflammatory GI conditions intersect such as #IBD #SCAD ? ✅ 🔦Endo images🔦 for the case👇🏽
@MondayNightIBD
#MondayNightIBD
5 years
🏆🆓#CME👉🏼 https://t.co/YsQGknTtMe 🗓Convo April 12 w @KofiClarkeMD @DCharabaty 🔺When is it #IBD vs IBD mimics? 🔺Are #IBD a spectrum of diseases? 🔺Do inflammatory GI conditions intersect? Supported by educational grants from @abbvie & @JanssenUS 📌Where are you in your🩺
14
13
42
@UEGJournal
UEGJ
5 years
📌Natural course of giant paraesophageal hernia 💡 types 💡 management - dos & don’ts 🔎 https://t.co/yY7fDRB9ic #MedEd #GItwitter #MedTwitter @wileyinresearch
2
36
95
@Waseem_AhmedMD
Waseem Ahmed
5 years
Happy Friday! Here is today's algorithm for this week's excellent @MondayNightIBD discussion on SCAD by @KofiClarkeMD. My take home point: keep your differential broad! @DCharabaty @ownyourcrohns @Empoweringpts9 #IBDAlgorithm #PatientExperience
2
49
117
@drkeithsiau
Keith Siau
5 years
ESGE 2021 GI bleed guideline 🩸 💡Consider OTSC as first line 🔦 therapy if: ✅Active peptic ulcer bleeding (Forrest 1a/1b) + any of: ✳️ Ulcer >2cm 📏 ✳️ Visible vessel >2mm 📏 ✳️ Excavated / Fibrotic ulcer 🕳 ✳️ High risk location (e.g. gastroduodenal, L gastric arteries) 📍👇
0
90
257
@drkeithsiau
Keith Siau
5 years
Multiple endocrine neoplasia (MEN) #GIMnemonics MEN 1: 3P MEN 2A: 2P, 1M MEN 2B: 1P, 3M
10
42
190
@RMBeattie50
Mark Beattie
5 years
Check out the latest blog - Frontline Gastroenterology - Publications to Impact on Practice #FGBlog: The Pregnant IBD Patient - https://t.co/ZTeWzVj5Kb Great linked articles @RMBeattie50 @FrontGastro_BMJ @BritSocGastro @CrohnsColitisUK @RCObsGyn @RCPLondon #IBD #pregnancy
0
3
7
@SagrawalgiMd
Sangeeta Agrawal, MD
5 years
#GIRecertification #GIBoardReview #GITwitter HPS 🚩Pulmonary vasodilation 🚩PAO2 <80 or A-a >15 🚩Bubble echo 🚩MELD exception points: PAO2 <60 PPH 🚩Pulmonary vasoconstriction 🚩mPAP>25 with PCWP <15 🚩MELD exception points: mPAP<35with meds. 🚩Absolute CI to LT if mPAP >50
0
2
4
@AllonKahn
Allon Kahn, MD
5 years
Great #GIboardreview tip and fantastic tutorial video! Also probably the first and last time @NeenaSAbrahamMD will tweet about esophageal manometry. I’m so proud! 🤩
@NeenaSAbrahamMD
Neena S Abraham MD MACG FASGE AGAF
5 years
Upcoming GI recertification & think esophageal tracings look like tie-dye t-shirts? 👉🏽watch 2x10 min manometry tutorials by #DanSadowskiMD a great GI doc (& former IM mentor) from @UAlbertaGI 👉🏽 https://t.co/n6HqeZjP8o #GITwitter #giboardreview
2
2
16
@veronicanguyen
Veronica Nguyen, MD
5 years
For all those studying for the upcoming #giboardreview
@MayoClinicGIHep
Mayo Clinic Gastroenterology & Hepatology
6 years
#HighYieldFact 8: Summary of the Hereditary Polyposis Syndromes for the #GIBoards. • Lynch • FAP • MAP • JPS • PJS • Cowden • SPS • Dr. Seth Sweetser #MayoClinicGIHepBoards #MedEd #GITwitter #MedTwitter @MayoMedEd
0
2
4
@TomTielleman
Tom Tielleman, MD
5 years
To piggyback on @NeenaSAbrahamMD’s great #GIRecertification #GIBoardReview below, here’s a great mnemonic to differentiate the types of dyssynergic defecation. #MedEd #GITwitter
@NeenaSAbrahamMD
Neena S Abraham MD MACG FASGE AGAF
5 years
#GIRecertification #GIBoardReview 🎯 Dyssenergic defecation ➡️inadequate descent & propulsive forces ➡️ excessive descent, pelvic floor laxity, rectocele, enterocele, prolapse 👉🏽 ARM w/ defecography (🚫ARM alone) 👉🏽Pelvic floor retraining & biofeedback
4
7
21
@enrrikke
Enrik Aguila
5 years
📌 Take the stomach memory challenge 🤯😭 #GITwitter #giboardreview Parietal/oxyntic cell - HCl, IF Chief/zymogen cell - pepsinogen Mucous neck cell - mucin Enterochromaffin cells - serotonin Enterochromaffin-like cells - histamine G cells - gastrin D cells - somatostatin
0
5
28