DaomingWang1 Profile Banner
Daoming Wang Profile
Daoming Wang

@DaomingWang1

Followers
265
Following
291
Media
9
Statuses
136

PhD in genomics, with a particular interest in microbiome and systems biology

Groningen, Nederland
Joined January 2021
Don't wanna be here? Send us removal request.
@sea_andreu
Sergio Andreu-Sánchez
7 months
Thrilled to share that our manuscript on strain-level gut microbiome variation across diverse populations and human phenotypes is out today in @CellCellPress! https://t.co/Rizxb2a6Sy Curious about how strain diversity relates to human traits? Follow this thread! 🌍 (1/n)
1
7
20
@jingyuan_fu
Jingyuan Fu
1 year
Congrats @_LeiLiu on earning his well-deserved Ph.D. title. Proud PI with @HermieHarm2388 and @johnrossen
0
5
22
@iMetaScience
iMeta
1 year
iMeta is now recruiting youth editorial board members! We're an open-access and Wiley partner journal. We aim to promote #metagenomics and #bioinformatics. For detailed information on application eligibility, responsibilities, and the application process, please visit
0
23
21
@iMetaScience
iMeta
1 year
We're thrilled to announce that iMeta has achieved its first Impact Factor: 23.7! 🎉👏 Huge thanks to our authors, reviewers, editors, and readers for their incredible contributions!
11
60
61
@Sapsana2
Sana Garmaeva
2 years
🎉🍼 Exciting delivery news! @sinha_trishla and I proudly announce our "newborn" paper on maternal-to-infant gut #virus and bacterial host transmission, freshly published in @NatureComms! https://t.co/gMoKH42TDk Like proud parents, we invite you to check out the 🧵below (1/10):
nature.com
Nature Communications - Gut ecosystem colonization impacts lifelong health. Here, authors track mother-infant gut viruses over time, reveal feeding’s influence on early viral colonization,...
5
32
78
@jingyuan_fu
Jingyuan Fu
2 years
Thank @DaomingWang1 for hosting the group for hotpot. Also thank @Cathie_Zzz @JiqiuWu @Haoran_Peng21 for helping prepare delicious food. Group retreat 2.0.
0
3
25
@jingyuan_fu
Jingyuan Fu
2 years
Very fruitful group retreat. Thank everyone to make the group and each other’s life so colorful. I am so proud of it. @UMCGgenetica
0
5
31
@jingyuan_fu
Jingyuan Fu
2 years
We celebrate the publication of our paper “Host genetic regulation of human gut microbial structural variation” on the @Nature issue of today 25th Jan 2024. @DaomingWang1 @_LeiLiu @HermieHarm2388 Dasha Zhernakova @GroMicrobiome @UMCGgenetica
2
7
61
@DaomingWang1
Daoming Wang
2 years
Kudos to all participants (@LifelinesNL and HFGP) involved in this study and the amazing research team! @jingyuan_fu @HermieHarm2388 Dasha Zhernakova @_LeiLiu @GroMicrobiome @UMCGgenetica @researchumcg
0
0
2
@DaomingWang1
Daoming Wang
2 years
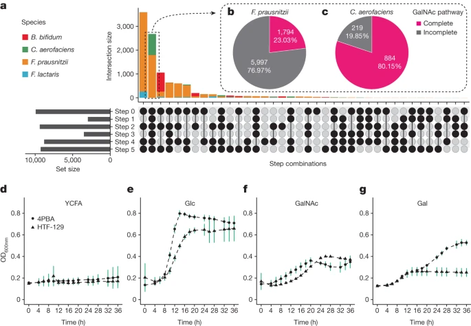
The GalNAc utilization genes are also associated with the host’s cardiometabolic health, particularly in individuals with mucosal A-antigen.
1
0
0
@DaomingWang1
Daoming Wang
2 years
In vitro experiments demonstrated that GalNAc can be used as the sole carbohydrate source for F. prausnitzii strains with the GalNAc pathway. Further studies demonstrated that other ABO-associated species can also utilize GalNAc, particularly Collinsella aerofaciens.
1
0
0
@DaomingWang1
Daoming Wang
2 years
Strikingly, the presence rate of an SV in Faecalibacterium prausnitzii that harbors an N-acetylgalactosamine (GalNAc) utilization gene cluster is higher in individuals who secrete A-antigen containing GalNAc, a feature that is jointly determined by human ABO and FUT2 genotypes.
1
0
2
@DaomingWang1
Daoming Wang
2 years
Here, we conducted a meta-analysis of associations between human genetic variation and gut microbial structural variations (SVs) in 9,015 individuals from four Dutch cohorts.
1
0
0
@DaomingWang1
Daoming Wang
2 years
While the impact of host genetics on gut microbial diversity and the abundance of specific taxa is well established, little is known about how host genetics regulates the genetic diversity of gut microbes.
1
0
0
@DaomingWang1
Daoming Wang
2 years
Thrilled to share our work published in @Nature, this groundbreaking work opens doors to understanding the complex interplay between our "first genome" and "second genome"
1
16
52
@jingyuan_fu
Jingyuan Fu
2 years
Out now! Host genetics influence gut microbiome structure. A-blood-type-linked carbs secreted to mucus fuel gut microbes. Kudos to the amazing teamwork of @HermieHarm2388,D. Zhernakova, @DaomingWang1 @_LeiLiu @GroMicrobiome @UMCGgenetica @researchumcg 🙌
nature.com
Nature - A meta-analysis of associations between human genetic variation and gut microbial structural variations shows that ABO genotype differentially affects the presence of Faecalibacterium...
4
69
169
@ruiz_moreno_aj
Angel J. Ruiz-Moreno 🇲🇽
2 years
#MicrobeRX: A tool for enzymatic reaction-based metabolite prediction in the gut microbiome has been upgraded with all the features needed to examine the organisms and the enzymes in charge of making the predictions. Tutorials in the link https://t.co/qY3kvHRd9L #compchem
1
11
21
@iMetaScience
iMeta
2 years
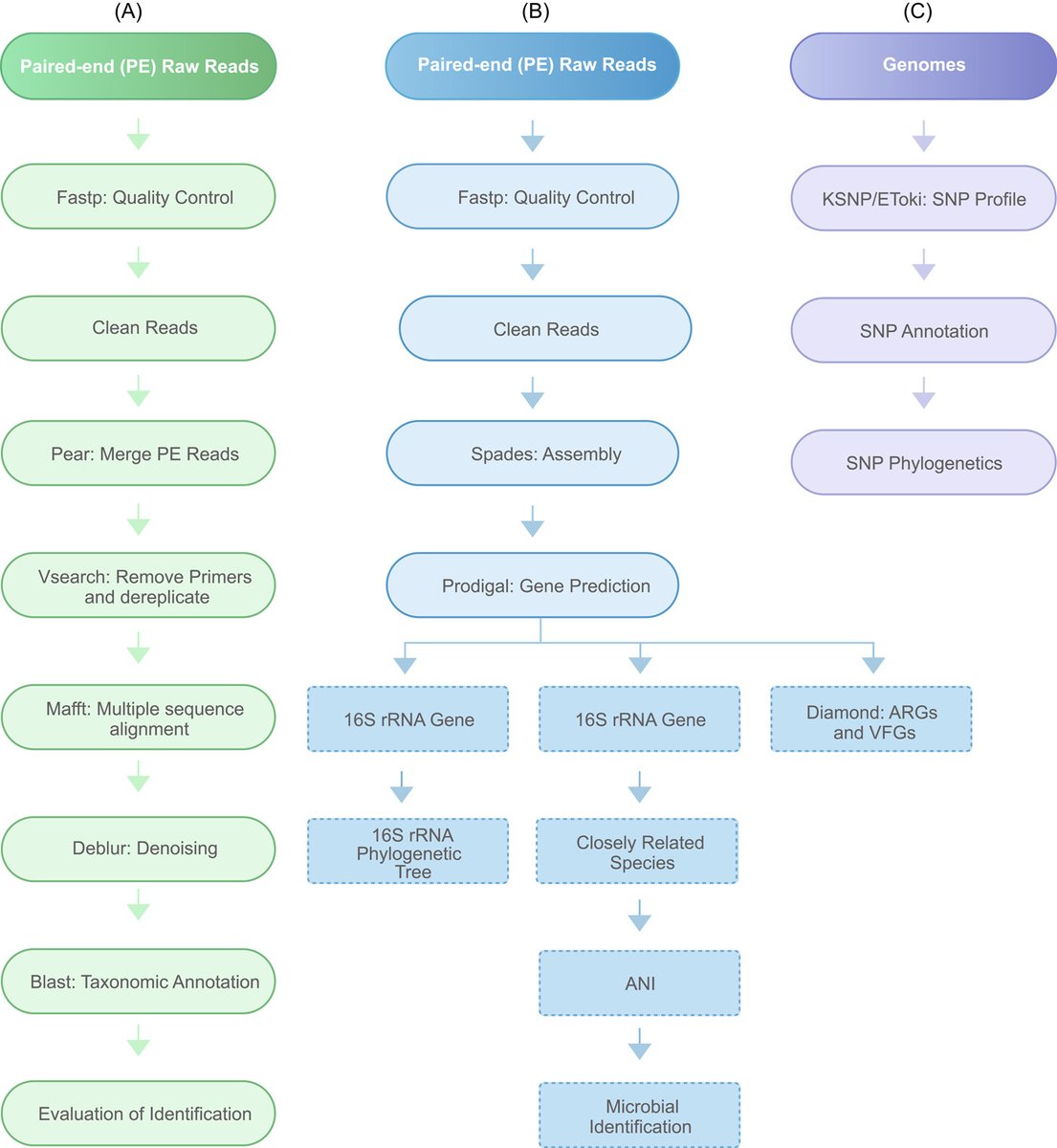
MIST: A microbial identification and source tracking system for next‐generation sequencing data #microbiome #FoodSecurity #NGS #Bioinformatics #qualitycontrol @wileymicrobio @wileyfoodsci @wileyinresearch https://t.co/fYL9C4ZEGu
0
43
40
@jingyuan_fu
Jingyuan Fu
2 years
Excellent presentations from @SashaZhernakova @DaomingWang1 @YueZumcg about our recent work on the LifeLine-Next cohort and microbial genetic variation at #EESMicrobiome 2023. @GroMicrobiome
0
9
34