
Biochemistry & Biomedicine @ University of Sussex
@BiochemBiomedUS
Followers
19
Following
61
Media
5
Statuses
50
Research, teaching, staff and student news from the Department of Biochemistry & Biomedicine in the School of Life Sciences, University of Sussex.
University of Sussex, England
Joined January 2025
Welcome to the new X account for the Department of Biochemistry & Biomedicine at @SussexUni ! Follow here for the latest news on research, teaching, students and staff in the coolest division of @SussexLifeSci. Follow us also on our Bluesky account! https://t.co/8H3iRlfkUC
0
3
4
Our network is very sad to be losing Prof Michelle West @west_lab later this year. Michelle has been a brilliant teacher, researcher and mentor in @BiochemBiomedUS @SussexLifeSci and will be sorely missed as she takes up a new Head of School role at @QMUL
https://t.co/rVWaGGsLCO
sussex.ac.uk
Professor West, Head of the School of Life Sciences, will take up a new role at Queen Mary University of London in January 2026.
0
1
3
Calling all ECR's pursuing independent fellowships.... Did you know the Dept of Biochem/Biomed can host your project here in @SussexLifeSci? We have specialist areas in cancer, gene expression and infectious disease. Details for sponsorship below 👇👇👇 https://t.co/gkoDJV4TlN
0
1
1
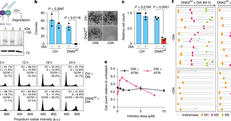
Excited to share our latest research “DNA2 enables growth by restricting recombination-restarted replication” in @Nature defining DNA2’s essential function and elucidating links to primordial dwarfism and cancer. Thanks to the team and all collaborators!
nature.com
Nature - DNA2 suppresses recombination-restarted replication and checkpoint activation at stalled forks, and its loss triggers recombination-dependent synthesis, checkpoint signalling and...
3
16
45
The day also provided our student cohort with a large range of post PhD career talks including publishing, charity, industry and academia sectors. 2/2.
0
0
0
Fantastic to be part of the annual @SussexLifeSci PGR symposium today and see many of our super talented Biochem/Biomed students present their research in poster and talk format….1/2
1
1
2
Congratulations to one of our Biomed Sci finalists Anya Kakkar on completing her BSc here at @SussexUni @SussexLifeSci with a first class honours! 🎉🥳🍾🙌 Now gaining some summer research experience in the @RhysMorganLab before graduation ahead of a sparkling scientific career!
0
1
1
Many congratulations to @RenautJo, final year @SoCoBioDtp PhD student in the @FrancesPearl2 lab, who won the People’s Choice category at the @SussexUni 3 Minute Thesis final last week presenting ‘Synthetic Lethality: Finding Cancer’s Hidden Vulnerabilities to Save Lives’. 👏👏👏
1
1
1
Congratulations to our #Omani colleague, Dr Maryam Al Barashdi, a previous @QUBBloodCancer PhD student, on her new publication https://t.co/n25fH4dU9t
mjournal.squ.edu.om
Objectives: Activation of IL-6 facilitates CD45 expression in myeloma cells, but little has been reported for myeloid malignancies. This study aimed to investigate whether IL-6 enhances CD45 expres...
0
1
4
A bit late to post but glad to see our review on novel oncogenic mechanisms of the HPV oncoproteins. Great work from undergraduate student Denise in my lab @BiochemSoc @BiochemBiomedUS #HPV
https://t.co/3rOExRKXsq
portlandpress.com
High-risk human papillomaviruses (HPVs) are responsible for almost all cervical cancer cases and a growing number of oropharyngeal and anogenital cancers. The primary HPV oncoproteins, E6 and E7, act...
0
5
8
Congratulations to Dr Mark Samuels from @Giamas_lab @SussexLifeSci @SussexUni who has published his PhD research on LMTK3 regulation of EV biogenesis in breast cancer and its impact on the immune system in @BioMedCentral Molecular Cancer. @Sussex_Cancer
I am delighted to share our new paper published in Molecular Cancer! https://t.co/V8cnUCe2l7 As always, the credit goes to my great team and to all our collaborators! Interested in joining our lab: https://t.co/NjWG5PiE9g
#breastcancer #Immunotherapy #exosomes
@SussexUni
0
1
1
I am delighted to share our new paper published in Molecular Cancer! https://t.co/V8cnUCe2l7 As always, the credit goes to my great team and to all our collaborators! Interested in joining our lab: https://t.co/NjWG5PiE9g
#breastcancer #Immunotherapy #exosomes
@SussexUni
molecular-cancer.biomedcentral.com
Background Lemur Tail Kinase 3 (LMTK3) promotes cell proliferation, invasiveness and therapy resistance, and its expression correlates with poor survival in several different malignancies, including...
0
4
7
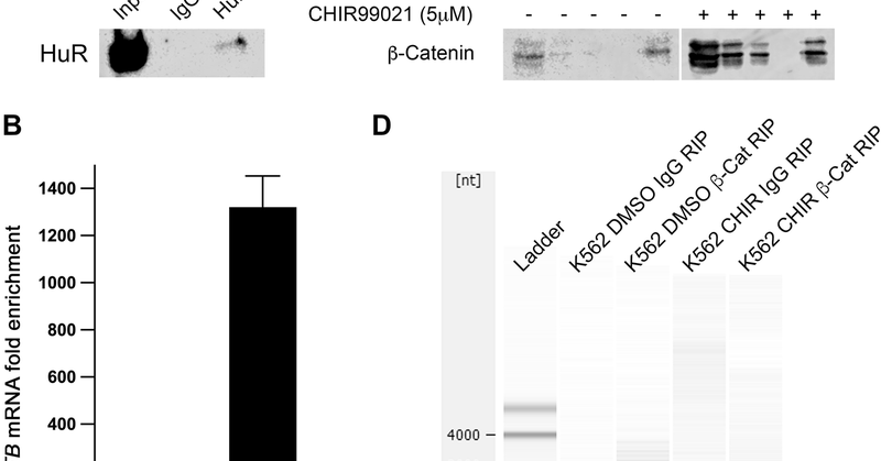
📖 New publication! 🗞️ Dr @meganwagstaff from @RhysMorganLab in @SussexLifeSci @BiochemBiomedUS @SussexUni have shown a potentially novel role for the oncoprotein β-catenin in myeloid leuakaemia cells in post-transcriptional processes with RBPs, out in @oncogenejournal today.👇
Presenting our latest work out now in @oncogenejournal driven by @meganwagstaff in @SussexLifeSci @SussexUni @Sussex_Cancer @Sussex_BCR @UK_Wnt. We show the oncogene β-catenin interacts with a Wnt mRNA network in myeloid leukaemia cells Quick tour🧵👇 1/ https://t.co/BCdLB7AduI
0
1
6
Presenting our latest work out now in @oncogenejournal driven by @meganwagstaff in @SussexLifeSci @SussexUni @Sussex_Cancer @Sussex_BCR @UK_Wnt. We show the oncogene β-catenin interacts with a Wnt mRNA network in myeloid leukaemia cells Quick tour🧵👇 1/ https://t.co/BCdLB7AduI
nature.com
Oncogene - β-Catenin interacts with canonical RBPs including MSI2 to associate with a Wnt signalling mRNA network in myeloid leukaemia cells
9
8
30
🚨 1 month left to apply for our Early Careers Research Grant! 🚨 Up to £25K for researchers advancing stem cell science or blood cancer research. Don’t miss out - apply now:
lmruk.org
0
3
2
👨🎓New Dr announcement! 📖 Congratulations to new Dr Okan Sevim @oknsvm from @RhysMorganLab in @BiochemBiomedUS for successfully defending his PhD thesis last week! Many thanks to the Turkish 🇹🇷 Ministry for Education for sponsoring his studies at @SussexLifeSci @SussexUni 👏👏
Major congrats to Dr#3 from our group @oknsvm who passed his PhD viva yesterday. A super talented researcher, it’s been a privilege to serve as Okan’s supervisor from MSc to PhD in @BiochemBiomedUS @SussexLifeSci Thanks to examiners @SiFTW @BSMSMedSchool & @FKHM @BiochemOxford
0
3
10
Major congrats to Dr#3 from our group @oknsvm who passed his PhD viva yesterday. A super talented researcher, it’s been a privilege to serve as Okan’s supervisor from MSc to PhD in @BiochemBiomedUS @SussexLifeSci Thanks to examiners @SiFTW @BSMSMedSchool & @FKHM @BiochemOxford
1
4
23
A huge congratulations to Dr Benjamin Towler who has recently been awarded a 3 year research grant from the @LeverhulmeTrust to investigate molecular mechanisms regulating stress-induced RNA dynamics. @SussexLifeSci @SussexUni @SussexRNA @Sussex_Cancer
https://t.co/0Z8mT4Qtwl…
0
3
5
I am pleased to share this #PhD #studentship available in my lab #leukemia #research. We will soon share an advert for a #postdoc too. Please share!
2
26
30