BioSouzaDaniela Profile Banner
Daniela Souza-Costa Profile
Daniela Souza-Costa

@BioSouzaDaniela

Followers
178
Following
2K
Media
24
Statuses
67

Genetic and evolutionary biologist | PhD Candidate @WSalzburger | Student @UniBasel | Working on cichlids genetic diversity origin determination

Basel, Switzerland
Joined June 2021
Don't wanna be here? Send us removal request.
@BioSouzaDaniela
Daniela Souza-Costa
2 years
Check this amazing work of my colleague on interplay of cichlids behaviour, diversity and genomics!
@CTrembo
Carolin Sommer-Trembo
2 years
New in @ScienceMagazine! What's the role of behavior in evolution? Is curiosity linked to diversification? And how is curiosity encoded in the DNA? These questions motivated our study: https://t.co/Ne3xVcxPnN #ScienceResearch
0
0
3
@WSalzburger
Walter Salzburger Lab
2 years
We "cleaned up" one of the taxonomic misplacements in the cichlid fish from Lake Tanganyika with Gnathochromis remaining for G. permaxillaris and a new genus Jabarichromis for J. pfefferi. Great work by Anja, @FredericSchedel, Fabrizia, @adrian_the_fish: https://t.co/GEPvfawjIM
0
5
19
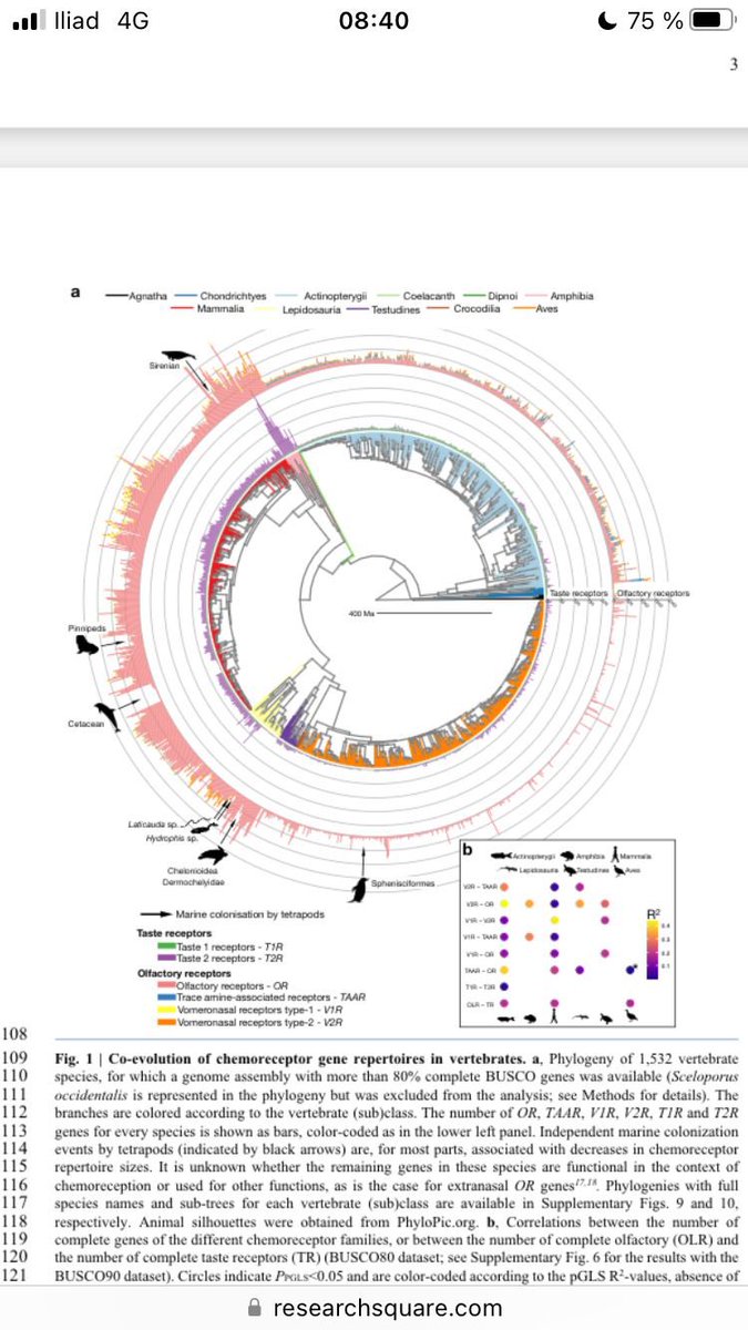
@WSalzburger
Walter Salzburger Lab
2 years
See our latest work on the evolution of the taste and smell receptor genes across vertebrates in @NatureComms. Congrats to all involved, in particular to @MaximePolicarpo. https://t.co/DBDoNequwe
2
42
159
@CharlotteHuygh6
Charlotte Huyghe
2 years
Our new paper focusing on the fish diversity in Northern Zambian rivers is out! https://t.co/CTjGv8thVp With @FredericSchedel @WSalzburger @adrian_the_fish Nicolas Boileau, Fabrizia Ronco, Laura Fritschi, Lawrence Makasa, Mabvuto Phiri and Cyprian Katongo
0
8
20
@WSalzburger
Walter Salzburger Lab
2 years
In the eye of the beholder: See our latest work by Virginie Ricci et al. in @ScienceAdvances on visual opsin gene expression dynamics in the massive adaptive radiation of cichlid fishes in @LakeTanganyika, with a great cover by @angelfitor. https://t.co/he43WkieJ8 @UniBasel_en
Tweet card summary image
science.org
Retinal transcriptomes of Lake Tanganyika cichlids reveal changes in the expression of visual opsin genes associated with ecology.
@ScienceAdvances
Science Advances
2 years
New research sheds light on the expression of visual opsin genes across cichlid fish in Lake Tanganyika. Learn more in this week's issue of Science Advances: https://t.co/T9FABMScCL
1
38
112
@BioSouzaDaniela
Daniela Souza-Costa
2 years
All about First fieldwork at lake Tanganyika, Africa 💚🇿🇲
1
1
21
@DRobledoRuiz
Dr Diana Robledo-Ruiz
2 years
NEW IN @molecology!!! Are you using SNPs🧬 of a bird or mammal population? You are probably forgetting a crucial filtering step! 😱 A 🧵1/6 Link to article -> https://t.co/zT4hiSihDl Research done with @SashaPavlova123 at @Monash_Science and @MonashBiol
4
31
89
@CharlotteHuygh6
Charlotte Huyghe
2 years
Our first first-author paper, with Dorien Aerts, on the #diet and #microbiome of two African #LakeTanganyika #sardine species. We identified some interesting prey items, including the Tanganyika #jellyfish, by using #metabarcoding https://t.co/q4AdU5D9GB
2
7
20
@BioSouzaDaniela
Daniela Souza-Costa
2 years
Good morning #SMBE2023! Are you interested in the evolution of sensory systems, specially on #chemoreceptorgenes ? Dr. @MaximePolicarpo talk is your place today! At 17:50 AD1 room
0
1
2
@BioSouzaDaniela
Daniela Souza-Costa
2 years
Great morning at #SMBE23 with, @auroraabuylla talk about toxing binding proteins in frogs and Harvi Pawar on ghost admixture contribution to the current diversity in eastern gorillas! So inspiring to see amazing science being done
0
0
4
@BioSouzaDaniela
Daniela Souza-Costa
2 years
Also don’t miss my brilliant colleagues poster today: my supervisor @jmibarth (no. 1) on denovo #mutationrates and #speciesdiversity (Estense Castle) and @CharlotteHuygh6 (no. 486) on digestive adaptation of #cichlids (San Paolo cloister)
0
0
3
@BioSouzaDaniela
Daniela Souza-Costa
2 years
Are you at #SMBE23 and passionate about #populationgenomics and #speciesdiversity ? Let’s have a dive into the origins of genetic diversity in #cichlid fishes. Come today to my poster (no. 286) at San Paolo cloisters!
1
1
35
@BioSouzaDaniela
Daniela Souza-Costa
3 years
First day of #EMPSEB28 with amazing lecture on stress impact facing climate changing and interactive workshop on Reproducible data science in R!Not to mention the great talks on genomics and behavioural ecology.The feeling is, I can’t wait to live more of it!
0
0
6
@mazzonijc
Camila Mazzoni
3 years
O recém-lançado consórcio GenoTropics irá oferecer o workshop 'Métodos Genômicos aplicados a espécies não-Modelo' para estudantes e pesquisadores do Brasil (22 a 25 de maio). Inscrições abertas para participação on-line até dia 7 de maio. @CAPES_Oficial @DAAD_Germany 🧬
4
24
35
@BioSouzaDaniela
Daniela Souza-Costa
3 years
Amazing work using a comprehensive set of analysis including characterizing genetic structuring and diversity, Phylogenetic and demographic analyses, revealing cryptic speciation in Pteropods 🐚
@lqchoo
Le Qin Choo
3 years
Proud to share that another chapter of my #PhD on the genomic variability in shelled #pteropods 🐚 is published in @molecology: https://t.co/uMhSILBGA6 with @katjaplankton @GiadaSpagliardi @millanek1 @EricaGoetze #MarvinChoquet #GaliceHoarau! @Naturalis_Sci @IBED_UvA 🧵(1/6)
0
0
3
@segal_eran
Eran Segal
4 years
Ukraine scientists at all levels (senior undergraduates, graduate students and postdocs): The Weizmann Institute invites you to apply for a fully paid (airfare, accommodation, monthly stipend) visiting research program Details and application: https://t.co/mqQSI77Tbk
14
423
1K
@noaaocean
NOAA's Ocean Service
4 years
Today is the International Day of Women and Girls in Science. Female ocean scientists have been making waves at NOAA for more than 150 years! Learn about some of them here: https://t.co/uSNksE9v6z #WomenInScience #WomenInSTEM
0
27
72
@BioSouzaDaniela
Daniela Souza-Costa
4 years
Happy woman in science day 💙 I’m a master researcher and currently scientific technician working on forensic and genomics conservation of wildlife in Brazil #womaninscience #InternationalDayOfWomenAndGirlInScience
0
1
23
@nature_org
The Nature Conservancy
4 years
New pledges are good—but make no mistake: Earth responds to action, not ambitions. More on what’s possible for policy AND implementation in our 2022 look ahead: https://t.co/O8rVWGRkcE #NewYear #ClimateAction
2
14
42
@BioSouzaDaniela
Daniela Souza-Costa
4 years
Flounders are really unique and gorgeous 💙
@cold_tank
ColdWaterTankYou
4 years
One of my Norwegian topknots (Phrynorhombus norvegicus).
0
0
3