AntoineMolaro Profile Banner
Antoine Molaro Profile
Antoine Molaro

@AntoineMolaro

Followers
2K
Following
20K
Media
241
Statuses
6K

Group Leader @GReD_Clermont Tenure @INSERM Evolutionary biologist studying chromatin also drummer. Jazz and epistemology. he/his ✊🏾 https://t.co/OqRY4uBmfL

Joined July 2019
Don't wanna be here? Send us removal request.
@AntoineMolaro
Antoine Molaro
2 years
Hello World! We are not quite out of the woodwork with this one, but really proud of @JorisM7 1st/1st author paper in our lab #MolaroLab. Joris uncovered crazy signatures of functional diversification in mammalian Schlafen genes. 1/n https://t.co/w47n5IEphH
Tweet card summary image
biorxiv.org
SCHLAFEN proteins are a large family of RNase-related enzymes carrying essential immune and developmental functions. Despite these important roles, Schlafen genes display varying degrees of evoluti...
4
26
104
@AmLarracuente
Amanda Larracuente
21 days
Come be our colleague! The University of Rochester is hiring a TT Assistant Professor in evolutionary genetics and genomics: https://t.co/jqzm7admBG.
0
4
3
@JM_Gahan
James Gahan
21 days
Delighted to see this out. Thanks to @wellcometrust for funding this during my time with @dsboothacosta and @RobKlose and to all collaborators/authors. The final version retains the same story as the preprint with an expanded TE analysis by @deMendoza_Alex
@JM_Gahan
James Gahan
1 year
Very proud to share my first choanoflagellate paper with the world! This paper takes the first steps in understanding gene regulation and chromatin in choanoflagellates and sets the stage for my labs work! Some key points below! (1/6) https://t.co/fHR4f4qNiP
1
2
17
@fredhutch
Fred Hutch Cancer Center
1 month
Fred Hutch's Human Biology Division is recruiting a tenure-track Assistant or Associate Professor to lead a laboratory-based research program focused on the biological mechanisms of solid tumor cancers and their clinical translation. Learn more and apply: https://t.co/7abt8x92wu
1
23
30
@bogdanoviclab
Ozren Bogdanovic
1 month
🚨 We’re hiring! Join our team at the Andalusian Centre for Developmental Biology (CABD, Seville 🇪🇸) as a Research Assistant / Lab Manager 🧬 Hands-on with zebrafish, CRISPR-Cas9, and molecular biology 🧪 👉 Apply / learn more:
Tweet card summary image
bogdanoviclab.org
1
7
9
@potapova_tamara
Tamara Potapova
2 months
🧬Our paper about the epigenetic control and inheritance of ribosomal DNA arrays is now online in Cell Genomics (link in first comment👇). rDNA collectively refers to genes that encode ribosomal RNA, the most abundant cellular RNA. We explored variations in rRNA gene copy number
3
26
160
@HutchBasicSci
Hutch Basic Sciences
2 months
Nominations for the 2026 @WeintraubAward are now open! Celebrate the achievements of an outstanding graduate student in biology by nominating them here:
Tweet card summary image
fredhutch.org
Annual award to honor the bold, creative, pioneering spirit embodied by Hal Weintraub. The Harold M. Weintraub Graduate Student Award recognizes outstanding achievements during graduate studies in...
@WeintraubAward
Weintraub Graduate Student Award
2 months
The Weintraub Award is seeking nominations for 2026! The award recognizes the outstanding achievements of grad students in biology and was established to honor the bold, creative, pioneering spirit embodied by Dr. Hal Weintraub.
0
2
5
@aliceb_phd
Alice Berger
2 months
I couldn’t ask for a better scientific environment here at the Hutch! If you’re looking for top notch collaborative and impactful cancer biology, this is the place. Great opportunity to join us.
@HsiehLab
Hsieh Lab
2 months
The Division of Human Biology @fredhutch is recruiting for a lab-based scientist at the Assistant or Associate Professor level. Come join a dynamic research community committed to pushing the boundaries of discovery in cancer biology. https://t.co/jAnG2L3YHJ
0
3
5
@HsiehLab
Hsieh Lab
2 months
The Division of Human Biology @fredhutch is recruiting for a lab-based scientist at the Assistant or Associate Professor level. Come join a dynamic research community committed to pushing the boundaries of discovery in cancer biology. https://t.co/jAnG2L3YHJ
1
11
37
@mpmeers
Michael Meers
2 months
On our three year lab anniversary (give or take a few days!), I'm proud to share the first original work produced within the Meers Lab: Plate-CUT&Tag! Take a look: https://t.co/yKSUM3MEsk 1/3
Tweet card summary image
biorxiv.org
Cleavage Under Targets & Tagmentation (CUT&Tag) is a versatile method for measuring genomic occupancy of chromatin-associated proteins with high sensitivity and specificity. CUT&Tag has low sequenc...
1
8
41
@jeremyahollis
Jeremy Hollis
2 months
So excited to see the first part of my thesis work with @HarmitMalik and @MelodyGCampbell in print! We have a bit of evolution and a whole lotta structure to figure out how new protein domains work, you can read it at
Tweet card summary image
science.org
An ancient protein domain insertion seamlessly preserved conformational signaling while providing a novel surface for adaptation.
2
9
24
@BrahmaComplex
Sandipan Brahma
3 months
Thanks, @NEDHHS and https://t.co/shYrTtSHbB members! We are excited to take our tools and fundamental mechanistic insights on chromatin regulation to the next level and apply them directly to address critical knowledge gaps in cancer biology. @UNMC_GCBA @CHRI_ResearchNE
brahmalab.org
Laboratory of Dr. Sandipan Brahma at University of Nebraska Medical Center (UNMC). The Lab studies mechanisms of chromatin regulation and dynamics in the contexts of cellular development and diseases.
@BuffettCancer
Fred & Pamela Buffett Cancer Center
3 months
🧬 Congrats to @BrahmaComplex on receiving the @NEDHHS Stem Cell Research Award ($105K)! His team's novel genomics method could unlock critical insights into how aggressive pediatric brain tumors develop during embryonic neural formation. #PediatricCancer #GenomicsResearch
2
1
9
@AntoineMolaro
Antoine Molaro
3 months
Hello World! We are hiring postdocs to join us in this adventure. Still time to apply - Details here👇👇 https://t.co/Uxz8SWVoRW #MolaroLab #EvoEpi #watwat
@AntoineMolaro
Antoine Molaro
1 year
Hello World! So very grateful for #ERCCoG @ERC_Research support of our research ! Many thanks to my lab and mentors for their invaluable help. Come join us if you want to explore how evolutionary arms races shape the epigenome! #MolaroLab #EvoEpi https://t.co/OuUFSQWfTB
0
11
26
@JM_Gahan
James Gahan
3 months
Only two days before this exciting webinar!
@Dev_journal
Development
3 months
Our next #DevPres webinar focusses on gene regulation with talks from 2025 Development PI fellows Anzy Miller @AnzyMiller and Marlies Oomen @meoomen, chaired by James Gahan @JM_Gahan. 📆 27 August, 15:00 BST (UTC+1) Register here: https://t.co/JbTJHYBVQS
0
3
11
@mcbridesworld
Christian McBride
3 months
Happy birthday to @bradmehldau and Bobby Watson! 1989 was a pivotal year. I graduated from CAPA in Philly, moved to NYC to start my life at Juilliard, then got summoned by Bobby Watson to make a gig with him at Birdland. It started my life as a jazz musician in the Big Apple.
3
23
174
@A_RuizHerrera
Aurora Ruiz-Herrera
3 months
📸 Members of the lab attending #ESEB2025 catching up with Harris Lewin from the Earth BioGenome Project @EarthBioGenome - a great resource for evolutionary biology - the future is bright!
0
6
26
@A_RuizHerrera
Aurora Ruiz-Herrera
3 months
Of you are at #ESEB2025 feel free to reach us to discuss your work with us! @HeredityJournal
@HeredityJournal
Heredity
3 months
Heredity has a new EiC and if you fancy meeting Louise Johnson or Aurora @A_RuizHerrera our amazing Co-EiC at #eseb2025 please find them or contact them via the app. @GenSocUK @eseb2025
0
4
17
@xielablife
Wei Xie
3 months
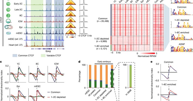
Happy to share our work on how chromatin organization is established for the first time in early mouse embryos, in part via interplay with remarkable hypertranscription. Marvelous work by Guang Yu, Kai Xu, Weikun Xia and Ke Zhang! https://t.co/ZYwqamCi9v
Tweet card summary image
nature.com
Nature - A study reveals progressive cohesin loading and a hypertranscription state responsible for the formation of genic cohesin islands at active regulatory genes in mouse embryos, highlighting...
8
54
239
@SchuhLab
Schuh Lab
3 months
Great honor to be nominated as one of the top 10 Falling Walls Foundation Science Breakthroughs of the Year 2025 in the Life Sciences. A big thank you to @LastChrisThomas & @Tabea_Marx for their outstanding contributions, & to everyone else who helped move this project forward.
@mpi_nat
MPI for Multidisciplinary Sciences
3 months
Keeping our fingers crossed for you, Melina @SchuhLab! We are thrilled that our director has been nominated for the Falling Walls Foundation Science Breakthroughs of the Year 2025 in the Life Sciences category with her project “Breaking the Wall of Invisible Ovulation”. 🥂 More
0
2
58
@OdedRechavi
Oded Rechavi
3 months
WOoo! Hot pre-print alert! 🔥 Our new story shows that neuronal oversight of germline small RNAs prevents sterility & allows lab-domesticated C. elegans to reproduce when temperatures rise. This picture shows how neuronal small RNAs rescue the germline from being messed up (1/2)
7
19
102