ASantosLopez Profile Banner
Alfonso Santos-López Profile
Alfonso Santos-López

@ASantosLopez

Followers
872
Following
1K
Media
29
Statuses
718

Evolution of antibiotic resistance. Ramón y Cajal Fellow at @UAM_Madrid. https://t.co/cilTGw9jcD

Madrid, Spain
Joined June 2011
Don't wanna be here? Send us removal request.
@ASantosLopez
Alfonso Santos-López
1 year
If you like plasmids, insertion sequences, and bacterial evolution, you'll like this one! Now published in its fancy journal format. Thanks to everyone involved in the project, especially @SastreDJorge, @AlvSanMillan and the funders @BecariosFLC. https://t.co/UwC6PSNHVP
10
45
146
@ASantosLopez
Alfonso Santos-López
4 months
Habreis visto esta foto de las vacas de mi padre en muchos sitios con diferentes historias y mucha especulación -como en el tuit que cito-. Os cuento como se produjo este milagro en este artículo:
Tweet card summary image
elpais.com
Gracias a los voluntarios y a los bomberos, ojalá sirvan de esperanza en estos tiempos duros en los que las llamas asolan España
@fer_stay_strong
Ferchu :)
4 months
La importanciade que lso animales pastoreen y limpien el terreno… la naturaleza y los bomberos ayudaron a este pequeño milagro en el #incendio de los tres cantos #trescantos #incendiotrescantos #Incendioforestal
1
6
10
@ASantosLopez
Alfonso Santos-López
4 months
Our latest manuscript is out! Conjugative plasmids fuel AMR through IS-mediated gene inactivation, promoting the evolution of multidrug resistance in bacteria. Hope you like it
@SastreDJorge
Jorge Sastre Domínguez
4 months
New paper out! 📣📣 Plasmids promote antimicrobial resistance through Insertion Sequence-mediated gene inactivation. Combining experiments and bioinformatics, we unveil how two of the most prevalent bacterial MGE accelerate the evolution of AMR. 🧵👇🏻 https://t.co/n1fbOQjhsz
0
6
10
@rafapinilla92
Rafa Pinilla-Redondo
11 months
Excited to share our latest collab with Wenyuan Han's Lab! 🚨 Bacteria use dITP as an immune signal to activate NAD+-depleting effectors. Phages counter immunity by destroying dAMP (dITP precursor)! 💥🧬 Preprint 🔗: https://t.co/cuGBzgc9mK
3
48
144
@Jana_Huisman
Jana S. Huisman
1 year
Should I stay or should I go? 🎶 In a new opinion piece, @c_igler, Andrina Bernhard and I discuss how conjugative plasmids and temperate bacteriophages balance vertical and horizontal transmission: https://t.co/ZEqTzsgDiV Our framework illuminates many sides of MGE biology (1/7)
1
26
47
@damianlobat
Damián Lobato-Márquez
1 year
Happy to announce we have been awarded an i-LINK grant to create a new obligate intracellular bacteria consortium with 3 top labs @MattWelchLab @lamasonlab @bonazzilab. I can´t wait to start exploring new science with you all. See you soon at the @CNB_CSIC
0
1
13
@norapyenson
Nora Pyenson
1 year
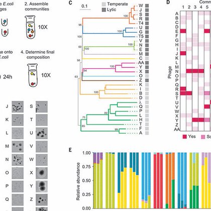
Is it “winner-takes all” when the simplest living things compete? Check out my fresh publication on phage coexistence in Science and a thread below🧵
Tweet card summary image
science.org
Bacteriophages are the most abundant and phylogenetically diverse biological entities on Earth, yet the ecological mechanisms that sustain this extraordinary diversity remain unclear. In this study,...
3
64
160
@asanchez_lab
Alvaro Sanchez Lab
1 year
New paper from the lab. The brilliant @norapyenson led a multi-lab collaboration to investigate the consistent formation of stable phage communities infecting a single clonal host population. She explains the gist of it beautifully in the quoted thread. Congrats Nora et al
@norapyenson
Nora Pyenson
1 year
Is it “winner-takes all” when the simplest living things compete? Check out my fresh publication on phage coexistence in Science and a thread below🧵
2
15
72
@RLeonSampedro
Ricardo León-Sampedro
1 year
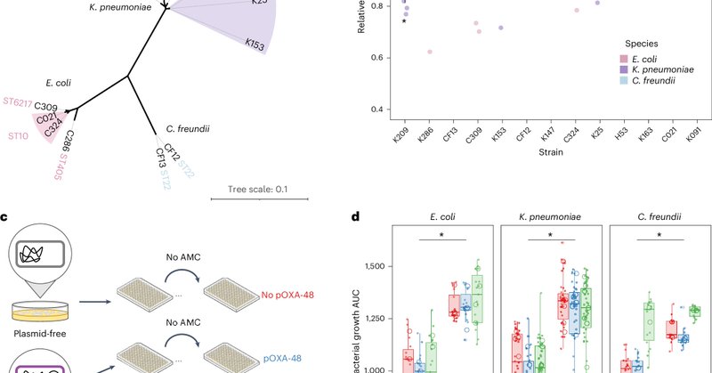
🚨New preprint!! How do antibiotic-resistant bacteria grow in the human gut microbiome, even without antibiotics? 🤔 We reveal strain-specific ecological interactions that shape their growth within microbial communities. 🧵👇 1/5
Tweet card summary image
biorxiv.org
Understanding the spread of antibiotic-resistant bacteria in human-associated microbial communities, particularly in the gut microbiome, is critical for combating the global resistance crisis....
1
23
54
@pacyc1841
Tominaga K. (tomiken)
1 year
» Gene acquisition by giant transposons primes eukaryotes for rapid evolution via horizontal gene transfer | Science Advances
Tweet card summary image
science.org
Giant transposons called “Starships” mediate horizontal gene transfer in fungi to drive repeated evolution and rapid adaptation.
1
11
31
@UAM_Madrid
UAM Autónoma Madrid
1 year
Las seis universidades públicas madrileñas han aprobado una Carta Abierta y un Comunicado para reclamar a la @ComunidadMadrid una financiación suficiente en los Presupuestos de 2025 en defensa del servicio público que prestan. https://t.co/hfsjsl7h35
10
186
327
@EllieRand3
Ellie Rand
1 year
Get ready to dance, our paper – Phage DisCo: targeted discovery of bacteriophages by co-culture – has been pre-printed! 🪩 This has been a really fun project to work on with @implosian, @baym, @nquinoneso, Kesther and Carmen! https://t.co/k04NdEUvss 1/
Tweet card summary image
biorxiv.org
Phages interact with many components of bacterial physiology from the surface to the cytoplasm. Although there are methods to determine the receptors and intracellular systems a specified phage...
3
31
75
@ASantosLopez
Alfonso Santos-López
1 year
Awesome! Huge thanks to @evokerr, @livkosterlitz and Elisabeth Duan for this fantastic Spotlight on our recently published paper ( https://t.co/dKUPQbj7fX).
Tweet card summary image
nature.com
Nature Ecology & Evolution - Combining experimental and within-patient evolution analyses, the authors show that the widespread conjugative plasmid pOXA-48 promotes bacterial evolution through...
@TrendsMicrobiol
Trends in Microbiology
1 year
New: Elizabeth Duan, Olivia Kosterlitz (@livkosterlitz) & Benjamin Kerr (@evokerr) spotlight the @NatureEcoEvo article by Alfonso Santos-Lopez (@ASantosLopez), Alvaro San Millan (@AlvSanMillan) & team on mobile elements as agents of rapid adaptive change. https://t.co/g7FxMHNqVD
0
1
21
@vdlorenzo_CNB
Víctor de Lorenzo
1 year
Jose Luis Martinez—not active in social media ☹️—a legend of Spanish Microbiology will retire soon. His friends & colleagues will hold in Nov 28 a warm homage of a lifelong dedication to Microbiology & his many contributions to Ecology and Evolution of antibiotic resistance 👏
2
21
53
@LMolina_Garcia
Laura Molina-Garcia
1 year
It is out @CurrentBiology ! we show that when learnt together conflicting experiences formed co-existing memories that compite to drive behavior & that ➕ valence of a stimulus is encoded differently in the 🧠 depending on its meaning.
4
9
29
@M_AresArroyo
Manuel Ares Arroyo
1 year
For the past two years, we have been working on a novel approach to identify origins of transfer by conjugation in plasmids from any bacterial species. We are thrilled to see this work now published in @NatureMicrobiol after thorough peer review! https://t.co/TpTxRy7jjd
Tweet card summary image
nature.com
Nature Microbiology - Characterization of known plasmid oriT features facilitates identification of 21 oriT-containing sequence families which, alongside candidate sequence validation, expands our...
11
66
170
@rafapinilla92
Rafa Pinilla-Redondo
1 year
🧬🧬 𝙉𝙚𝙬 𝙋𝙧𝙚𝙥𝙧𝙞𝙣𝙩!!🧬🧬 Latest collab with the amazing Ming Li & Yue Feng labs! How do phages bypass multi-layered defenses in bacteria? Spoiler: with equally complex anti-defenses!! 🧵👇
Tweet card summary image
biorxiv.org
In prokaryotes, arrayed CRISPR RNAs (crRNAs) guide Cas proteins to destroy phage DNA/RNA, while solitary crRNA-like RNAs (crlRNAs) program Cas proteins for auto-regulation or to control abortive...
3
29
120
@AndrePCarvalho
André Carvalho
1 year
Extremely happy to see the final version of our paper "The expression of integron arrays is shaped by the translation rate of cassettes" out in @NatureComms 🥳!!! Thanks to the reviewers for their valuable feedback and suggestions! https://t.co/SJ2gL2RDRq
12
20
46
@Jero_RB
Jerónimo Rodríguez-Beltrán
1 year
Orgulloso y feliz de recibir el Premio de Investigación Margarita Salas de la CAM. Es el segundo premio en dos semanas ¡un verdadero reconocimiento al trabajo que hacemos en el labo! Gracias a mis mentores, compañeros y colaboradores ¡este premio es de todos! ¡Seguimos! 🍾🥂🎉
@educacmadrid
Educación▪️Comunidad de Madrid
1 year
🔬 La @comunidadmadrid ha concedido los Premios de Investigación Margarita Salas, Miguel Catalán y Julián Marías 2024, que reconocen las trayectorias profesionales de los investigadores de la región 📚 La relación de ganadores se ha publicado en el BOCM
10
14
69
@TMcoque
Teresa M Coque
1 year
Merecedísimo premio a @Jero_RB. Alegría inmensa para los que disfrutamos tu saber y compañia. Tb para la microbiología española, comunidad de excelentes investigadores con aportaciones esenciales a la ciencia global durante décadas @SEMicrobiologia @SEIMC_ @ciberinfec @microRyC
@CienciaGob
Ministerio de Ciencia, Innovación y Universidades
1 year
✅ El Ministerio de @CienciaGob concede los Premios Nacionales de Investigación 2024. 🗣️@DianaMorantR: "Son el reconocimiento más importante de España en el ámbito de la investigación científica y es la edición con mayor número de mujeres premiadas". 👉🏻 https://t.co/qcLNH96HOE
5
17
45