Cameron Flayer, PhD
@theILCguy
Followers
330
Following
892
Media
100
Statuses
540
Research Scientist. Former Research Fellow @MGH_RI @harvardmed. Interested in neuroimmunology and type 2 immunity. Opinions mine. 🏳️🌈
San Francisco, CA
Joined May 2018
I'm elated to share that my postdoc work is now online @Nature! https://t.co/3OoV6L5hDq If you are interested in neuroimmunology (gd T cells, IL-3, sensory neurons) or allergy (allergic itch and initiation of the allergic immune response), this paper is for you! (1/16)
6
13
70
I’m hiring! We are recruiting an exceptional and highly motivated Immunologist to join our team at Gilead. You will have the chance to support existing programs and initiate new, innovative projects. Please be in touch if you are interested. https://t.co/kL1woQHilG
0
0
1
A very clear way to visualize out work - a huge thank you to @ImmunoSketch! https://t.co/3OoV6L5hDq
nature.com
Nature - A γδ T cell–IL-3 signalling axis is defined that controls the allergen responsiveness of cutaneous sensory neurons, leading to evidence for an immune rheostat that governs...
Imagine tiny engineers in your skin fine-tuning your nerves to detect allergens more easily. @theILCguy @sokol_mdphd @PeriMatatia @XuepingZhu @VHIT_Mckimmie @cam_phd @SwirskiLab @villanilab @MGH_RI @forum_gd @Nature
https://t.co/FjDjJ7U8Db
0
1
3
Science made fun! 😆 Follow this humorous and informative thread 🧵to know why we itch and the underlying mechanism. 🗞️PR:
In our new paper out today https://t.co/Uz73i6Da5K, we started with a simple hypothesis - inspired by work on IL-4/IL-13 from @itchdoctor - that an innate immune cell might control sensory neuronal detection of allergens via a secreted factor. (1/11)
0
1
1
Nature research paper: A γδ T cell–IL-3 axis controls allergic responses through sensory neurons
nature.com
Nature - A γδ T cell–IL-3 signalling axis is defined that controls the allergen responsiveness of cutaneous sensory neurons, leading to evidence for an immune rheostat that governs...
3
18
86
A poorly understood, "weird" immune cell called GD3 produces a molecule, which acts on neurons, which trigger a reaction. Before we know it, we're itching for days.
popsci.com
Scientists found a molecular pathway that triggers allergic itching from pollen, dust mites, and more.
0
8
14
Thank you! It was my pleasure to present this work a few months ago, and hope everyone will enjoy it.
0
0
2
For non-paywalled access to our article, please follow the link here:
0
0
0
A huge thank you to Laura Baisas @PopSci for covering our work! https://t.co/rBKkes676n
popsci.com
Scientists found a molecular pathway that triggers allergic itching from pollen, dust mites, and more.
0
0
5
In our new paper out today https://t.co/Uz73i6Da5K, we started with a simple hypothesis - inspired by work on IL-4/IL-13 from @itchdoctor - that an innate immune cell might control sensory neuronal detection of allergens via a secreted factor. (1/11)
7
38
127
Thank you Clive! It was very fun collaborating with you. We always get a lot of questions and interest about the mosquito saliva itch data. It's some of the coolest data to me personally, as I am a magnet to the mosquitos!
This is a truly epic paper out today in @Nature that I was honoured to have played a tiny role. @theILCguy @sokol_mdphd and co define the neuroimmune axis that controls the itch response, including to mosquito saliva. See this superb thread below. 🤩 👇
1
0
5
I can't thank @sokol_mdphd enough for her mentorship over the last 5 years. I will never forget her advocacy for this work in every way possible and at all hours of the day. She is one of a kind and one of the smartest people I've ever met. I can't recommend her lab more! (16/16)
0
0
2
None of this work would have been possible without @sokol_mdphd and our other co-authors @PeriMatatia, @XuepingZhu, @VHIT_Mckimmie, @cam_phd, @SwirskiLab, @villanilab. There are more without X accounts - you can find them on the paper! (15/16)
1
0
6
Taken together, we describe a pathway upstream of allergen sensitization. If you dive deeper into our data, you’ll see that both genetic and environmental factors influence GD3 cell numbers, explaining why certain individuals are so susceptible to allergen sensitization. (14/16)
1
0
0
Strikingly, STAT5 bound to the Tac1 (substance P gene) promoter and enhanced the release of substance P upon allergen stimulation. This pathway drove the migration of dendritic cells to the draining lymph node. (13/16)
1
0
0
How does IL-3 promote allergic itch and the initiation of the allergic immune response? JAK2 was required for both outputs, while STAT5 was only required for the immune response. This specificity will be exciting to exploit in the development of novel therapies. (12/16)
1
0
0
Downstream of allergic itch is the initiation of the allergic immune response, driven by the release of the neuropeptide substance P. Both dendritic cell migration to the draining lymph node and Th2 differentiation depended on the gd T cell-IL-3 axis. (11/16)
1
0
0
IL-3 from gd T cells promoted allergic itch directly through sensory neuronal Il3ra. Further, IL-3 promoted allergen-induced calcium response in sensory neurons in vitro and in vivo. Thus, gd T cells control the allergen responsiveness of sensory neurons through IL-3. (10/16)
1
0
1
How do GD3 cells promote the allergen responsiveness of sensory neurons? We screened 44 cytokines and chemokines, finding that the only unique factor was IL-3. Sensory neurons, principally of the PEP1 subset, expressed the specific IL-3 receptor Il3ra. (9/16)
1
0
1
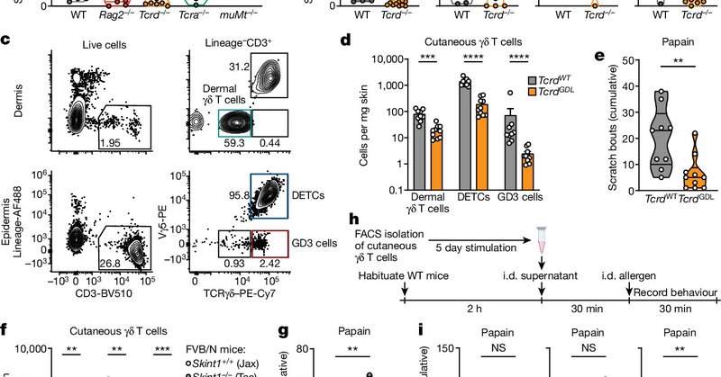
GD3 cells showed transcriptional overlap with human epidermal gd T cells. Epidermal gd T cells in humans are poorly understood because we don’t have a direct equivalent to DETCs. These data suggest that GD3 cells are the true epidermal gd T cell equivalent in humans. (8/16)
1
0
0