
Simona Cristea
@simocristea
Followers
9K
Following
6K
Media
587
Statuses
5K
cancer genomics AI scientist; head of Data Science & AI and group leader @DanaFarber_Hale; research scientist @Harvard; phd @eth.🇷🇴🇸🇪🇨🇭🇺🇸
Boston 🇺🇸 & Zurich🇨🇭
Joined January 2016
scRNAseq cell type annotation is notoriously messy. Despite so many algorithms, most researchers still rely on manual annotations using marker genes In a new preprint accepted at ICML GenAI Bio Workshop, we ask if reasoning LLMs (DeepSeek-R1) can help with cell type annotation🧵
6
42
200
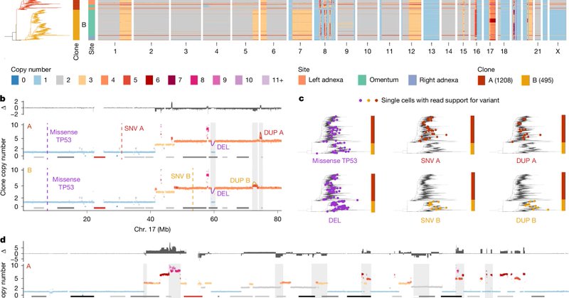
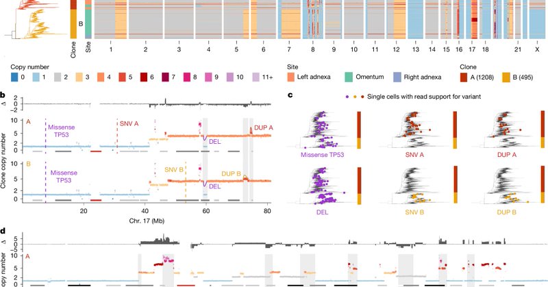
powerful ovarian cancer study @Nature “drug-resistant states in high grade serous ovarian cancer pre-exist at diagnosis, leading to positive selection and reduced clonal complexity at relapse. We suggest [..] evolution-informed adaptive treatment regimens to ablate resistance”
1
1
10
great work about interpretability in PLMs using sparse autoencoders, similar to many of Anthropic’s investigations
How do protein language models (PLM) think about proteins?🧬 We answer this w/ #InterPLM, just published in @naturemethods! Using sparse autoencoders + LLM agent, we identify 1000s of interpretable concepts learned by PLMs, pointing to new biology 🧵
0
0
5
AIxBio’s best kept secret: computational biology = virtual cells
2
1
11
weird moment when a company works on a novel foundation model for one year and then they show…. a UMAP
0
0
3
🧬🔥
Ctrl-DNA, our constrained RL + Genomic Language Model system for cell-type–specific regulatory DNA design, was accepted as a @NeurIPSConf 2025 Spotlight (top 3.2%) 🧬✨ Paper: https://t.co/anDOO3xg9m Code: https://t.co/CQ9FPisCEk TL;DR We fine-tune DNA GLMs with a constraint RL
0
1
1
it’s crazy that so few people are able to clearly articulate what they need to get done so as to be able to prompt an LLM correctly
0
0
5
Google presents an AI system to write expert-level scientific software. Using LLMs + tree search, it invented novel methods in bioinformatics, epidemiology, geospatial analysis & more, often surpassing human SOTA. (1/4)
62
565
3K
“cancer-inspired computing as a paradigm drawing from the adaptive, resilient, and evolutionary strategies of cancer, for designing computational systems capable of thriving in dynamic, adversarial or resource-constrained environments”
1
0
4
just realized that most deep domain experts are very similar to reasoning LLMs: very knowledgable, most of the times right in their judgement, sometimes wrong, but unaware/unwilling to admit they are wrong 🤯
1
2
13
and they don’t like eachother
The AI field is now split into (A) a "traditional" ml/dl domain, and (B) a "psycho-AI" domain where innovation requires an understanding of / intuition about the cognitive capabilities of pretrained models and how to prompt / fine-tune them. These two fields are IMO separated.
0
0
3
RL scaling is meant to hit a wall in real-world tasks because such tasks are designed to be done by many people together & include lots of redundancies & inefficiencies. anybody who worked among many people knows that it’s seldom the “best” (by a clear metric) solution that wins.
0
0
4
extremely excited to share my lab's research of AI for cancer genomics at the neurIPS 2025 workshop on multi-modal foundation models in san diego
We are excited to organize NeurIPS 2025 2nd Workshop on Multi-modal Foundation Models and Large Language Models for Life Sciences. The workshop features a stellar lineup of invited speakers, including Ziv Bar-Joseph, Charlotte Bunne @_bunnech , Simona Cristea @simocristea ,
1
1
28
This R packages can transform any plot using color pallets from painting at the Museum of Modern Art in New York https://t.co/rUEaPru7N3
3
47
212