Nat Walker-Hale
@phylonatworks
Followers
368
Following
5K
Media
16
Statuses
2K
π³πΏ PDRA with @Chomicki_G @DurBiol @durham_uni. Mostly phylo stuff, sometimes NZ pol, sometime just pol
Durham, England
Joined October 2017
#TansleyReview: Physiological roles of #lignins β tuning cell wall hygroscopy and #biomechanics Pesquet, Cesarino, Kajita & Pawlowski π π https://t.co/7aonKj1IQI
#LatestIssue @Wiley
1
9
24
And Jesus said to him, You lack one thing: Go, close all of your tabs, and you will have treasure in heaven. But his face fell, and he went away sad, for he had a great many open tabs.
80
1K
10K
How did genes help animals conquer the land? Our latest work is finally out in @Nature! We applied a comparative genomics pipeline to 154 genomes and uncovered strong evidence of convergent genome evolution during animal terrestrialisation. https://t.co/jO3acXnaQu
nature.com
Nature - Comparisons of 154 genomes from 21 animal phyla and outgroups have been used to reconstruct ancestral adaptation to life on land across 11 distinct terrestrialization events, revealing...
2
13
24
Plz RP. Come join us as (soon-to be) postdoc @slcuplants @Cambridge_Uni to study effector-targeted plant processes impacting plant cell biology and development. https://t.co/csNTyCTK2d
https://t.co/GsUdcCfyNK
2
51
96
Memory in the wall: expanding our understanding of the roles of plant cell walls https://t.co/HjB84LcvCS
nph.onlinelibrary.wiley.com
The plant cell wall, while providing mechanical support to cells, also dynamically adjusts its composition and structure in response to cellular and environmental cues. Recent findings indicate that...
0
10
41
Ancient amino acid sets enable stable protein folds
biorxiv.org
Early proteins likely arose from a chemically limited set of amino acids available through prebiotic chemistry, raising a central question in molecular evolution: could such primitive compositions...
0
1
4
Genomic data from 456 local varieties of japonica rice show that many of its functional mutations originated in the Pleistocene, suggesting domestication and diversification may have been driven by preexisting variation. In PNAS: https://t.co/9RChntfl0B
1
2
7
Atomic basis for functional evolution of plant lanosterol synthase https://t.co/c4WkidqUMK
nph.onlinelibrary.wiley.com
Lanosterol synthase (LAS) and cycloartenol synthase (CAS) use 2,3-oxidosqualene as their substrate to produce lanosterol and cycloartenol for biosynthesis of essential sterols in animals and fungi...
0
1
4
Citrus greening (aka Huanglongbing or HLB) is a major threat to the citrus industry worldwide. There is much work to be done to curb the effects of this disease, especially in the face of increased climate threats.
A secreted citrus protease cleaves an outer membrane protein of the Huanglongbing pathogen https://t.co/w61OKBrkQn
#biorxiv_plants
2
26
66
New opportunity to undertake a PhD in my group β¦@JohnInnesCentreβ© - if youβre interested in plant immunity and evolution check out the link!
biodtp.norwichresearchpark.ac.uk
The fossil record demonstrates that filamentous microbes invaded ancient plant cells with intracellular hyphal structures over 450 million years ago. To this day, a rich diversity of extant land...
4
44
98
Premium: The AI Bubble's promises are impossible. NVIDIA's customers are running out of money, GPUs die in 3-5 years, most 1GW data centers will never get built, and OpenAI's Abilene data center won't have the power it needs before 2028 - if it ever does. https://t.co/njCBGZI7Zq
wheresyoured.at
Readers: Iβve done a very generous βfreeβ portion of this newsletter, but I do recommend paying for premium to get the in-depth analysis underpinning the intro. That being said, I want as many people...
25
172
851
The 2023 one is more accurate to the emotional and spiritual experience of eating spaghetti. For a brief period we allowed our machines to dream and then forced them to stop.
56
1K
25K
Dear friends interested in parasitic plants. Great news, our paper ln flowering and floral organ identity genes in Hydnora (Piperales) has now been published. Check it out! https://t.co/WaD3H6MgZw
0
5
22
Evolutionary and geometric signatures reveal ligand-binding sites across proteomes https://t.co/U9ST4CqQih
#biorxiv_bioinfo
biorxiv.org
Identifying protein binding sites is central to drug discovery, yet many computational approaches still trade off precision, recall, or throughput when scaled. We introduce PickPocket, a deep...
0
1
2
Population-scale Long-read Sequencing in the All of Us Research Program | medRxiv
medrxiv.org
The All of Us Research Program (AoU) is a national biobank seeking to enroll one million individuals in the United States to link genomic and biomedical data, including short- and long-read whole-g...
0
11
34
New Preprint alert! M incognita is a remarkable pathogen: extremely specialised with the widest host range (> 3,000). All this while reproducing parthenogenetically! We analyse the infection phenotype and transcriptome of 9 hosts (6 orders) at 25 dpi. https://t.co/IMQp2pNw2e
1
9
13
Large-scale mining of plant genomes unlocks the diversity of oxidosqualene cyclases
nature.com
Nature Chemical Biology - In plants, oxidosqualene cyclases (OSCs) perform a highly complex single reaction to generate the basis of all triterpenoid diversity. Here the authors leverage genome...
0
2
14
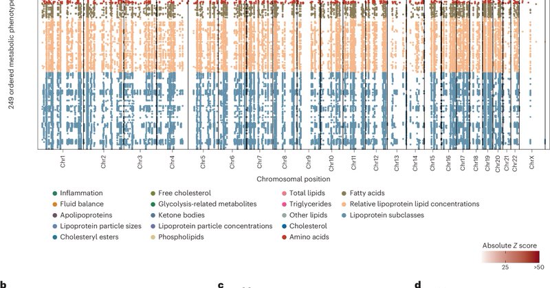
A genetic map of human metabolism across the allele frequency spectrum | Nature Genetics
nature.com
Nature Genetics - Genome-wide association analyses of 249 circulating small molecules and lipoprotein characteristics across the allele frequency spectrum in UK Biobank advance understanding of...
0
22
73
#Leaf #evolution: integrating #phylogenetics, developmental dynamics, and genetic insights across #land #plants π https://t.co/ximTozpZQL
#TansleyReview by Hokuto Nakayaman and Neelima R. Sinha @WileyPlantSci #PlantScience
0
11
36
Russell R. Geiger Professorship of Crop Science Dept. of Plant Sciences | Permanent | Closes on Monday 17 November 2025 https://t.co/ukTNKWKn5b
#plantsciences #plantscijobs #academicjobs
0
5
7