mud_skip Profile Banner
Paul Waters Profile
Paul Waters

@mud_skip

Followers
394
Following
548
Media
8
Statuses
190

All things sex chromosomes... structure, function, regulation, evolution

Sydney, Australia
Joined September 2013
Don't wanna be here? Send us removal request.
@mud_skip
Paul Waters
1 year
Delighted to have our paper out today in PNAS looking at the imprint for marsupial X inactivation. Congrats Ash! https://t.co/eqccaqKolz @NicholasLi15883 @L_MarinGual @A_RuizHerrera @AJ_Pask @DonnaBond_NZ @roneilllab @MarilynRenfree @UNSWBABS
2
9
36
@mayetenorio_
Maye
1 year
✨️ I’m excited to share my second-author paper encapsulating most of my PhD work, which is out today in @ScienceMagazine 🥰❤️. A new long non-coding RNA (lncRNA) underlying sex chromosome dosage compensation in the lizard Anolis 🦎 #MAYEX! 🧵👇 https://t.co/267BTcec1l
Tweet card summary image
science.org
Long noncoding RNAs (lncRNAs) are essential regulatory elements of sex chromosomes that act to equalize gene expression levels between males and females. XIST, RSX, and roX2 regulate X chromosomes in...
9
42
174
@MolBioEvol
Molecular Biology and Evolution
1 year
Invasion and Amplification of Endogenous Retroviruses in Dasyuridae Marsupial Genomes https://t.co/9f6YgTu9l8 @emma__harding @mud_skip @WhiteLabUNSW #science #evolution #biology #genome
1
6
16
@Science_Academy
Australian Academy of Science
1 year
Emerita Professor Mary Garson AM FAA, @UQ_news Professor Arthur Georges FAA, @UniCanberra Professor Roslyn Gleadow FAA, @MonashUni Professor Dmitri Golberg FAA, @QUT
3
5
22
@UNSWScience
UNSW Science
1 year
New research led by UNSW geneticists has studied the testes of the tammar wallaby to discover how fathers silence their X chromosome in their daughters. The findings advance knowledge in evolutionary biology and human physiology. Read the full paper here: https://t.co/WWeenZoRPL
1
5
16
@mud_skip
Paul Waters
1 year
Also highlighted in This Week In PNAS:
1
0
4
@NicholasLi15883
Nicholas Lister
1 year
Our lab group just published this work on the paternal X chromosome in tammar wallabies, and how it is silenced. Congrats to Ash for her first paper, and all our collaborators for putting this together! @mud_skip @L_MarinGual @A_RuizHerrera https://t.co/Gffuki8kiY
@UNSWScience
UNSW Science
1 year
New research led by UNSW geneticists has studied the testes of the tammar wallaby to discover how fathers silence their X chromosome in their daughters. The findings advance knowledge in evolutionary biology and human physiology. Read the full paper here: https://t.co/WWeenZoRPL
0
3
10
@mud_skip
Paul Waters
1 year
Although our cover submission wasn't selected for this issue of @PNASNews, we still wanted to share the beautiful work to illustrate our recent paper on sex chromosome dosage compensation @NicholasLi15883 @ProfJennyGraves @ShafaWaters ⬇️ https://t.co/LqIHVSry4z
0
5
20
@mud_skip
Paul Waters
1 year
Great work Emma and co. Delighted to be involved! @UNSWBABS
@emma__harding
Emma Harding
1 year
New publication alert! 🎉🎓 Excited to share the final chapter of my PhD has been published! Together with @mud_skip and @WhiteLabUNSW we explore endogenous retroviruses in Australian marsupials. Read 🧵below for a breakdown @UNSWScience @UNSWBABS https://t.co/UdmrKTKMhr
0
0
2
@NicholasLi15883
Nicholas Lister
1 year
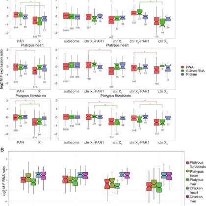
I'm excited to share that our new paper on sex chromosomes in platypus and chicken came out today in PNAS. It shows how imbalances with gene dosage on sex chromosomes are corrected in the proteome! @mud_skip @ProfJennyGraves Check it out at
Tweet card summary image
pnas.org
Heteromorphic sex chromosomes (XY or ZW) present problems of gene dosage imbalance between sexes and with autosomes. A need for dosage compensation...
1
2
15
@HolleleyClare
Clare Holleley (@clareholleley.bsky.social)
1 year
The Epigenetic Time Machine has officially launched! Out today in Nature Communications - our chromatin profiles from century-old FIXED specimens! https://t.co/SFD93Qoq73 A game-changer for museums! @erin_e_hahn @mralexandervir @c_frere @NicolaEKent
3
11
37
@mud_skip
Paul Waters
1 year
Great to have this one out there!
@ProfJennyGraves
Jenny Graves
1 year
Forty years ago I showed that genes on the inactive X in female mammals are silenced because they are not transcribed into RNA. Sniffy Nature reviewers bounced my paper because "what else could it be?" Well, read our new paper that documents the "else"
1
1
8
@mud_skip
Paul Waters
1 year
Check out our new paper released today in PNAS. We show that incomplete sex chromosome dosage compensation in the transcriptome is corrected in the proteome! Congrats @NicholasLi15883 .... Years in the pipeline! @UNSWBABS https://t.co/LqIHVSry4z
Tweet card summary image
pnas.org
Heteromorphic sex chromosomes (XY or ZW) present problems of gene dosage imbalance between sexes and with autosomes. A need for dosage compensation...
1
13
42
@GeneticsAus
Genetics AustralAsia
1 year
Welcome all, from the 71st Genetics Society of AustraAsia conference at Macquarie University in Sydney! We’re excited for the next three days of connecting with our genetics community and hearing all the fantastic talks. #GSA2024 @GeneticsAus @Macquarie_Uni
1
9
32
@ShafaWaters
Dr Shafa Waters
2 years
Check out our nasal epithelial Organoid latest contribution ⬇️Uncovering strain- and age-dependent innate immune responses to SARS-CoV-2 infection in air-liquid-interface cultured nasal epithelia: iScience #colab@UNSWMedicine
Tweet card summary image
cell.com
Immune response; Immunology; Transcriptomics; Virology
0
2
9
@ShafaWaters
Dr Shafa Waters
2 years
Much to learn from our cute and cuddly #marsupials! Here⬇️we show opossum RSX mirrors eutherians #XIST, coordinating #Xchromosome inactivation with shared proteins in key #RNA n #Epigenetic pathways—-evidence of evolutionary #convergence in mammals.
@mud_skip
Paul Waters
2 years
Check out our new paper on the marsupial specific RSX protein interactome. The functional analogue of XIST. Great work by Kim McIntyre @ShafaWaters @hardiprpatel @ProfJennyGraves and others. https://t.co/Up5HBWAGch
1
1
10
@mud_skip
Paul Waters
2 years
Check out our new paper on the marsupial specific RSX protein interactome. The functional analogue of XIST. Great work by Kim McIntyre @ShafaWaters @hardiprpatel @ProfJennyGraves and others. https://t.co/Up5HBWAGch
1
7
29
@hardiprpatel
Hardip Patel
2 years
Exciting opportunity: @NCIG2013 is #hiring #postdoc #ResearchFellow in #pharmacogenomics @ourANU @JCSMR Apply at https://t.co/2BM1NjiPW2 #AcademicJobs #bioinformatics #genomics DM for info/questions, generous renumeration, international applicants welcome
1
18
20