Keshav K Singh, PhD
@mitoscientist
Followers
1K
Following
5K
Media
411
Statuses
3K
Longevity l Longevitian l Mitochondriac l Author l Founder l Entrepreneur l Healthquity I Undoing Aging Tweet: Personal l Retweet: Not Endorsement
Birmingham, AL
Joined June 2018
Reversing Age-Related Wrinkles and Hair Loss https://t.co/zjTZSSJxJR via @YouTube
1
3
19
Rich collections of papers on #mitochondrialdisease from the last 2 weeks! 📚 https://t.co/pHw2EavJPq
https://t.co/lj8OX08T8c
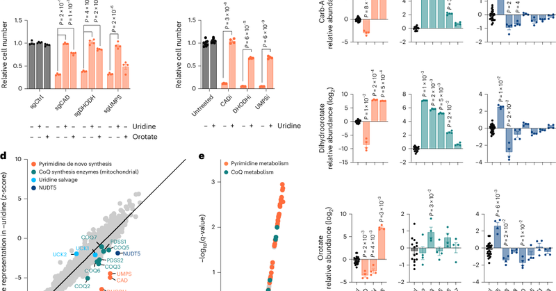
@Bims_BiomedNews @gavinmcstay2 @mitoscientist Uridine screening identifies demethoxy-CoQ and NUDT5 in nucleotide synthesis https://t.co/WNGMatO8HB
nature.com
Nature Metabolism - A uridine-sensitized CRISPR-Cas9 screening identifies demethoxy-CoQ as an alternative electron acceptor in the absence of CoQ, and NUDT5 as a regulator of de novo pyrimidine...
2
12
25
इसकी मां चाहती थी यह भरत नाट्यम कलाकार बने, पिता चाहते थे क्रिकेटर बने, परिणाम सामने हैं। 😷
62
202
1K
A new collection of papers on #mitochondrialdisease from #week45! 📚 💚 https://t.co/Xl0GwvXLFt
@Bims_BiomedNews @gavinmcstay2 @mitoscientist Mito complex III-derived ROS amplify immunometabolic changes in astrocytes and promote dementia pathology https://t.co/Cze7ynrv6O
nature.com
Nature Metabolism - Barnett et al. disentangle the differential contribution of mitochondrial complex I- and complex III-derived ROS to astrocytic function, with CIII-derived ROS being a major...
1
6
20
Nick Booker explains how ancient India paved the way for AI development https://t.co/SHjOcGJgQw Also, watch:
0
2
1
This is Angel Falls, the highest uninterrupted waterfall in the world
50
273
2K
Dogs can see things humans can’t see …. Dog save the owner 😳
928
5K
34K
Biology is stunning... This intricate 3D animation of a cell highlights key organelles and structures, including: → Nucleus (with the purple center). → Mitochondria (oval-shaped). → Endoplasmic reticulum (green layers). → Cytoskeletal network (filament-like structures in
21
268
1K
A new collection of papers related to #mitochondrialdisease from #week44! 📚 💚 https://t.co/YPgMmLeWWe
@Bims_BiomedNews @mitoscientist @gavinmcstay2 @MitoSociety Super mitochondria-enriched extracellular vesicles enable enhanced mitochondria transfer https://t.co/pjRc6kNELM
nature.com
Nature Communications - In mitochondria transplantation, the limited activity and yield of mitochondria constrain their clinical application for mitochondrial diseases. Here, authors develop a...
2
20
55
A designer decorated an apartment floor with LED lights, creating the feeling of being on a beach.
703
5K
34K
Fresh selection of papers on #MitochondrialDisease from #week41! 📚 💚 https://t.co/rO2s4hwMBY
@Bims_BiomedNews @mitoscientist @gavinmcstay2 @MitoSociety Highlights Ubiquitin-mediated mitophagy regulates the inheritance of mitochondrial DNA mutations https://t.co/fA9IkWyfiK
science.org
Mitochondrial synthesis of adenosine triphosphate is essential for eukaryotic life but is dependent on the cooperation of two genomes: nuclear and mitochondrial DNA (mtDNA). mtDNA mutates ~15 times...
2
8
20
The Maratus, or peacock spider, is a tiny arachnid known for its vibrant colors and intricate courtship dances. [📹Michael Lun / wa_peacock_jumping_spiders] https://t.co/ivi8TWpeBn
70
660
4K
#MitochondrialDisease papers from #week40! 📚 💚 https://t.co/9xcJFmEZHK
@Bims_BiomedNews @gavinmcstay2 @mitoscientist A few highlights below, many more inside! 👇 DDHD2 provides a flux of saturated fatty acids for neuronal energy and function https://t.co/6xJdhkZ7TZ
nature.com
Nature Metabolism - Saber et al. show that the lipase DDHD2 provides endogenous saturated fatty acids to support fatty acid oxidation and energy production, proteostasis and membrane trafficking...
2
7
16