Pablo M. Garcia-Roves
@m_roves
Followers
628
Following
8K
Media
13
Statuses
2K
Scientist, healthy living, energy metabolism, mitochondria, lifestyle, exercise, university, research.
Spain
Joined July 2020
@davisis79 Many thanks @davisis79 . Proud of Pau. Great dissertation. Many thanks @mardelmala, @AntonioZorzano, @Amaia_777 and @VillenaLab. And special thanks to all our collaborators that contributed to this work
biorxiv.org
Metabolic plasticity is the ability of a biological system to adapt its metabolic phenotype to different environmental stressors. We used a whole-body and tissue-specific phenotypic, functional,...
1
1
20
Air and zero calibration are critical for O2k experiments. Only with proper calibration is the POS signal (µA) correctly converted into O₂ concentration (µM), accounting for barometric pressure, temperature and medium solubility. If calibration is off, your O₂ values are too.
0
1
1
Is there a biomarker that can determine mitochondrial health and track mitochondrial alterations? Always a very hard and “unfair” question to answer, but in this paper 2 potential candidates are examined: GDF-15 😳 cf-mtDNA 🧬 Very interesting! https://t.co/RE8gjp3id8
biorxiv.org
Altered mitochondria biology can accelerate biological aging, but scalable biomarkers of mitochondrial health for population studies are lacking. We examined two potential candidates: 1) cell-free...
0
7
43
Nanomaterial-induced mitochondrial biogenesis enhances intercellular mitochondrial transfer efficiency; https://t.co/jsL1Xw3WXh
2
9
35
And that's a wrap! AWESOME #11MetNetInt! Huge thanks to all speakers, presenters, collaborators, @SCB_iec (Mariàngels/Paqui/techs), sponsors & attendees! See you soon! 🙌🏻 @DCOBN @IBUB_UB @BQBiomedMolUB @Novogene_Europe @SableSys @FrontEndocrinol @lucidsci @Agilent @ProtoQSAR
0
4
12
@SCB_iec @MHA_laboratory @Maribel_h_a @BQBiomedMolUB And we finish Day 1 of #11MetNetInt with, first, 5 very nice and diverse short talks by @CascanteLab @BQBiomedMolUB , Adrià Vilaseca @mitometlab @idibaps, @BeltraMarc @IRBBarcelona , Ayda Roudi @MHA_laboratory @BQBiomedMolUB & Jorge Álvarez @m_roves @idibell_cat ...
1
4
10
SESSION 1 of #11MetNet is all about new therapeutic approachesfot metabolic disease! Sandra Bacman @umiamimedicine focuses on mitochondrial mutation editing.
1
2
5
After a nice short talk by Marijana Todorcevic from @BetaoxiUB, in SESSION 2 we move on to cancer metabolism! @EGlezSuarezlab @CNIOStopCancer keeps exploring menopause metabolic health, but in this case from breast cancer point of view. #11MetNetInt
1
4
5
IT STARTS TODAY! Are you ready to join our panel of speakers, short talk and poster presenters, and sponsors at #11MetNetInt ? See you at the @SCB_iec in Barcelona! @RubCereijo @mitometlab @Aml_Metab @IBUB_UB @CIBERobn
OPEN CALL! Join us at @SCB_iec for 7 cutting-edge speaker panels on the 11th Annual International MetNet Meeting - Emerging Trends in Translational Metabolic Research! 🗓️20-21 Nov 25 📍IEC, C/Carme 47, Barcelona ✍️Registration and abstract call: https://t.co/u84AalgKA1
1
11
10
Ready to start the 11th MetNet meeting....Very exciting sessions ahead!
0
4
10
Mitochondria-lysosome-related organelles mediate mitochondrial clearance during cellular dedifferentiation: Cell Reports
cell.com
Hepatocyte dedifferentiation is a common feature for chronic liver diseases such as alcohol-associated hepatitis and metabolic-dysfunction-associated steatohepatitis. Ma et al. report that hepatocyte...
1
37
126
Mitochondrial function in peripheral blood cells across the human lifespan | npj Aging
nature.com
npj Aging - Mitochondrial function in peripheral blood cells across the human lifespan
2
23
68
🗨️ Just published in @NatureBiotech: Our CellWhisperer AI enables chat-based analysis of single-cell sequencing data. You can talk to your cells & figure out the biology without writing any computer code. Paper link and annotated walkthrough in the thread below (1/11)
12
184
682
#NatMetabPicks | In @Cell_Metabolism led by @DominiqueLangin (@Inserm) Hormone-sensitive lipase localizes to the nucleus in adipocytes and regulates adipose tissue homeostasis independently of its cytosolic function. https://t.co/RmiDc1jyU5
cell.com
Dufau, Recazens, et al. identified the neutral lipase HSL in the nucleus of adipocytes, where it modulates gene expression. The trafficking of HSL between the nucleus and the cytosol is under the...
0
17
56
Mechanisms and regulation of the Hsp70 chaperone network https://t.co/HvTYKH3Elq
nature.com
Nature Reviews Molecular Cell Biology - Hsp70 chaperones facilitate protein folding, complex assembly and translocation through membranes. This Review discusses recent insights into how Hsp70 and...
1
2
20
Super mitochondria-enriched extracellular vesicles enable enhanced mitochondria transfer | Nature Communications
nature.com
Nature Communications - In mitochondria transplantation, the limited activity and yield of mitochondria constrain their clinical application for mitochondrial diseases. Here, authors develop a...
0
20
61
#Throwback REVIEW | @AnneloftSdu, M Emont, E Rosen et al. Towards a consensus atlas of human and mouse adipose tissue at single-cell resolution https://t.co/9hp00mRnoM
nature.com
Nature Metabolism - In this Review, the authors present a roadmap towards achieving consensus on development, analysis and interpretation of single-cell transcriptomics data in adipose tissue,...
0
9
28
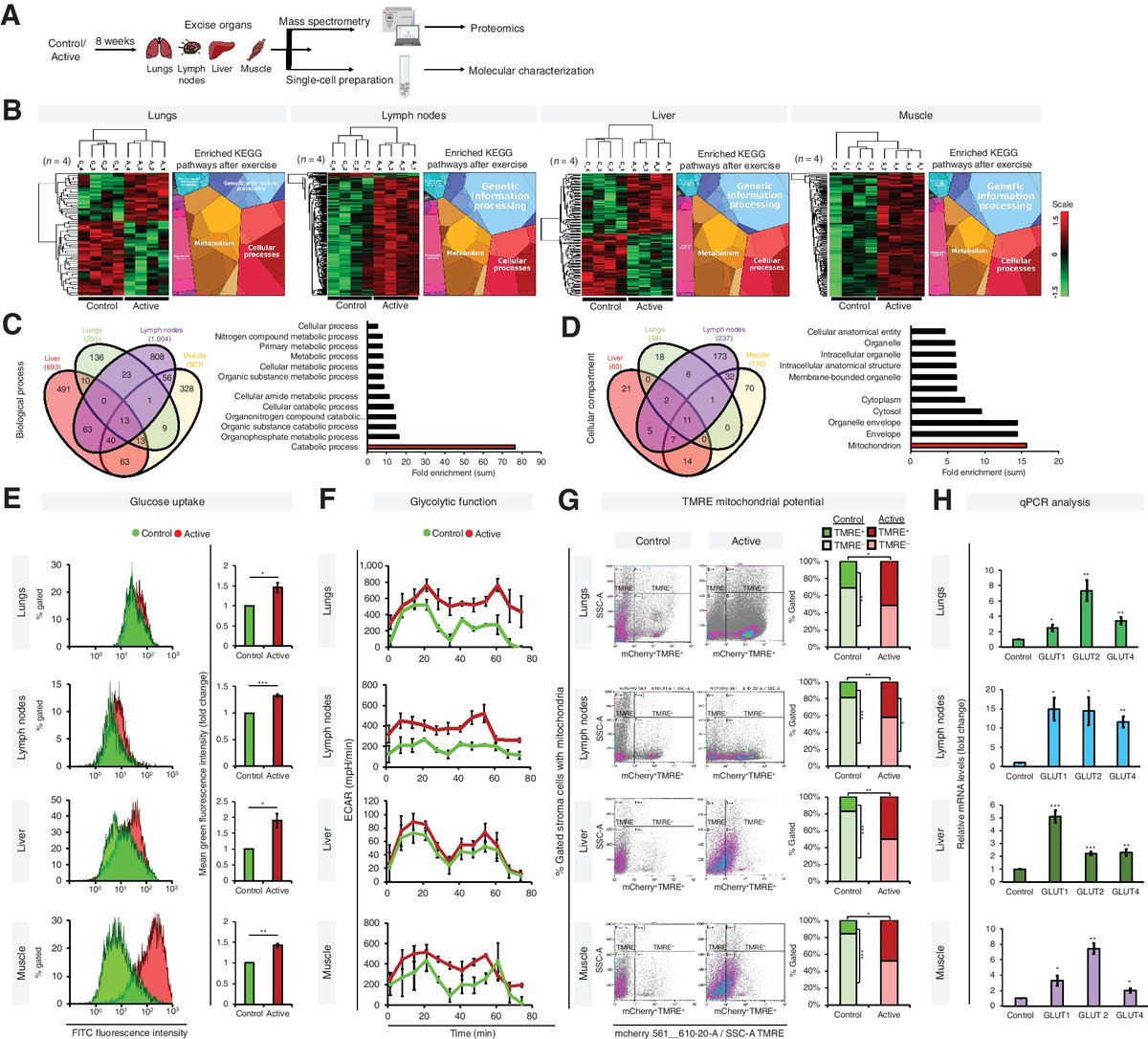
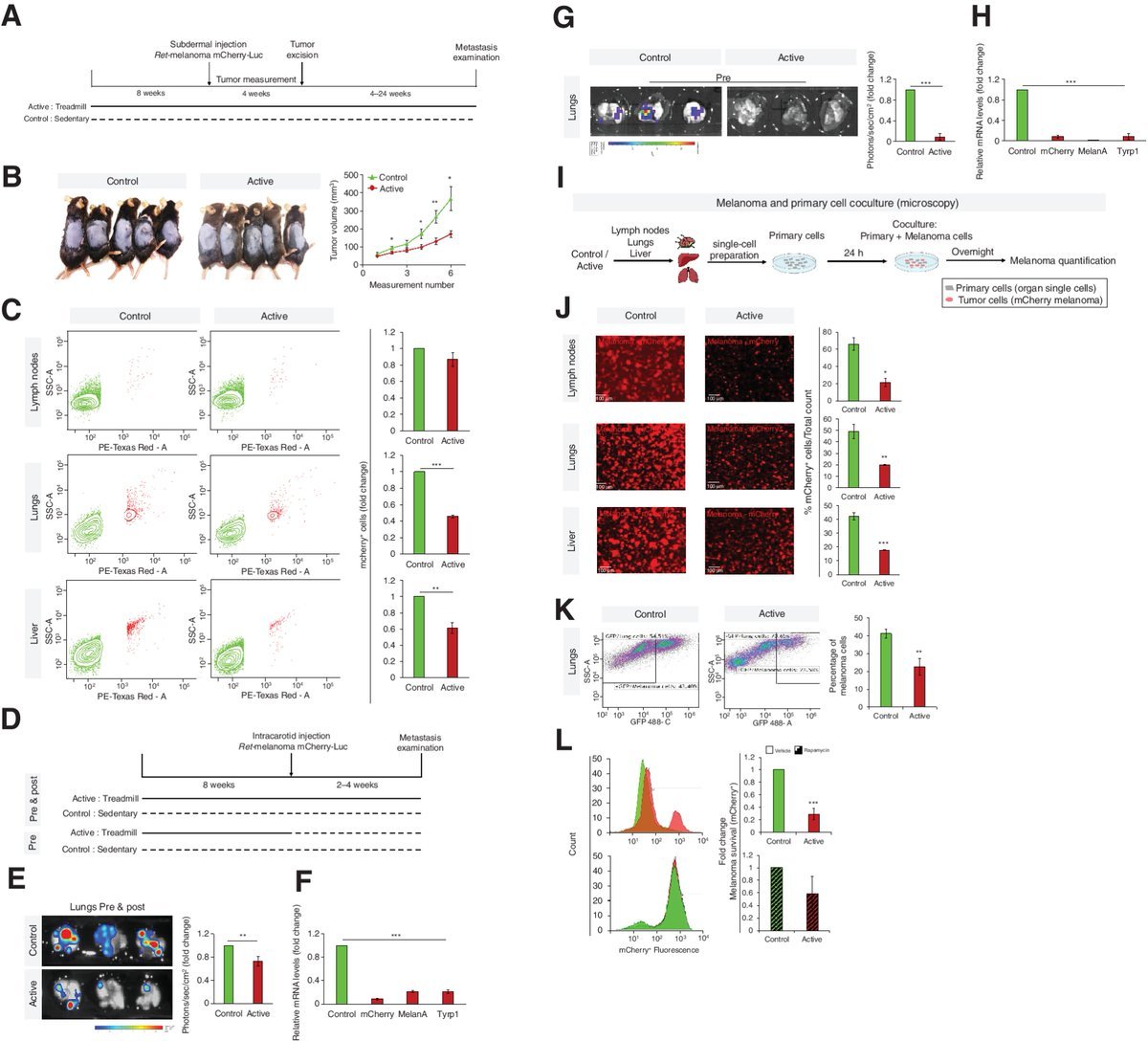
Uno de los mejores anti-cáncer es entrenar a tope. El ejercicio de alta intensidad, al dificultar que el cáncer acceda a su principal combustible, la glucosa, puede reducir en un 72% el riesgo de metástasis. Quiero ver más de esto en vez de tanto pinkwashing en el hashtag
7
106
526
Happy to have played a small part in this great work led by Élena Morin, Emmanuel Doumard, Mathieu Vigneault and Jean-Philippe Pradère: EMito-Metrix enables automated evaluation of mitochondrial morphology across species | Nature Metabolism
nature.com
Nature Metabolism - EMito-Metrix enables automated evaluation of mitochondrial morphology across species
0
7
28
Faulty mitochondria cause deadly diseases: fixing them is about to get a lot easier
nature.com
Nature - CRISPR-based tools can’t easily access the DNA in these organelles, but researchers are finding other ways in.
6
47
191
The Energy Resistance Principle (ERP) is probably the most important paper and theory we've published. https://t.co/3wr5GFopou The ERP bridges physics and biology, providing a first-principles understanding of the central force behind health and disease dynamics. Delightful to
23
62
278