Kelvin Yin
@Kelvyinzinho
Followers
111
Following
246
Media
23
Statuses
134
Postdoc at Helmholtz München. #Liver #ageing & #senescence. Single-cell user. Badminton player. Fly mile accumulator. 🇹🇼🇦🇺🇬🇧🇩🇪🏸✈️
Munich, Bavaria
Joined May 2019
🧑🔬Paper alert: In our latest paper published in @JHepatology, we explored the regulatory network in #hepatocyte ploidy during #ageing. 👇(1/10)
journal-of-hepatology.eu
Polyploidy in hepatocytes has been proposed as a genetic mechanism to buffer against transcriptional dysregulation. Here, we aim to demonstrate the role of polyploidy in modulating gene regulatory...
1
3
10
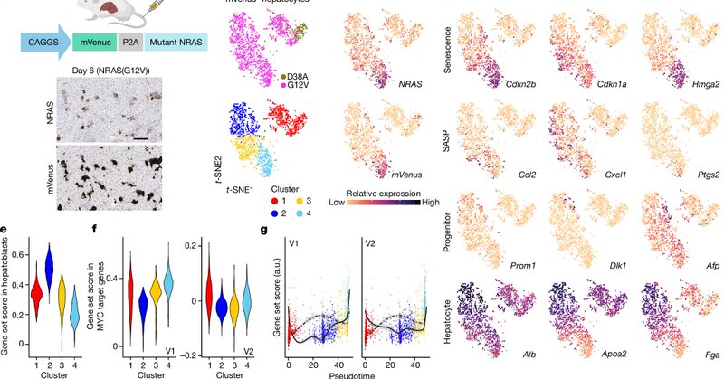
Well done and congratulations to @adelynechan, Narita lab and all authors involved! https://t.co/gwK5aoooci
nature.com
Nature - Oncogenic RAS dose-escalation models are used to explore how the level of RAS determines whether cells enter a senescent state or have tumour-initiating activity.
0
0
2
🔬Fantastic three days at #CIMT2024 in Mainz, Germany. #immunotherapy is so wild 🤯🫠😂. bis nächstes Mal!
0
0
5
This work was co-led with @marenbuettner, best computational partner one could ask for! I would also like to extend my gratitude to @celia4science, @odom_lab, @fabian_theis for their guidance on the project, and spending countless hours in the writing zoom with me! (10/10)
0
0
3
Our work suggests that novel therapeutic interventions aimed at attenuating age-related changes in tissue function could be exploited by manipulation of #ploidy dynamics during chronic liver conditions. (9/10)
1
0
0
Using #BaseScope, we observed numerous tetraploid nuclei carrying wild-type alleles in aged #Hnf4a haploinsufficient hepatocytes, revealing non-random allele segregation post-genomic perturbation and demonstrating tetraploid hepatocytes' role in buffering genomic changes. (8/10)
1
0
0
In all mouse strains, we found improved lipid homeostasis and reduced transcriptomic variability in tetraploid hepatocyte nuclei from haploinsufficient mice, suggesting their involvement in genomic optimization during ageing. (7/10)
1
0
0
Crucially, although snRNA-seq2 analysis unveiled distinct gene expression profiles, the shared occurrence of early polyploidization in hepatocytes across all three haploinsufficient strains suggests a unified cellular state in mitigating ageing-related liver steatosis. (6/10)
1
0
0
Testing if early polyploidization extends beyond liver-specific master regulator haploinsufficiency, we studied a third haploinsufficient strain missing Ctcf. We found that Ctcf haploinsufficient mice also displayed improved lipid homeostasis and early polyploidization. (5/10)
1
0
0
To test this, we generated two haploinsufficient mice strains, each missing one allele of liver-specific master regulators, such as Hnf4a or Cebpa. We found that these mice showed improved lipid homeostasis and early polyploidization, despite the haploinsufficiency. (4/10)
1
0
0
Hepatocyte polyploidy, known to enhance cell survival upon severe injury, possibly also influences hepatocyte responses to non-deleterious genomic perturbation during lifespan. (3/10)
1
0
1
In wild-type mice, ageing causes hepatic fat accumulation and increased hepatocyte ploidy. Our analysis of hepatocyte nuclei via snRNA-seq2 reveals a heighted liver-specific regulatory networks in tetraploid nuclei during ageing. (2/10).
1
0
1
⭐️ I am thrilled to announce that the new and unique book “Sinusoidal cells in liver diseases” is finally out❗️ 25 chapters - 562 pages of updated translational & clinical science focused on the cells living in the sinusoidal milieu Get yours here! 🔗 https://t.co/QWuHegSbf7
12
25
123
Very happy to see the main paper from @A_L_Wilkinson's PhD now published in @iScience_CP. 🥳 @MIDASUoB @BirminghamLiver @ImmunologyUoB
https://t.co/KcEksXQznP
cell.com
Microenvironment; Molecular biology; Cell biology; Omics; Transcriptomics
2
6
20
Amazing #postdoc opportunity for scientists interested in developing their #omics and #hepatology skills in a fantastic lab.
[1/3] We are looking for two talented and motivated #postdoc colleagues to join our @MolAgeingLab team, investigating molecular ageing in chronic liver diseases using omics and organoids. See open positions below 👇👇 (Junior) Postdoc – 102109 (Senior) Postdoc – 102065
0
0
0
🎬 and that’s a wrap! ⭐️ Check out our video protocol on isolating nuclei from bio banked tissues published in JoVE, starring our PhD student Mateusz from @MolAgeingLab 👇🏼 https://t.co/i78mhkyaFu
1
2
6
Stressed plants emit airborne sounds that can be detected from over a meter away. Lilach Hadany @YovelBatLab @TelAvivUni Learn more in @CellCellPress: https://t.co/Xxp19bcY0h
33
384
1K
Beethoven’s cause of death revealed from locks of hair
nature.com
Nature - Genetic sleuthing points to liver disease, viral hepatitis and alcohol consumption as causes of the composer’s demise.
2
39
129
Delighted to share our latest collab project led by @johwirth with @Meier_Lab. 🤩 #spatial #transcriptomic #DBiTseq Check it out👇🏼 Spatial transcriptomics using multiplexed deterministic barcoding in tissue | Nature Communications
0
3
9