Javier Santoyo
@jsantoyo
Followers
6K
Following
8K
Media
677
Statuses
15K
Genomics & Bioinformatics Scientist at @EdinburghUni. Head of @edgenome | #Omics #NGS #LongReads | Views my own | Also @ https://t.co/TCJKasgyMt
Edinburgh
Joined May 2011
Cleanifier: Contamination removal from microbial sequences using spaced seeds of a human pangenome index. #ContaminationRemoval #Kmers #HumanReads #Microbiome #Bioinformatics
https://t.co/yrXVwnskwX
0
3
15
Raxtax: A k-mer-based non-Bayesian Taxonomic Classifier. #Kmers #Taxonomy #Bioinformatics
https://t.co/cIAdL1HMgN
0
4
10
Alternative start codon selection shapes mitochondrial function and rare human diseases https://t.co/mt4RnXvgkt
0
25
103
SeqManager: A Web-Based Tool for Efficient Sequencing Data Storage Management and Duplicate Detection. #SequencingData #DataStorage #DuplicateDetection #Genomics #Bioinformatics @BioinfoAdv
https://t.co/l23n4dy2q5
academic.oup.com
AbstractMotivation. Modern genomics laboratories generate massive volumes of sequencing data, often resulting in significant storage costs. Genomics storag
1
11
13
GREGoR: accelerating genomics for rare diseases. #ShortRead #LongRead #Sequencing #LRS #NGS #MultiOmics #Genomics #DataSets #RareDiseases @nature
https://t.co/mQelhf0TJc 🧪🧬 🖥️
1
11
31
FroM Superstring to Indexing: a space-efficient index for unconstrained k-mer sets using the Masked Burrows-Wheeler Transform (MBWT). #Kmers #MaskedBWT #Genomics #Bioinformatics @BioinfoAdv
https://t.co/eRGsNYWGSG
0
2
9
Accurate profiling of microbial communities for shotgun metagenomic sequencing with Meteor2. #MicrobialCommunities #Metagenomics #MicrobesProfiling #Microbiome
https://t.co/zl3qRDgWdj
1
5
25
Y-chromosome alteration and its impact on cancer progression and metastasis. #YChr #Cancer #Metastasis #CellularMolecularBiologyLetters
https://t.co/yytbpSBoDG
0
1
4
📣 A new RNA Focus Group has been formed that brings together experts 🙌 from across ELIXIR to improve standards and benchmarking for #RNA_data. Read the news: https://t.co/yA5mHZLiYN
0
3
4
ZIPcnv: accurate and efficient inference of copy number variations from shallow whole-genome sequencing. #CNV #WGS #ShallowSequencing #Bioinformatics 🧬 🖥️ https://t.co/lU9g5CSHQh
1
13
24
Synteny plot quality control with SyntenyQC. #SyntenyPlots #Grnomivd #Bioinformatics 🧬 🖥️ https://t.co/kHeZfGH8kW
1
20
91
Target and Biomarker Exploration Portal for Drug Discovery. #BiomarkerExploration #DrugDiscovery #NetworkAnalysis #LLMs #Bioinformatics 🧬 🖥️ https://t.co/3o3QWqsjjp
0
2
7
Spider: a flexible and unified framework for simulating spatial transcriptomics data. #SpatialTranscriptomics #DataSimulation #Genomics #Bioinformatics 🧬 🖥️ https://t.co/CYQ6DuFzsb
0
4
10
OctopuSV and TentacleSV: a one-stop toolkit for multi-sample, cross-platform structural variant comparison and analysis. #StructuralVariants #SVs #SVcomparison #SVidentification #Bioinformatics
https://t.co/HR6PNfAJyI
1
10
26
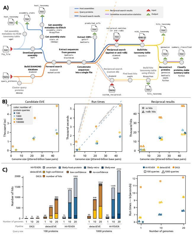
HI-FEVER: a Nextflow pipeline for the high-throughput discovery and annotation of endogenous viral elements. #EndogenousViralElements #EukaryoticHostGenomes #Genomics #Bioinformatics
https://t.co/PnXKkIRaRc
0
8
19
Curating 16S rRNA databases enhances taxonomic accuracy and computational efficiency in microbial profiling. #Metabarcoding #16S #rRNA #BacterialGenomes #SequenceDatabases #DatabaseCuration #Genomics #Bioinformatics @biorxivpreprint
https://t.co/BAmvdBavgg
1
10
43
PathogenSurveillance: an automated pipeline for population genomic analyses and pathogen identification. #PathogenSurveillance #Nextflow #Bioinformatics #WGS #PathogenIdentification @biorxivpreprint
https://t.co/oV7vvBu2t5
0
8
13
Comparative analysis of single-stranded and non-canonical DNA formation in human and other ape cells with telomere-to-telomere genomes. #NonCanonicalDNA #NonB_DNA #GenomeRegulation @biorxivpreprint
https://t.co/GZGDxzIARL
1
3
21
Orchestrating Microbiome Analysis with Bioconductor. #Microbiome #DataAnalysis #Bioconductor @biorxivpreprint
https://t.co/ZYGEhBvlRx
biorxiv.org
The expansion of microbiome research has led to the accumulation of interlinked datasets encompassing versatile taxonomic and functional assays. The analysis of increasingly large and heterogeneous...
0
1
5
igv-reports: Embedding interactive genomic visualizations in HTML reports to aid variant review. #IGV #InteractiveVisualizationss #GeneticVariants #VariantReview @biorxivpreprint
https://t.co/rwT7FzJaze
1
19
83