hani_jieun Profile Banner
Hani Jieun Kim Profile
Hani Jieun Kim

@hani_jieun

Followers
931
Following
1K
Media
34
Statuses
259

Senior Research Officer @dralexswarbrick Lab & @GarvanInstitute | Conjoint Lecturer @UNSW

Sydney, New South Wales
Joined June 2015
Don't wanna be here? Send us removal request.
@hani_jieun
Hani Jieun Kim
3 years
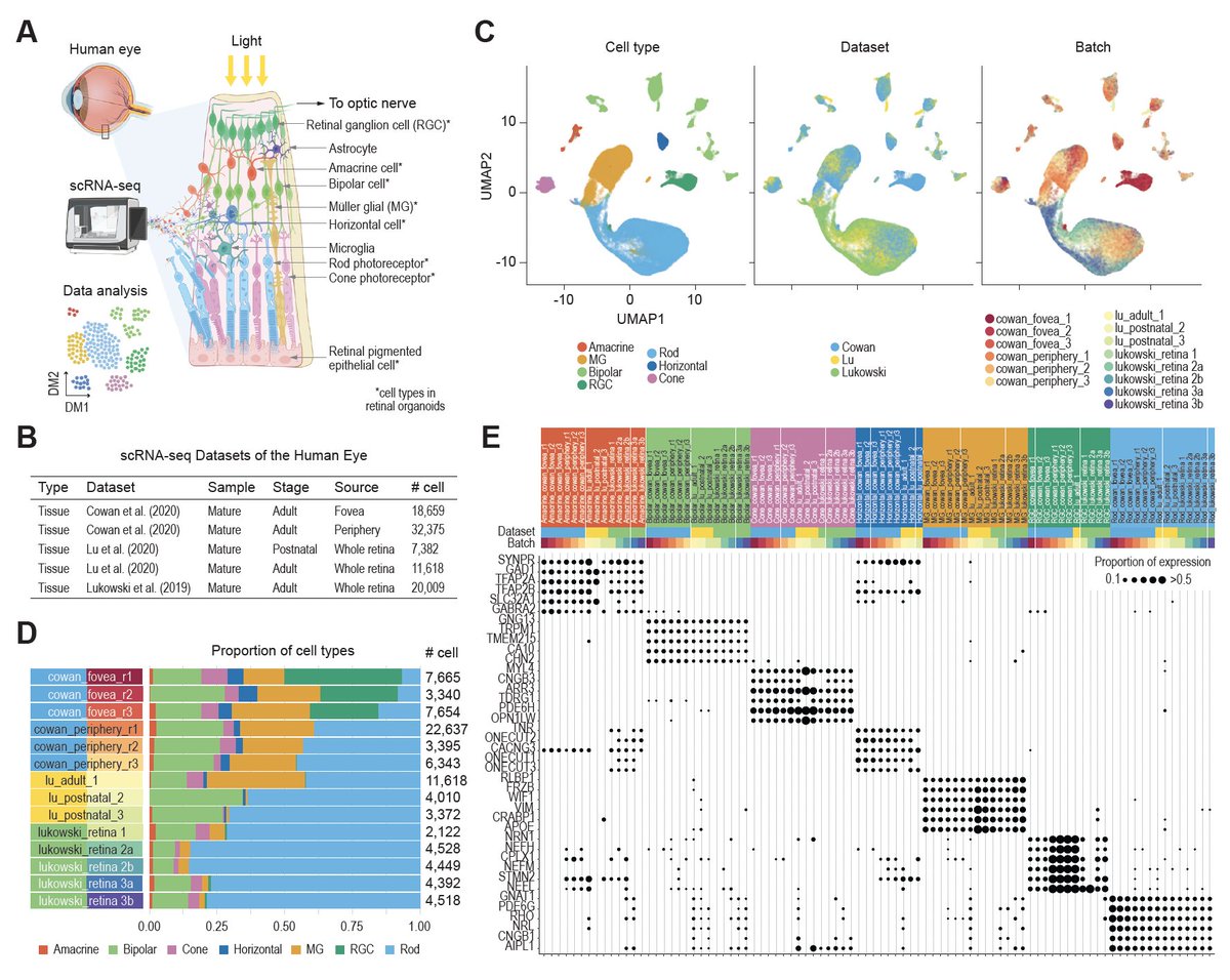
Our work to generate the global map of the human eye is finally out in @stemcellreports! A wonderful collaboration with @SCMGroup_SCOF and the Eye Genetics Group from @CMRI_AUS. Click on the post for the original tweetorial and see thread 🧵for updates.
@hani_jieun
Hani Jieun Kim
3 years
How well do “mini-organs” in a dish recapitulate the human tissue? We set out to answer this question for the human eye, a super fascinating organ! I'm excited to share our preprint on @biorxivpreprint. Check out the full story through the link! 🧵 https://t.co/3501IKJdJB
7
11
109
@hani_jieun
Hani Jieun Kim
2 years
What an honour to be speaking at the MIG seminar! Looking forward to the discussions and sharing my latest work on developing and applying computational tools to uncover cellular identities using multiomics data.
@MelbIntGen
MIG🦋@mig-unimelb.bsky.social
2 years
Please join us for the next MIG seminar: Dr Hani Kim will speak about how defining cell identity is fundamental to understand the cellular heterogeneity in populations https://t.co/XedYqJmmjk See you all at the Ian Potter Auditorium (G52), Kenneth Myer Building (144) 12:00pm
1
1
11
@hani_jieun
Hani Jieun Kim
2 years
Extremely pleased to see our benchmarking paper on SVG detection methods out in @GenomeBiology. A wonderful collaboration with @carissaynchen and @PengyiYang82 to probe the current spatial variable gene detection tools out there! See thread 🧵 for details!
@carissaynchen
Carissa Chen
2 years
Our benchmarking of Spatially Variable Gene (SVG) detection methods is finally out in @GenomeBiology! Thank you to @hani_jieun and my PhD supervisor @PengyiYang82, as well as @CMRI_AUS @sydneybioinfo for their support! See the🧵 for more details!
1
0
17
@hani_jieun
Hani Jieun Kim
2 years
Acknowledging in particular my PhD advisor @PengyiYang82 and many wonderful mentors and friends at the Computational Systems Biology Unit and @sydneybioinfo, and the support I received from @Sydney_Uni and @CMRI_AUS throughout my PhD.
0
1
3
@hani_jieun
Hani Jieun Kim
2 years
It’s only been a week since the conference, and I’m so thrilled to have received this recognition from the Australian Bioinformatics community @abacbs! A huge thank you to my wonderful mentors, colleagues, and friends who made this award possible!
6
0
44
@katie_zyner
Katie Zyner
2 years
🚨Job Alert! Interested in the 🧬#epigenome and #cell_fate_decisions? We are looking for a highly motivated #postdoc to join our multi-disciplinary lab at @CMRI_AUS 🇦🇺. See below for more details. Please RT https://t.co/1OWjVZJR6R
1
7
10
@PengyiYang82
Computational Systems Biology Lab
2 years
Look for a "wet-lab" postdoc researcher to join our ComputationalSystemsBiology lab at Children's Medical Research Institute. Send your app if you work with stem cells @AusStemCell @StemCellsAus @the_ASSCR and epigenetics @AEpiA. Ads: https://t.co/y5kt862xhF. Close date: 10 Jan
0
21
25
@hani_jieun
Hani Jieun Kim
2 years
A huge congratulations to all the award winners! And thank you 🙏@ANZSCDB for the special mention. Our Retinal Atlas study ( https://t.co/6JjlpRVEWL) was a wonderful joint collaboration between @PengyiYang82 lab and A/Prof Anai Gonzalez-Cordero's group @SCMGroup_SCOF at @CMRI_AUS.
Tweet card summary image
pubmed.ncbi.nlm.nih.gov
Characterizing cell identity in complex tissues such as the human retina is essential for studying its development and disease. While retinal organoids derived from pluripotent stem cells have been...
@ANZSCDB
ANZSCDB
2 years
@ANZSDCB publication awards were a close call this year with exceptional work arising from the graduate studies of @nataliabenetti_ in @BlewittMarnie lab, @azelle_hawdon @LabZenker, Athena Ong @aj12aj in the Cox lab, @AmyRibet in the Pavlos lab & @hani_jieun in @PengyiYang82 lab
0
1
17
@KiWookKim816
Ki Wook Kim 김기욱
2 years
Recruiting my first postdoc!🔬Calling on bioinformatics enthusiasts🦠🧬 to join me in exploring the human virome's link to chronic diseases. Exciting NHMRC-funded role. Apply now and let's unravel mysteries together! #Virome #Bioinformatics #NHMRC https://t.co/TNIIMxIio3
2
12
28
@TheEllisPatrick
Ellis Patrick
2 years
Interested in assessing the readiness of bioinformatics analytical methodologies for clinical application? Come work with me on a joint initiative between the Westmead Institute for Medical Research, CSIRO and the Sydney Precision Data Science Centre! https://t.co/wAVQ7fu6Qg
Tweet card summary image
elmosoftware.com.au
ELMO's one-stop cloud HR software suite is flexible and designed to adapt to your unique HR processes. Unleash the power of HR with ELMO.
1
13
26
@hani_jieun
Hani Jieun Kim
2 years
Thanks Riley! 👍
0
0
0
@hani_jieun
Hani Jieun Kim
2 years
Very excited to be at my first in-person #ISSCR2023! I will be presenting my follow-up work of the Retinal Atlas, this time generating an Embryo Atlas to look at blastoids. Please come say hello, happy to talk about my retinal and embryo work! #embryos #blastoids #computational
2
5
40
@ry_lister
ryan lister
3 years
Come join us! Unlimited excitement guaranteed!!! Post-doc position open for a computational biologist to work on single cell and spatial epigenomics in mammalian development, cell reprogramming, and epigenome editing. Apply here: https://t.co/zRroQD4mkR. Please RT!
2
108
200
@PengyiYang82
Computational Systems Biology Lab
3 years
2+1 years Research Officer/Postdoctoral Scientist position open in our lab. Funded by MRFF Stem Cell Therapies Mission grants, we welcome a new member to investigate cell identity and cell fate decisions using omics data from stem cells and organoids:
linkedin.com
Today’s top 1,000+ Chief Research Officer jobs in United States. Leverage your professional network, and get hired. New Chief Research Officer jobs added daily.
1
9
21
@PengyiYang82
Computational Systems Biology Lab
3 years
Multimodal single-cell data analyses such as simulation, visualisation, classification, & feature selection are interrelated. We introduce Matilda for doing all these analyses together. Paper: https://t.co/f7YFzTdCBO; Tool: https://t.co/7zedyfVnJw
3
27
116
@PengyiYang82
Computational Systems Biology Lab
3 years
Continue on her highly successful study on the number of cell type estimation in #singleCell using clustering, @YuLijia led the development of a method for #ensemble deep learning of embeddings for clustering multimodal single-cell omics data https://t.co/tFMxgS3dmN. RT please.
Tweet card summary image
biorxiv.org
Motivation Recent advances in multimodal single-cell omics technologies enable multiple modalities of molecular attributes, such as gene expression, chromatin accessibility, and protein abundance, to...
1
9
33
@sydneybioinfo
Sydney Precision Data Science Centre
3 years
We have a fantastic year ahead for our Statistical Bioinformatics Seminar Series. Check out our speaker lineup for 2023 👀
0
7
31
@PengyiYang82
Computational Systems Biology Lab
3 years
Excited to see "comprehensive characterization of fetal and mature retinal cell identity to assess the fidelity of retinal organoids" https://t.co/RsEJyq3pC7 in the special issue of @stemcellreports. Congratulations to @hani_jieun and excellent collaboration with @SCMGroup_SCOF
0
6
20
@hani_jieun
Hani Jieun Kim
3 years
I am very lucky to be part of a larger team at @CMRI_AUS. This work would not have been possible without all the collaborators involved. A ✨special💫 mention goes to my wonderful boss @PengyiYang82 and the amazing Anai Gonzalez Cordero from @SCMGroup_SCOF.
0
0
0
@hani_jieun
Hani Jieun Kim
3 years
Finally, you can test the fidelity of your retinal organoids using our easy-to-use Eikon, named after the Greek work for 'likeness', created by the talented @dkim3435!
1
0
2