davidwnliu Profile Banner
David Liu Profile
David Liu

@davidwnliu

Followers
106
Following
1K
Media
6
Statuses
55

PhD Machine Learning & Computational Neuroscience @Cambridge_Eng | BA/MSci Computational and Theoretical Physics @DeptofPhysics dev @thedavindicode

Joined October 2021
Don't wanna be here? Send us removal request.
@bigaiguy
Spencer Baggins
2 months
🚨 MIT just humiliated every major AI lab and nobody’s talking about it. They built a new benchmark called WorldTest to see if AI actually understands the world… and the results are brutal. Even the biggest models Claude, Gemini 2.5 Pro, OpenAI o3 got crushed by humans.
264
695
3K
@AIatMeta
AI at Meta
4 months
Introducing DINOv3: a state-of-the-art computer vision model trained with self-supervised learning (SSL) that produces powerful, high-resolution image features. For the first time, a single frozen vision backbone outperforms specialized solutions on multiple long-standing dense
359
775
5K
@karpathy
Andrej Karpathy
2 months
I quite like the new DeepSeek-OCR paper. It's a good OCR model (maybe a bit worse than dots), and yes data collection etc., but anyway it doesn't matter. The more interesting part for me (esp as a computer vision at heart who is temporarily masquerading as a natural language
@vllm_project
vLLM
2 months
🚀 DeepSeek-OCR — the new frontier of OCR from @deepseek_ai , exploring optical context compression for LLMs, is running blazingly fast on vLLM ⚡ (~2500 tokens/s on A100-40G) — powered by vllm==0.8.5 for day-0 model support. 🧠 Compresses visual contexts up to 20× while keeping
574
2K
13K
@AIatMeta
AI at Meta
9 months
Today is the start of a new era of natively multimodal AI innovation. Today, we’re introducing the first Llama 4 models: Llama 4 Scout and Llama 4 Maverick — our most advanced models yet and the best in their class for multimodality. Llama 4 Scout • 17B-active-parameter model
832
2K
13K
@MatthewBerman
Matthew Berman
9 months
We knew very little about how LLMs actually work...until now. @AnthropicAI just dropped the most insane research paper, detailing some of the ways AI "thinks." And it's completely different than we thought. Here are their wild findings: 🧵
79
1K
10K
@dbaek__
David D. Baek
11 months
1/9 🚨 New Paper Alert: Cross-Entropy Loss is NOT What You Need! 🚨 We introduce harmonic loss as alternative to the standard CE loss for training neural networks and LLMs! Harmonic loss achieves 🛠️significantly better interpretability, ⚡faster convergence, and ⏳less grokking!
76
528
4K
@jam3scampbell
James Campbell
11 months
The Road to AGI along with @Emiliano_GLopez (who's awesome, go follow), I built an interactive timeline of everything in AI the past few years we're living through the most exciting time in history and this site hopes to document it! go visit: ai-timeline dot org (link below)
32
63
566
@_akhaliq
AK
10 months
Block Diffusion Interpolating Between Autoregressive and Diffusion Language Models
23
246
2K
@yoshiyama_akira
Akira Yoshiyama ⁂
10 months
Happy to announce we outperformed @OpenAI o1 with a 7B model :) We released two self-improvement methods for verifiable domains in our preliminary paper -->
105
249
4K
@bindureddy
Bindu Reddy
10 months
Mercury Is The First Diffusion LLM! AI simply groks the patterns of the universe. Diffusion LLMs literally manifest the LLM response and are so next generation This is Mercury! The world’s first diffusion LLM
70
53
374
@MilesCranmer
Miles Cranmer
10 months
Why 'I don’t know' is the true test for AGI—it’s a strictly harder problem than text generation! This magnificent 62-page paper ( https://t.co/MJXpVF4qv9) formally proves AGI hallucinations are inevitable, with 50 pages (!!) of supplementary proofs.
46
136
932
@DavidDuvenaud
David Duvenaud
10 months
LLMs have complex joint beliefs about all sorts of quantities. And my postdoc @jamesrequeima visualized them! In this thread we show LLM predictive distributions conditioned on data and free-form text. LLMs pick up on all kinds of subtle and unusual structure: 🧵
30
200
2K
@aleks_madry
Aleksander Madry
11 months
Do current LLMs perform simple tasks (e.g., grade school math) reliably? We know they don't (is 9.9 larger than 9.11?), but why? Turns out that, for one reason, benchmarks are too noisy to pinpoint such lingering failures. w/ @josh_vendrow @EdwardVendrow @sarameghanbeery 1/5
12
48
238
@itchdoctor
Brian S. Kim
10 months
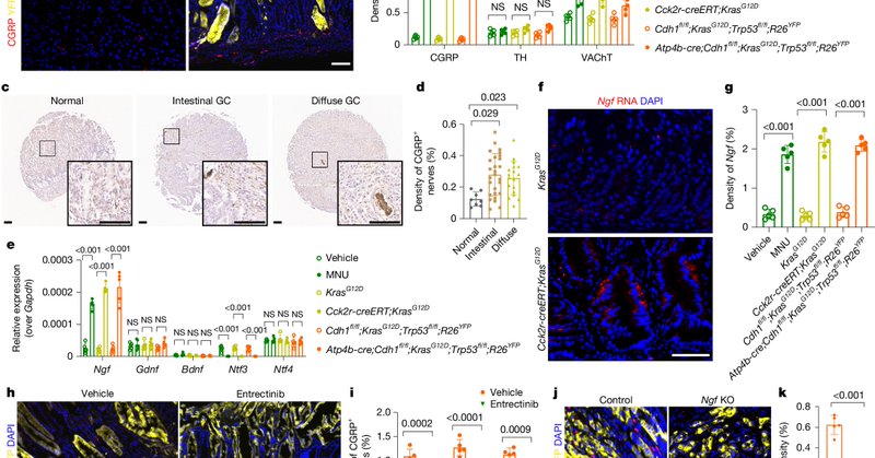
Cancer neuroimmunology is real. Nociceptive neurons promote gastric tumour progression via a CGRP–RAMP1 axis | Nature
Tweet card summary image
nature.com
Nature - Functional connectivity between gastric cancer cells and sensory neurons offers a potential therapeutic target.
2
44
176
@BellecGuill
Guillaume Bellec
3 years
Pre-print: machine learning for neuroscience We build interpretable biological network reconstructions from electrode recordings with ML and optimal transport. Towards models of mechanisms driving behavior, we focus on single-trial neural activity and trial variability 1/6
1
71
308
@darshan
Darshan 🦖
1 year
The most misunderstood condition: Brain fog. It's not just fatigue. It's not just stress. Here's what's really happening inside your body:
123
1K
9K
@sirbayes
Kevin Patrick Murphy
1 year
I am happy to announce that the first draft of my RL tutorial is now available. https://t.co/SjMdabl0yW
74
743
4K
@scott_linderman
Scott Linderman
1 year
I'm excited to share our #NeurIPS2024 paper, "Modeling Latent Neural Dynamics with Gaussian Process Switching Linear Dynamical Systems" 🧠✨ We introduce the gpSLDS, a new model for interpretable analysis of latent neural dynamics! 🧵 1/10
2
17
136
@LauraRuis
Laura Ruis
1 year
How do LLMs learn to reason from data? Are they ~retrieving the answers from parametric knowledge🦜? In our new preprint, we look at the pretraining data and find evidence against this: Procedural knowledge in pretraining drives LLM reasoning ⚙️🔢 🧵⬇️
24
205
971
@soowmwayne
Wayne Soo
1 year
Continuous-time RNNs are used in neuroscience to model neural dynamics. CNNs are used in vision neuroscience for image processing. So what's the right architecture to model the biological visual system? We propose a hybrid. (#NeurIPS2024 spotlight!) https://t.co/IJV5H1NVuW
openreview.net
In neuroscience, recurrent neural networks (RNNs) are modeled as continuous-time dynamical systems to more accurately reflect the dynamics inherent in biological circuits. However, convolutional...
2
44
161