Minhui Chen Profile
Minhui Chen

@chen_cmh

Followers
372
Following
1K
Media
10
Statuses
218

Assistant Professor in Statistical Population Genetics @VCU_VIPBG | Former Postdoc at @UChicagoMed @usc_cge.

Joined July 2015
Don't wanna be here? Send us removal request.
@jsb_ucla
Jingyi Jessica Li (李婧翌)
17 days
Great science happens at the intersections. STATGEN is a fantastic forum to connect, challenge assumptions, and raise the bar for rigor in genetics and genomics. Submit an abstract by December 15, 2025: https://t.co/yFHKXwqV2U Conference Website:
Tweet card summary image
docs.google.com
STATGEN 2026 (https://statgen26.emory.edu) will be held at Emory University in Atlanta Georgia May 18-20, 2026 . Please use this form to submit a title and an abstract by December 15, 2026 to be...
0
8
26
@jsb_ucla
Jingyi Jessica Li (李婧翌)
2 months
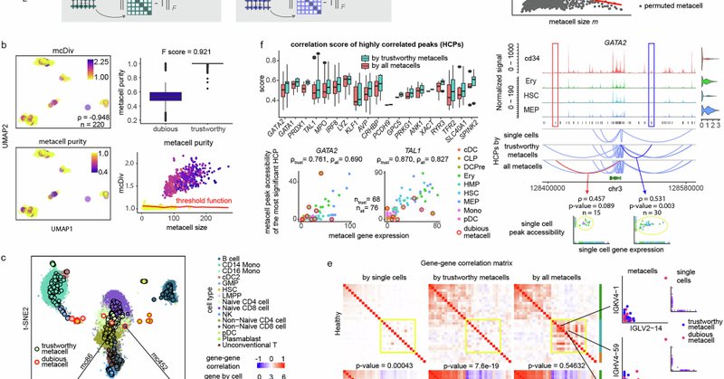
1/3 Metacells boost power in single-cell RNA-seq & multiome analysis. But without checking homogeneity, they risk forming dubious metacells that bias discoveries. We introduce mcRigor: a statistical safeguard for rigorous metacell analysis. 👉
Tweet card summary image
nature.com
Nature Communications - Aggregating similar single cells into metacells is a common heuristic for sparse data, but risks mixing dissimilar cells. Here, authors present mcRigor, which detects and...
3
34
144
@Jiacheng_Miao
Jiacheng Miao
2 months
🚀 Introducing Paper2Agent - a system that turns static research papers into interactive AI agents you can chat with and use the tools/data in the paper. Just ask, “Run this paper’s method on my data.” The paper agent will handle the task for you. 1/n
17
92
502
@dtang2000
David Tang
4 months
excited to share our new preprint looking at mosaic chromosomal alterations in blood whole genome sequencing data! i learned tons working on this project, and i hope our findings are of interest to those thinking about CH, somatic mosaicism, and genetics. https://t.co/HUgGESfBH8
Tweet card summary image
medrxiv.org
Clonal expansions of hematopoietic cells carrying mosaic chromosomal alterations (mCAs) are commonly detectable in elderly individuals. Here, we studied 43,617 autosomal mCAs that we ascertained in...
3
13
42
@caina89
Na Cai
4 months
Very happy to share our new paper now on @medrxivpreprint: “Genetic risk effects act in sets”, a great effort led my PhD student @JolienRietkerk, and performed together with collaborators @andywdahl, @AndrewSchork, @jonathan_flint1 etc. Thread 1/n
2
34
104
@zeyun_lu
Zeyun Lu 鲁泽沄
4 months
Happy to share that our work from the @nmancuso_ lab is out in @NatureGenet! We developed SuShiE, a multiancestry fine-mapping method for molecular traits.
Tweet card summary image
nature.com
Nature Genetics - SuShiE is a multiancestry fine-mapping method for molecular quantitative trait loci that leverages linkage disequilibrium heterogeneity to improve resolution, infer cross-ancestry...
3
36
98
@CharlestonCWKC
Charleston Chiang
7 months
The fifth paper from the group this year. Led by a former postdoc @imyingchulo, our evaluation of polygenic scores (PGS) for BMI and T2D for Native Hawaiians is published in @CommsBio! https://t.co/LpuPI02KvG
Tweet card summary image
nature.com
Communications Biology - An evaluation of polygenic score prediction models for BMI, height, and type-2 diabetes in Native Hawaiians revealed that these models tend to underperform for Native...
1
3
3
@hakyim
Hae Kyung Im 任慧耕 임혜경
6 months
Check out our scPrediXcan paper https://t.co/Pcni6LfrNg Led by talented @Charles_Zhou12, supervised by @MengjieChen6 and me, with thanks to many contributors scPrediXcan integrates deep learning and single cell expression data into a powerful cell type specific TWAS framework.
Tweet card summary image
cell.com
Zhou et al. introduce scPrediXcan, a novel transcriptome-wide association study framework that integrates the deep learning-based model ctPred for cell-type-specific expression prediction. Applied to...
0
23
63
@VivaswatShastry
Vivaswat Shastry
9 months
Work with @jnovembre on extending FEEMS to represent long-range gene flow on a background migration surface! The software for the method, called FEEMSmix, is readily available at https://t.co/SsOeAc2c7c #popgen #Genetics #evolution
Tweet card summary image
github.com
Forked repo with an initial goal to add features such as long-range migration. - GitHub - VivaswatS/feems: Forked repo with an initial goal to add features such as long-range migration.
@biorxiv_evobio
bioRxiv Evobio
9 months
Jointly representing long-range genetic similarity and spatially heterogeneous isolation-by-distance https://t.co/j5usRlJsjm #biorxiv_evobio
1
15
40
@feiyi_wang
Feiyi Wang
1 year
Family members share quite a lot genetically and environmentally. Curious about how we quantify the resemblance using any possible genealogy-traceable relatives to study human phenotypes?Join us at Exhibit hall Board 4118w to explore our latest work! 😀 #ASHG24
0
4
13
@maggiecsteiner
Maggie Steiner
1 year
Excited to be heading to #ASHG24 today! I’ll be presenting at Wednesday’s poster session (Board 3016W) about our latest work on spatial sampling strategies & deleterious variants - come say hi!
1
3
17
@zeyun_lu
Zeyun Lu 鲁泽沄
1 year
Eleanor is the best—she’s the kind of person who can tackle any challenge that comes her way. Any lab would be lucky to have her!
@elezzx2020
Zixuan (Eleanor) Zhang
1 year
I will present my poster Wed afternoon about single cell eQTL mapping using scalable count models. I m also looking for post doc lab. Happy to chat! 😊
0
1
12
@JinghuiLi14637
Jinghui Li
1 year
I am very excited to share my study, trans-regulation of proteome through protein-protein interactions, at #ASHG2024 ! Please check my poster number 6077 on Wednesday (11/6) afternoon!
0
3
26
@JinghuiLi14637
Jinghui Li
1 year
Our work on trans regulation of proteome and how protein-protein interactions play a role in it🧬.
@XuanyaoLiu
Xuanyao Liu
1 year
🚨New Preprint Alert: Our work led by @JinghuiLi14637 is up on bioRxiv. We re-analyzed large maps of trans-pQTLs, and found that protein–protein interactions shape trans-regulatory impact of genetic variation on protein expression and complex traits. A brief thread🧵👇
0
2
12
@yang_i_li
Yang I Li
1 year
Excited to share our work on alternative splicing (AS) https://t.co/9zf3WRSPR5. This version, compared to the biorXiv one, is much more succinct due to word limits; I hope you will have a look. Congrats to @BenjaminFair3 and @cfbuenabad for their incredible work!🧵⬇️
5
33
106
@yang_i_li
Yang I Li
1 year
My lab continues to explore questions on AS, unproductive splicing, and co/post-txnal gene regulation. I would love to hear from you if you might be interested in joining us — we are a small but well funded group for experimental and computational work. https://t.co/Vc2oCkhD7D /n
1
2
5
@CharlestonCWKC
Charleston Chiang
1 year
Please RT!
@jenccarlson
Jenna C. Carlson
1 year
🧬Postdoc Opportunity in Statistical/Computational Genetics!🧬 Join our team in Human Genetics @PittPubHealth! Focus: Genetic etiology of cardiometabolic disease in Samoans & Pacific Islanders. Collaboration with @CharlestonCWKC https://t.co/GH1Bpgb8qG #Postdoc #Academicjobs
0
2
2
@RoshniAPatel
Roshni Patel
1 year
Excited to share the last paper from my PhD, advised by @spence_jeffrey_ and @jkpritch! We explore a new way to study selection on complex traits that circumvents some of the most troublesome limitations of GWAS https://t.co/bGFtmwz2ia (1/9)
Tweet card summary image
biorxiv.org
Natural selection on complex traits is difficult to study in part due to the ascertainment inherent to genome-wide association studies (GWAS). The power to detect a trait-associated variant in GWAS...
2
40
109
@Aoxing2
Aoxing Liu
2 years
New work about the Finnish pedigree and autoimmune diseases from @feiyi_wang, co-supervised by me, @andganna, and @TinskuT! Preprint:
Tweet card summary image
medrxiv.org
Type 1 diabetes (T1D) and other autoimmune diseases (AIDs) co-occur in families. We studied the aggregation of 50 parental AIDs with T1D in offspring and the contribution of a shared genetic backgr...
@feiyi_wang
Feiyi Wang
2 years
T1D and other autoimmune diseases (AIDs) co-occur in families. How parental AIDs impact T1D risk in offspring and how much of the familial risk is explained by HLA and non-HLA variants? 👩🏻‍🦱🧔🏻‍♂️👶🏻 Find out more from this thread 🧵 and our new preprint ⬇️! https://t.co/CWCcvd9VR2
0
2
13
@CharlestonCWKC
Charleston Chiang
2 years
So proud that this work is now published @AJHGNews. It was truly an effort of a team of undergrad students (at the time), led by @itscahoon. It was also a project used to introduce new grad students or others just getting into genomic analysis - the team effort really worked out!
@AJHGNews
AJHG
2 years
📢New from @itscahoon @CharlestonCWKC & co 📰Imputation accuracy across global human populations https://t.co/VcrmSLCTTv
1
11
30