charpentier_lab Profile Banner
Myriam Charpentier Profile
Myriam Charpentier

@charpentier_lab

Followers
1K
Following
1K
Media
1
Statuses
405

Biologist - Group leader @JohnInnesCentre - #CalciumSignalling #Symbioses #Development

Joined February 2018
Don't wanna be here? Send us removal request.
@sci_plant
Plant Science
2 months
MLO-mediated Ca2+ influx regulates root hair tip growth in Arabidopsis https://t.co/G5RXVf3Zjh ♻️
1
5
15
@TheSainsburyLab
The Sainsbury Laboratory
2 months
This year @wenboEffector is opening our Annual Science Meeting, one of the highlights of our scientific year! Find out more about what the Ma lab specialises in: https://t.co/IDzbFmugIO @JohnInnesCentre
0
14
53
@TheSainsburyLab
The Sainsbury Laboratory
3 months
We are pleased to announce that @talbotlabTSL has been awarded the RKS Wood Prize 2026 by the @BS_PP. “I am humbled to have been awarded the RKS Wood Prize 2026. I’d like to thank my research group and my TSL colleagues for their inspiration and support” https://t.co/vD6Abs9HKM
3
30
145
@Tolga_Bzkrt
Tolga Bozkurt
3 months
We have 3 faculty positions open in Life Sciences at Imperial College London. Please apply or share!
@dandavis101
Dan Davis
4 months
New academic faculty posts available at Imperial College London! Assistant/Associate Professors in Life Sciences. Please apply and/or circulate details! https://t.co/mGBOm7KLCT
0
48
72
@NaturePlants
Nature Plants
5 months
New Article: "Identification of the cytoplasmic motor–LINC complex involved in rapid chromosome movements during meiotic prophase in Arabidopsis" https://t.co/GdAn2jR8AO ... a complex composed of the kinesin PSS1, the KASH protein SINE3 and the C-term SUN-domain proteins.
0
15
50
@nobolly
Tatsuya Nobori
6 months
Great representation from the @TheSainsburyLab and @JohnInnesCentre community!
@BiochemSoc
Biochemical Society
6 months
Join Award winners @delaconcepcionj, @c_foyer, @nobolly and @samtmugford at Plant proteins: functions, regulation, production and utility from 21-23 October 2025! Share your latest plant-based research with a world-class field by submitting an abstract: https://t.co/0ajFLnoLPi
1
5
16
@OxfordBiology
Oxford Biology
7 months
We are delighted that Professor Philip Poole has been elected as a Fellow of @royalsociety! Phil’s work focuses on the rhizosphere – a nutrient-rich area which is key in plant productivity – and how bacteria establish symbiotic interactions with plants 👇 https://t.co/SeoRTL6khR
1
10
61
@wenboEffector
Dr. Wenbo Ma
7 months
Deeply honored and humbled by this recognition. Thrilled to be part of @TheSainsburyLab! None of this would be possible without the unwavering support from my colleagues, friends, family, and above all, every past and present member of my group! 🫶🏻🫶🏻🫶🏻🙏🙏🙏@royalsociety @ISMPMI
@TheSainsburyLab
The Sainsbury Laboratory
7 months
We are delighted to announce that TSL group leader, Professor Wenbo Ma @wenboEffector, has been elected a Fellow of the Royal Society. This honour celebrates her groundbreaking research in molecular plant pathology.
36
34
240
@MParniske
Martin Parniske
7 months
🌍 International Molecular Mycorrhiza Meeting 2025! #IMMM2025 🏨 Book your hotel at our discounted group rate: https://t.co/9K7xojEopW ⚠️ Discounted rate only available until May 16th – act fast!
0
6
9
@Phil_Carella
Philip Carella
7 months
Excited to host the UK NonSeed Plant Meeting in Norwich this year on Friday December the 12th. It’s a great community and these meetings are always fun and informative. Whether you’re a seasoned expert or a newbie looking to diversify your research, please consider joining us!
@gensocuknonseed
Genetics Society Non-Seed Plant SIG
7 months
We’re very excited to announce that the #nonseedUK25 meeting will be held in Norwich on 12th December 2025. For now, please save the date and more details will follow. Enormous thanks to @Phil_Carella for organising this year’s meeting 😃
1
23
40
@XiaoqiFeng_m
Xiaoqi Feng
9 months
Thrilled to share our new paper @CellCellPress, where we show 4mC occurs in 50% of CpGs in Marchantia sperm, and regulates sperm transcription and fertility.
4
17
56
@dromius
Sebastian Schornack
9 months
Registration is open for the 7th International Molecular Mycorrhiza Meeting (iMMM 2025), 16th - 18th September 2025 VENUE: Ludwig-Maximilians-Universität, BioCenter, Planegg-Martinsried near Munich, Germany​. #iMMM2025 https://t.co/NWD678lMei
0
10
28
@jonathandgjones
Jonathan D G Jones
10 months
a great thrill and a great honor, and so dependent on the scores of brilliant and hard working people it's been my pleasure to host in my lab over the last 3 decades!
@TheSainsburyLab
The Sainsbury Laboratory
10 months
TSL is thrilled to celebrate the incredible achievement of @jonathandgjones, now a 2025 @WolfPrize_ Laureate in Agriculture along with Jeffery Dangl & Brian Staskawicz "for groundbreaking discoveries of the immune system and disease resistance in plants" https://t.co/JrhrfhujsG
12
17
128
@CharlesMelnyk
Charles Melnyk
10 months
"A long-distance inhibitory system regulates haustoria numbers in parasitic plants", our work is now out in @PNASNews . We propose that parasitic plants count their infection numbers, and dynamically regulate new infections in response. Read all about it: https://t.co/jRY7XS5yjv
Tweet card summary image
pnas.org
The ability of parasitic plants to withdraw nutrients from their hosts depends on the formation of an infective structure known as the haustorium. ...
4
11
65
@YvonJaillais
Yvon Jaillais
10 months
Our new collaborative paper with @EmmanuelleBayer and her dream team is out: Regulation of plasmodesmata flow by the membrane lipid PI4P and ER/PM tether MCTP https://t.co/Z6oNEsBNYO
6
39
114
@talbotlabTSL
Nick Talbot
10 months
Celebrating first lichen paper from ⁦@TheSainsburyLab⁩ with ⁦@metalichen⁩ and ⁦@nehasahu486_⁩ in customary style. Hopefully many more insights into these amazing organisms to come!
1
11
54
@talbotlabTSL
Nick Talbot
11 months
Our first lichen paper led by ⁦@metalichen⁩ out today is out today - Complexity of the lichen symbiosis revealed by metagenome and transcriptome analysis of Xanthoria parietina - congratulations & thanks to all coauthors
3
27
52
@lab_costa
Alex Costa
11 months
Excited to share our new @PlantCellEnvir work! This study highlights how compartment-specific Ca²⁺ transients in Chlamydomonas are intricately linked to external environmental cues. By @Matteo_Pivato and @BallottariM, with @GLWheeler2 & @lab_costa labs https://t.co/5Viw8OZEKp
0
8
44
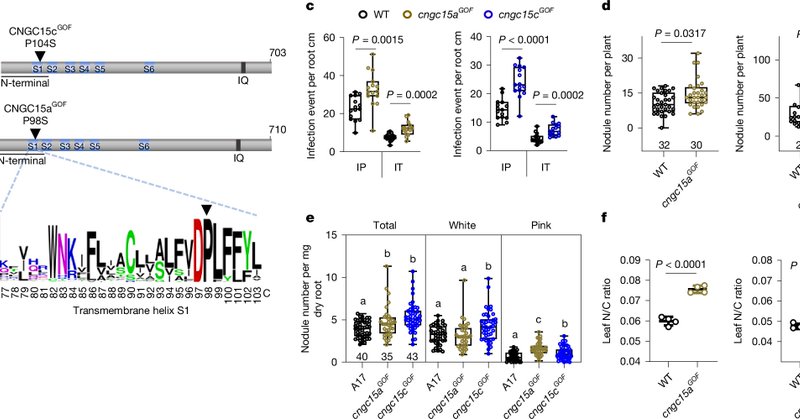
@charpentier_lab
Myriam Charpentier
11 months
Happy to share our latest discovery of the autoactive CNGC15, sufficient to enhance root endosymbiosis in legume and field grown wheat: https://t.co/hjPLOxrIQI Thank you to everyone involved! Special shout-out @NicMCook1, G.Gobbato, collaborators @DaveLawson101 , @CristobalUauy
Tweet card summary image
nature.com
Nature - Nuclear calcium oscillations initiate plant–arbuscular mycorrhiza and nitrogen-fixing bacteria symbioses for nutrient acquisition, with a newly discovered autoactive CNGC15 mutant...
15
58
122
@ant_dodd
Antony Dodd
11 months
Post-doc opportunity in my lab at @JohnInnesCentre on the Bacillus subtilis circadian clock and interactions with plants. Part of ERC Synergy programme @MicroClockERC, collaborating with @MarthaMerrow @EvolvedBiofilm #chronobiology https://t.co/OtyAR2zpc6
0
28
41