builtbyEC Profile Banner
Eric Chan | CRE Construction Profile
Eric Chan | CRE Construction

@builtbyEC

Followers
68
Following
999
Media
86
Statuses
378

Over $200M of NYC CRE construction projects completed as a Contractor and Owner's Rep. Strategies to help your next build: https://t.co/gJ3cU70pY5

New York City, NY
Joined October 2025
Don't wanna be here? Send us removal request.
@builtbyEC
Eric Chan | CRE Construction
2 months
Hey #REtwit - I'm Eric, an Owner's Rep focused on CRE buildings and energy-efficient retrofits. Currently self-performing for a #REdeveloper (think in-house Construction GC). Small intro 🧵
1
0
4
@SahilBloom
Sahil Bloom
24 hours
185
695
6K
@BoringBiz_
Boring_Business
2 days
Apollo just released a 126 page report on the state of the housing and real estate market Some charts that caught my eye 🧵 1/ Average monthly mortgage payment on a new 30 year mortgage now sits at $2665
28
199
1K
@DudespostingWs
Dudes Posting Their W’s
2 days
Explaining women to your son who goes off to college next year…
937
10K
54K
@SoloSatoshi
Solosatoshi.com 🇺🇲
4 days
Superheat Unveils the H1: A Revolutionary Bitcoin-Mining Water Heater at CES 2026 🔥
37
64
437
@lennysan
Lenny Rachitsky
4 days
The biggest opportunities for AI startups today We surveyed my readers about how they're using AI today, and more importantly, how they want to be using AI. For PMs, the biggest opportunity is research. User research shows the largest demand gap of any task. Only 4.7% say it’s
86
116
985
@rmcentush
Ryan McEntush
5 days
New article by me: EVERYTHING IS COMPUTER https://t.co/qrTYPRk8Ew Why do Chinese companies make a million different things at once? How does Xiaomi go from making smartphones to producing some of the best EVs in the world? Because China knows what America needs to learn:
11
58
340
@builtbyEC
Eric Chan | CRE Construction
4 days
Turning hot water production into $BTC 🤯
1
0
0
@Hesamation
ℏεsam
5 days
bro casually walks and explains 5 GPU performance optimization methods for LLMs. one of the most simple and intuitive explanations for beginners.
182
2K
18K
@BStulberg
Brad Stulberg
6 days
25 simple ideas for fatherhood in a crazy world with a lot of deep confusion about being a dad: 1. Your kids are watching you, and your actions speak louder than words. Don’t just talk about it. Be about it. 2. Never turn down hugs, cuddles, kisses, or invitations to hold
13
73
533
@builtbyEC
Eric Chan | CRE Construction
6 days
In 2026, MEP will still remain the most reactive work order type for facility managers. Building controls will remain top of mind. @JLL https://t.co/JcrN0BlfD8
@builtbyEC
Eric Chan | CRE Construction
15 days
A 2026 NYC Construction Outlook: 1. LL97 creates a contractor crunch for retrofit work; contractors are booked out 12–18 months 2. Building controls remain overlooked ($3–5B opportunity) 3. Buildings look globally for best-practice adoption 4. Plug-and-play heat pumps
0
0
0
@janrosenow
Jan Rosenow
7 days
Well-installed heat pumps installed in the UK today achieve on average a 64% higher efficiency than those during the early trials 15 years ago. It is testament to the brilliant installers and to the technology getting better. More in our recent paper: https://t.co/bA4oVMhK0G
32
74
423
@NYCPlanning
NYC Planning
7 days
✨ First City Planning Commission meeting of 2026 ✨ Projects on the agenda include 147-14 Northern Blvd, which could bring nearly 400 homes to Flushing! Join us at 1pm: https://t.co/zOhGfzqw9f
1
7
10
@builtbyEC
Eric Chan | CRE Construction
8 days
This
@zaimiri
zaimiri ✏️
9 days
Learning Claude is the best upskill this year. Nothing comes close.
0
0
0
@iamtobi
Tobi Mülhauser 🍕
9 days
Why aren't parking lots drawn like this everywhere?
606
1K
26K
@builtbyEC
Eric Chan | CRE Construction
8 days
I'm documenting the entire build process—all 5 Claude AI Skills and implementation frameworks. Full breakdown: https://t.co/FJXvlzZHuq Follow along: @builtbyEC (13/13)
0
0
0
@builtbyEC
Eric Chan | CRE Construction
8 days
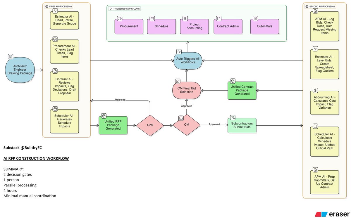
Here's the AI-powered workflow: 2 decision gates, 4 hours. Parallel processing = efficiency. (12/13)
1
0
0
@builtbyEC
Eric Chan | CRE Construction
8 days
Here's the traditional workflow: 8 handoffs, 3 approval loops, 5-7 days. Serial processing = bottleneck. Also, @eraserlabs👌on the diagram creation (11/13)
2
0
1
@builtbyEC
Eric Chan | CRE Construction
8 days
THE RESULTS WE'RE AFTER: With the same workflow, but AI-powered: → 2 decision gates → Parallel AI processing (not serial) → 4 hours total cycle time From 5-7 days to 4 hours. (10/13)
2
0
1
@builtbyEC
Eric Chan | CRE Construction
8 days
Each AI specialist manages 80% of the administrative work in their respective areas. Allowing me to focus on the 20% that truly matters. (9/13)
1
0
0