_jessthorne Profile Banner
Dr Jess Thorne Profile
Dr Jess Thorne

@_jessthorne

Followers
450
Following
2K
Media
77
Statuses
413

Astrophysics PhD student @ICRAR looking at galaxy evolution in @devilsurvey particularly interested in SEDs and AGN || she/her || all opinions my own

Western Australia, Australia
Joined July 2011
Don't wanna be here? Send us removal request.
@_jessthorne
Dr Jess Thorne
4 years
The diagram has been updated to include expected gamma-ray emission, and features a better representation of the geometry of the dust torus! Thanks to all who provided comments 😀
@_jessthorne
Dr Jess Thorne
4 years
I’ve put together an AGN unification diagram split into radio loud/quiet and low/high EM power. I’ve added rings to show whether a particular combination of radio emission+EM power+geometry is expected to produce broad or narrow emission lines, or MIR, radio, or X-ray emission.
1
8
49
@_jessthorne
Dr Jess Thorne
2 years
Anyone joining threads? The people I follow on Twitter and Insta are two entirely separate circles, so trying to fill the intersection up some more! You can find me at the same handle 😃
1
0
4
@SabineBellstedt
Dr Sabine Bellstedt
2 years
⭐️Come do a PhD with us! ⭐️ We're looking for excited and talented students to work on a range of projects, using #ProSpect and #ProFuse to study black holes and galaxies, using data from @NASAHubble, @ESA_Euclid, @NASAWebb, and plenty of other cutting-edge facilities!
4
21
86
@_jessthorne
Dr Jess Thorne
3 years
Just a small update to the name 💁🏼‍♀️ #PhDone
@ICRAR
ICRAR
3 years
Congrats to *Dr* @_jessthorne for officially passing her PhD! Jess worked on DEVILS & GAMA data, focusing on uncovering the properties of galaxies using multi-wavelength data. Two big highlights were uncovering new AGN populations, and combining optical & radio data in a new way.
1
1
23
@_jessthorne
Dr Jess Thorne
3 years
The final paper of my PhD has been accepted for publication! In the paper we explore the benefits of combining traditional FUV-FIR SED fitting with a two component radio continuum model! https://t.co/slbOQqPx8U
Tweet card summary image
arxiv.org
Traditionally, the far ultraviolet (FUV) to far-infrared (FIR) and radio spectral energy distributions (SEDs) of galaxies have been considered separately despite the common physical process...
@SabineBellstedt
Dr Sabine Bellstedt
3 years
First she evolved metallicity in ProSpect. Then she incorporated AGN. Now, in the fourth ans final paper of her amazing PhD, @_jessthorne includes radio data by consistently modelling free-free and synchrotron emission! Check out what she's modelling in galaxies now 👇
0
1
22
@ConversationEDU
The Conversation - Australia + New Zealand
3 years
Yes, calculating when and where exactly we can watch an eclipse in its full glory can be surprisingly hard. As Aaron Robotham + @SabineBellstedt (@uwanews) writes, there are complex cycles dictating the movement of the Sun and Moon in our skies. https://t.co/QEiueOhmIR
Tweet card summary image
theconversation.com
Calculating when and where exactly we can watch an eclipse in its full glory can be surprisingly hard.
0
7
17
@_jessthorne
Dr Jess Thorne
3 years
The most chaotic plot I’ve ever made has been nominated for “Astro Plot of the Week”! Please vote for it 🤩
@PlotAstro
Astro Plot of the Week
3 years
It is time to vote for the "Astro Plot of the Week" - pick one: - Plot from Loureiro et al. ( https://t.co/xf5OkPKQKJ) - Plot from Thorne et al. ( https://t.co/9IMvUlA6zS) The poll is below - vote now, and spread the word!
0
1
16
@_jessthorne
Dr Jess Thorne
3 years
Thanks to my co-authors @aaronrobotham @SabineBellstedt @astrowelshluke @AstroRobino @astroquokka @BenneHolwerda, Steven Phillipps and Malgorzata Siudek! 🤩 5/5
0
0
4
@_jessthorne
Dr Jess Thorne
3 years
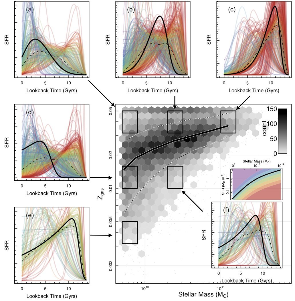
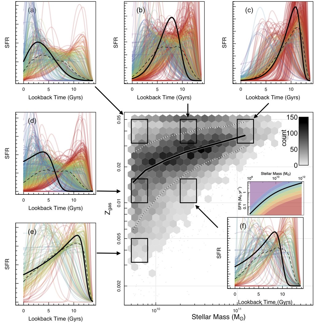
We also explore how the entire star formation history of a galaxy links to its location on the mass-metallicity relation. This is shown in the most colorful plot of my PhD, but if you want to know more please check out the paper! 4/5
2
1
15
@_jessthorne
Dr Jess Thorne
3 years
In the paper, we use our metallicity estimates for ~90,000 galaxies to explore the relationship between stellar mass, metallicity, and star formation ⭐️ We find that galaxies with less star formation have higher metallicities at fixed stellar mass. 3/5
1
0
3
@_jessthorne
Dr Jess Thorne
3 years
Yes! Differences in the shape of a galaxy's SED due to changes in metal content are strong enough to be detected by high-quality panchromatic surveys (like @devilsurvey and #GAMASurvey) 2/5
1
0
5
@_jessthorne
Dr Jess Thorne
3 years
🌟 New paper day! 🌟 https://t.co/IWmBy3hk2R Can galaxy metallicities be measured from only broad-band spectral energy distributions (SEDs)? 🧵1/5
1
5
33
@adamliaw
Adam Liaw
3 years
Poll below.
185
17
221
@AcademicChatter
Academic Chatter™
3 years
Paying PhD students more would go some way to improving their mental health.
42
293
3K
@_jessthorne
Dr Jess Thorne
3 years
ANU say that it’s unethical to stick to the government stipend amount 🤔Any plans to match this at @uwanews? @UWAresearch @ProfChakma @perth_meso_dr @colmer_tim
@JodieBradby
Prof Jodie Bradby
3 years
Very happy to hear that ANU is raising the minimum PhD stipend from $28,854 to $34,000 in Oct - an increase of about $100 a week (scholarships are tax-free). Still not much money but definitely heading in the right direction.
1
6
9
@_jessthorne
Dr Jess Thorne
3 years
6/ In summary, if you're not already using @zotero you definitely should think about it! If you're worried about starting from scratch and abandoning your mammoth .bib file you can easily import that .bib file into Zotero! (you just won't have the pdfs saved in Zotero)
0
0
0
@_jessthorne
Dr Jess Thorne
3 years
5/ Using the "Better BibTex" extension for Zotero you can change the citation keys, keep your .bib file updated and more!
1
0
0
@_jessthorne
Dr Jess Thorne
3 years
4/ You can export .bib files from Zotero to use in your LaTeX documents! (or link Zotero straight to overleaf!) You can also make different .bib files for each of your collections of even your whole library!
1
0
0
@_jessthorne
Dr Jess Thorne
3 years
3/ You can also copy a BibTeX formatted entry (from @adsabs for example) and add it to Zotero using the "Import from Clipboard" feature!
1
0
0
@_jessthorne
Dr Jess Thorne
3 years
2/ using the chrome extension on @arXiv works well to save the pdf and arXiv details, but if the paper is published then you'll have to go back and edit or re-save the paper to get the publication details
1
0
0
@_jessthorne
Dr Jess Thorne
3 years
1/ the chrome extension works really well with @adsabs 99% of the time! It will pull all the required publication data for published papers, or all the @arxiv details for pre-prints
1
0
0