YouLab_WashU Profile Banner
Zhongsheng You, PhD Profile
Zhongsheng You, PhD

@YouLab_WashU

Followers
468
Following
350
Media
7
Statuses
196

Professor of Cell Biology and Physiology at Washington University in St. Louis. Research interests: genotoxic stress, innate immune response, RNA surveillance

St Louis, MO
Joined April 2019
Don't wanna be here? Send us removal request.
@YouLab_WashU
Zhongsheng You, PhD
1 year
Congratulations to Abby Cheruiyot, a former graduate student in the lab, on receiving the K99/R00 award!
@AbbyCheru
Abby Cheruiyot, PhD
1 year
K99/R00 awarded! Thank you @NIDDKgov. I’m so grateful for the support of my mentors Drs Schaffer and Bonner-Weir and other supporters @JoslinDiabetes, PhD mentor @YouLab_WashU and others at @MEDA_WashU , @HMSBPA @LeadingEdgeSymp @natblackpostdoc
0
0
26
@YouLab_WashU
Zhongsheng You, PhD
1 year
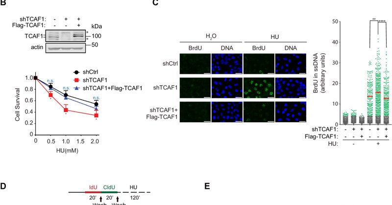
This is our third paper on the cytosolic DNA/Ca2+-dependent signaling pathway we identified, crucial for protecting stalled replication forks. TCAF1 facilitates the activation of the pathway by promoting the dissociation between STING and TRPV2 and subsequent ER Ca2+ release.
1
0
3
@YouLab_WashU
Zhongsheng You, PhD
1 year
Excited to share our latest finding: TCAF1, an ion channel regulator, has a novel role in fork protection during replication stress! Huge congrats to Lingzhen, Chen and Shan and all co-authors! Big thanks to @DavePistonWUSTL @BMajorLab @NimaMLab for their incredible support!
8
10
31
@FrogWalterLab
Johannes Walter
2 years
Excited to share (with my 8 followers) graduate student Ernst Schmid’s “SPOC” classifier, which can pick a good AlphaFold-Multimer prediction out of a crowd, and https://t.co/4qopg4iqMS, a database of PPIs in the genome maintenance space. https://t.co/I5QFibq91x
Tweet card summary image
biorxiv.org
Protein-protein interactions (PPIs) are ubiquitous in biology, yet a comprehensive structural characterization of the PPIs underlying biochemical processes is lacking. Although AlphaFold-Multimer...
8
40
169
@GenomeIntegrity
Center for Genome Integrity
2 years
Thank you to @SitemanCenter, @WashUOnc, @WashUHeme, @wusm_pathology, @WUSTLPeds, and @SLUbiochem for supporting our 3rd Annual @GenomeIntegrity Retreat! A very successful event with a great group of people
0
5
26
@priyanka13verma
priyanka verma
2 years
Was an honor to host Johannes Walter for our @GenomeIntegrity seminar! Mind-blown by his terrific talk @VindigniLab @YouLab_WashU John Krais @WUSTLdbbs @WUSTLmed @SitemanCenter
0
1
34
@ccpastrana21
Claudia Cabrera Pastrana, PhD
2 years
I am honored to have the platform to share my work and incredibly grateful to have received an award!! Thank you to my mentors Matt Walter and @YouLab_WashU. Thank you @ASH_hematology #ASH2023 @WUSTLdbbs @WashUOnc
3
6
41
@YouLab_WashU
Zhongsheng You, PhD
2 years
Exciting days at the MCB/CBP retreat! Outstanding presentations and stimulating discussions highlighting cutting-edge research from various labs. A big cheer for our new graduate students whose enthusiasm and inquisitive spirits are truly energising @WUSTLCellBio @WUSTLdbbs
0
5
21
@YouLab_WashU
Zhongsheng You, PhD
2 years
A very nice article about Claudia Cabrera @ccpastrana21, a truly inspiring graduate student, and her accomplishments. We are lucky to be part of her graduate school @WUSTLdbbs @WUDeptMedicine @WUSTLCellBio https://t.co/1FPRgJZ7kL
1
2
9
@YouLab_WashU
Zhongsheng You, PhD
2 years
Big congratulations to @ccpastrana21 on receiving the NIH F31 predoctoral fellowship for her work on NMD and cancer treatment! Well done Claudia! 👏👏👏@WUSTLdbbs @WUSTLCellBio @WUDeptMedicine
6
3
44
@WashUMedMEDA
WashU MEDA
2 years
Congratulations to our @MEDA_WashU Trainee Chair Claudia Cabrera @ccpastrana21 for her amazing talk at the #HDMP2023 @WashUOnc @SitemanCenter Retreat! @WUSTLdbbs @wustl_sacnas @IDEASDOM_WUSM
2
5
19
@YouLab_WashU
Zhongsheng You, PhD
2 years
Great to be back to the Salk Institute to see my scientific heroes, celebrate their lives and achievements, and learn great science!
0
0
22
@YouLab_WashU
Zhongsheng You, PhD
2 years
Great presentation! Congratulations, Lingzhen!
0
0
8
@GenomeIntegrity
Center for Genome Integrity
3 years
Great presentations from trainees and our keynote speaker Matt Weitzman at the 2023 CGI Retreat!
0
2
15
@slavicaPD
slavica pavlovic djuranovic
3 years
0
2
24
@YouLab_WashU
Zhongsheng You, PhD
3 years
MCB recent graduate Lucia Capano and MCB student Max Lyon moderating the Careers in Science: Industry and & Entrepreneurship and Careers in Science: Academia discussion sessions, respectively, at the @WUSTLdbbs 50th anniversary celebration(@WUSTLCellBio). Great job Lucia and Max!
0
0
11
@YouLab_WashU
Zhongsheng You, PhD
3 years
Congratulations to @AbbyCheru on being selected as a Leading Edge Fellow! Abby was also an HHMI International Student Research Fellow as a graduate student at Washington University @WUSTLCellBio @WUSTLdbbs
0
0
7
@YouLab_WashU
Zhongsheng You, PhD
3 years
Thanks Shan for the invitation! Looking forward to the webinar!
@zha_lab
Zha Lab
3 years
Thank Dr. Iestyn Whitehouse, for a great talk. Dr. You @YouLab_WashU from Washington University will tell us about the how replication fork response to the Ca++ signals. Sign up at https://t.co/XaGM9Lt62q
0
0
7
@WashUMedMEDA
WashU MEDA
3 years
#MEDAHighlight We are excited to introduce a new Trainee Committee Chair Claudia Cabrera Pastrana @MEDA_WashU @ccpastrana21. @ccpastrana21 is a @WUSTLdbbs @WashUOnc PhD student & a #diversity leader. She studies #myelodysplasticsyndromes. #DiversityandInclusion #mentorship
3
10
31