Vickie Bowcut Profile
Vickie Bowcut

@VickieBowcut

Followers
21
Following
50
Media
0
Statuses
31

Joined September 2022
Don't wanna be here? Send us removal request.
@CrozrX
CrozrX
3 years
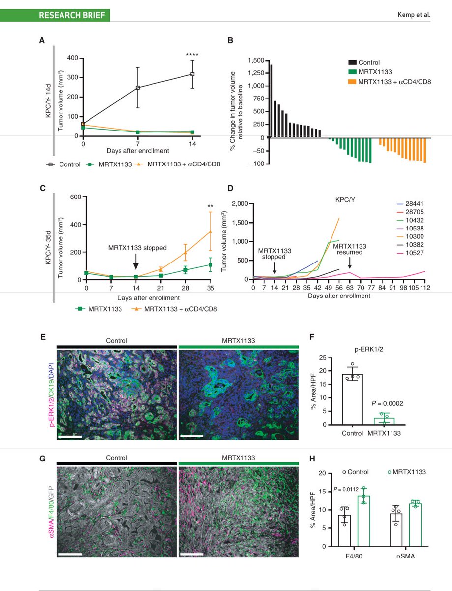
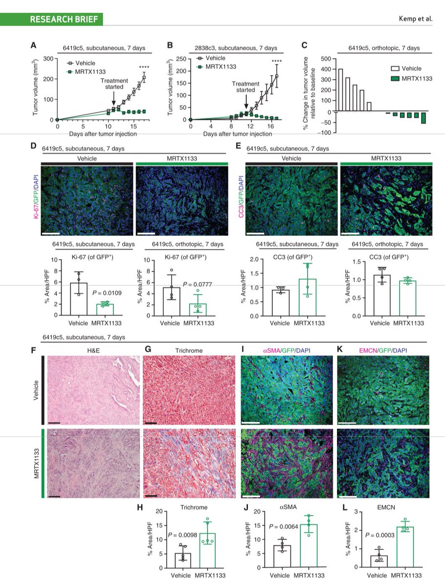
#MRTX1133 #KRAS Efficacy of a Small-Molecule Inhibitor of KrasG12D in Immunocompetent Models of #PancreaticCancer
@StephenVLiu
Stephen V Liu, MD
3 years
Preclinical activity of MRTX1133 in #KRAS G12D pancreatic cancer models now @CD_AACR. Deep regressions noted in models but required T-cells (depletion allowed regrowth). Interesting intersection of targeted therapy and IO. KRAS G12D remains major need. https://t.co/U9OWNFfuAc
0
5
14
@gerlach_d
Daniel Gerlach
3 years
Mirati Therapeutics Inc. - Mirati Announces IND Clearance by U.S. FDA Enabling Phase 1 Initiation for First-in-Class Oral KRASG12D Selective Inhibitor, MRTX1133
0
13
67
@sruuaw
Student Researchers United-UAW
3 years
UC Irvine academic workers are here with a wake up call: UC needs to keep negotiating!
@uaw_4811
UAW 4811
3 years
GOOD MORNING UC DONOR AND BENEFACTOR HENRY SAMUELI! We are giving you a wake up call: @UofCalifornia took all that money you donated and gave the chancellors raises while the workers starve!
0
16
86
@BernieSanders
Bernie Sanders
3 years
Let's be clear. Eli Lilly should apologize for increasing the price of insulin by over 1,200% since 1996 to $275 while it costs less than $10 to manufacture. The inventors of insulin sold their patents in 1923 for $1 to save lives, not to make Eli Lilly's CEO obscenely rich.
3K
70K
389K
@BernieSanders
Bernie Sanders
3 years
The corporate greed never ends. Last year, the rail industry made a record-breaking $20 billion in profits after cutting their workforce by 30% over the last 6 years. Meanwhile, rail workers have ZERO guaranteed paid sick days. Congress must stand with rail workers.
1K
2K
9K
@sruuaw
Student Researchers United-UAW
3 years
Massive sit-in at UCSF, wrapping around every floor of Genentech Hall. #UAWonStrike #FairUCNow #ShutitDown
4
126
722
@Bazzoid
Bassem Al-Sady
3 years
I support the right of UC workers to a fair wage. In Bio research, many have pointed out the funding cross-pressures. I realized my PhD advisors mod R01 in ~2002 was in real $ similar to my R35, my Cal stipend then was $26k, target now is $54k. Will UC support? Can't do it alone.
1
1
9
@WillRFlanigan
Will Flanigan
3 years
Faculty saying they are in solidarity with the UAW strike is like giving “thoughts and prayers.” We appreciate it, but where’s the email to the regents? Solidarity is the bare minimum if you support your trainees. #FairUCNow @UofCalifornia @UCSF #UAWstrike #UAWonStrike
3
30
160
@girlsinscience_
dr.noelleletoile
3 years
Hey Parnassus @UCSF faculty - want to join us on one of your breaks at the picket line?
2
6
54
@OneYewande
Yewande
3 years
What an amazing moment, @UPS solidarity with the UC strike at UCSF
17
571
4K
@SachsLab
joel sachs
3 years
UC Faculty - Its time to stand by and ✊SUPPORT💪 our graduate students, postdocs, and other represented workers @UofCalifornia as they demand a living wage. We were graduate students not that long ago! These workers are what make the UC shine🌞
3
81
401
@UAW4123
UAW Local 4123
3 years
UAW 4123 members joined their UAW siblings today on the picket lines at UCLA and UCSF! #UAWstrike @sruuaw @uaw2865 @UAW5810
1
20
95
@BernieSanders
Bernie Sanders
3 years
I stand in strong solidarity with the 48,000 academic workers at the University of California who are on strike for higher wages, better child care benefits, and expanded paid leave.
@uaw_4811
UAW 4811
3 years
Today, everyone knows who's got the power. Now it's time for @UofCalifornia to settle fair contracts with all 48,000 workers who make this University run. @UAWonStrike #FairUCnow https://t.co/CTXz6G0st5
174
1K
6K
@QasimRashid
Qasim Rashid, Esq.
3 years
This is horrifying. The Iranian parliament votes overwhelmingly (227-63) to execute the 15,000 protesters they already arrested. These were peaceful protestors simply seeking the right to basic justice and autonomy. Unacceptable and barbaric. https://t.co/7mMd2hIwTb
Tweet card summary image
newsweek.com
Nearly 15,000 Iranians have been arrested in connection with the protests, which were spurred by the death of Mahsa Amini in September.
3K
30K
67K
@uaw_4811
UAW 4811
3 years
~4,000 workers rallying at UC Berkeley
79
2K
8K
@WillRFlanigan
Will Flanigan
3 years
I’m striking because 92% of UC grad students are rent burdened and inequities in STEM will persist if we do nothing @UCSF #FairUCNow
3
54
296
@JustOtherGreg
just_greg
3 years
Knock knock UC
0
87
474