Vectorimmunlab Profile Banner
Ryan  Smith Profile
Ryan Smith

@Vectorimmunlab

Followers
2K
Following
7K
Media
339
Statuses
2K

Scientist by day. Lover of mosquitoes and tacos. Caffeine and history buff. Unlikely midwesterner. Thoughts are my own.

Ames, IA
Joined August 2015
Don't wanna be here? Send us removal request.
@nadavshai
Nadav Shai
27 days
🦟 We've just published the world's first head-to-toe single-cell atlas of the Aedes aegypti mosquito in @CellCellPress! The #MosquitoCellAtlas maps 69 cell types across 19 tissues, revealing surprising biology: mosquitoes taste with their legs (more than we thought), glial cells
Tweet card summary image
cell.com
A comprehensive single-nucleus RNA-seq atlas of >367,000 nuclei from male and female Aedes aegypti mosquitoes reveals sexual dimorphism in sensory systems and brain cell types and widespread co-exp...
4
23
84
@TrendsParasitol
Trends in Parasitology
4 months
0
6
14
@Vectorimmunlab
Ryan Smith
5 months
Celebrating the holiday weekend with another bang! Our work describing roles of TNF signaling on mosquito immune cell function and in limiting malaria parasite infection is now published. Big shout out to @samantsidis and others for their contributions!
Tweet card summary image
journals.plos.org
Author summary Mosquito innate immunity is a major determinant of vector competence with significant implications in malaria transmission. During infection with the Plasmodium parasite, mosquitoes...
2
3
13
@Vectorimmunlab
Ryan Smith
5 months
Excited to share our latest collaborative work with looking at the role of mosquito immune cells in virus infection. It turns out that these cells actually help disseminate an infection, increasing the potential for virus transmission
5
5
23
@oliwiagoldman
Olivia Goldman PhD
9 months
I am thrilled to present the Mosquito Cell Atlas! We analyzed 367K nuclei from 19 tissues in male & female mosquitoes, creating a comprehensive resource for vector biology & infectious disease research. Plus we made some surprising discoveries! 🦟🧵 https://t.co/QhkJ3Ylowr 1/n
4
86
229
@nadavshai
Nadav Shai
9 months
BIG NEWS! The Mosquito Cell Atlas preprint is live! 🦟🧬 My first senior author paper! Massive and accessible snRNA-seq dataset and a lot of cool mosquito biology. A true collaborative achievement! #MCA https://t.co/FFGCvQZ7sa See @oliwiagoldman thread ⬇️
Tweet card summary image
biorxiv.org
The female mosquito’s remarkable ability to hunt humans and transmit pathogens relies on her unique biology. Here, we present the Mosquito Cell Atlas (MCA), a comprehensive single-nucleus RNA...
@oliwiagoldman
Olivia Goldman PhD
9 months
I am thrilled to present the Mosquito Cell Atlas! We analyzed 367K nuclei from 19 tissues in male & female mosquitoes, creating a comprehensive resource for vector biology & infectious disease research. Plus we made some surprising discoveries! 🦟🧵 https://t.co/QhkJ3Ylowr 1/n
8
13
47
@samantsidis
George-Rafael Samantsidis
10 months
I am super excited to share our latest review about the effects of blood-feeding and infection on arthropod (mosquitoes and ticks) hemocytes. Huge thanks to @theticklab and my mentor, @Vectorimmunlab, for their efforts in putting this together.. https://t.co/YaXnVk4vOY
1
4
15
@Vectorimmunlab
Ryan Smith
10 months
🚨Interested in mosquito immunity and genetics? 🚨 We are recruiting for two post-doc positions: 1) Development of genetic tools to study mosquito immune cells https://t.co/A2tuwnbNdV 2) Role of mosquito immune cells in immune recognition and priming https://t.co/ONcTT8GUuU
0
17
29
@Vectorimmunlab
Ryan Smith
10 months
For the sake of transparency, this particular grant took four submissions and about 3 years to get it across the finish line: -Submission #1: 50th % -Submission #2: 26th % -Submission #3: 29th % -Submission #4: 12th %
0
0
7
@Vectorimmunlab
Ryan Smith
10 months
Excited to share that I officially received my first R01 today! It's been a long road, one marked by persistence and several grants that narrowly missed the payline. Now to do all of the exciting work that we proposed! I will be hiring, so be on the lookout for job postings!
24
8
211
@ACME_ASTMH
ACME
1 year
🎉Congratulations Dr. Ryan Smith @Vectorimmunlab, Iowa State U, for receiving the 2024 ACME Breakthrough in Medical Entomology Award. 🥇The award was presented by outgoing Chair @DrAdrianaTroyo at the awards ceremony during ACME Symposium II @ASTMH #TropMed24, with @hamer_lab
1
3
31
@wjsullivan
Bill Sullivan
1 year
Free alternative to BioRender: BioArt Source 2,000+ science and medical art visuals of high-quality, scientifically accurate vectors, icons, and brushes is freely available within the public domain https://t.co/iCjOQZAKX9
1
4
14
@UMDITF
Rob Harrell
1 year
Check out this cool work from @samantsidis and @Vectorimmunlab using An gambiae transgenic lines we helped them create!
@Vectorimmunlab
Ryan Smith
1 year
With some help from @UMDITF, we tested multiple candidate hemocyte promoters to drive fluorescent markers in mosquito immune cells. While not every promoter worked, we did have success with three promoters, SPARC, PPO6, and LRIM15
0
2
7
@samantsidis
George-Rafael Samantsidis
1 year
Now, this project has been one of my favorites during my postdoc with @Vectorimmunlab . Not only because it brought me stateside but also because I got to use groundbreaking techniques and dive into the world of mosquito immune cells.
@Vectorimmunlab
Ryan Smith
1 year
Excited to share the latest preprint from the lab in which we made trangenic mosquitoes that express various immune cell markers and use cutting-edge flow cytometry techniques to examine mosquito immune cell populations! Awesome work from @samantsidis! https://t.co/oFXEWIt5X5
1
2
15
@Vectorimmunlab
Ryan Smith
1 year
While we admit that this is just the beginning, we are excited by the increased resolution it provides in the study of mosquito hemocytes and will continue to build from this foundation of work. Enjoy the read!
0
0
1
@Vectorimmunlab
Ryan Smith
1 year
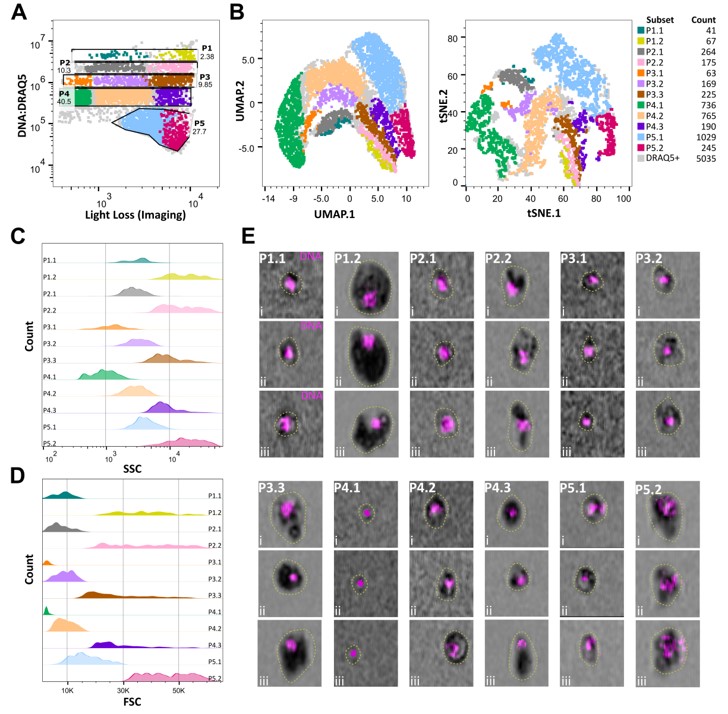
We also examine phagocytosis using this methodology and identify cell populations that are either phagocytic or non-phagocytic, including those labeled in our transgenic lines
1
0
3
@Vectorimmunlab
Ryan Smith
1 year
Then, we used our transgenic reporter lines to define the hemocyte subpopulations labeled by each of our transgenes.
1
0
3
@Vectorimmunlab
Ryan Smith
1 year
Using imaging flow cytometry, we next examined mosquito hemocyte populations to define a total of 12 subpopulations defined by size, granularity, and morphology.
1
1
4
@Vectorimmunlab
Ryan Smith
1 year
With some help from @UMDITF, we tested multiple candidate hemocyte promoters to drive fluorescent markers in mosquito immune cells. While not every promoter worked, we did have success with three promoters, SPARC, PPO6, and LRIM15
1
0
4
@Vectorimmunlab
Ryan Smith
1 year
This has been a goal of mine since I first started working on mosquito hemocytes more than 10 years ago, and has been the culmination of previous proteomics and scRNA-seq studies from our lab.
1
0
4