TsangLab Profile Banner
John Tsang @tsanglab.bsky.social Profile
John Tsang @tsanglab.bsky.social

@TsangLab

Followers
1K
Following
2K
Media
34
Statuses
961

Professor @Yale | Systems immunologist studying human immune variation. We measure, predict, understand, and engineer individual immunity and health 🇨🇦🇺🇸.

Yale University, CT, USA
Joined February 2021
Don't wanna be here? Send us removal request.
@TsangLab
John Tsang @tsanglab.bsky.social
1 year
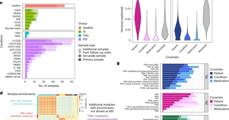
1/12 Check out this paper that came out last week from our pan-monogenic project, which utilizes diverse natural single-gene defects in humans to study and assess the immune health of both patients with disease or those clinically healthy. https://t.co/4VOsJMCgIc
Tweet card summary image
nature.com
Nature Medicine - A multimodal analysis of patients with 22 different immune-mediated monogenic diseases versus matched healthy controls leads to the development of the immune health metric, which...
4
25
89
@TsangLab
John Tsang @tsanglab.bsky.social
1 year
The chatter is becoming very noisy and I can’t learn as much science here compared to before. Will be off from the blue bird (or the dark X). You can find me on BlueSky https://t.co/2D8dMFcLFk.
0
0
4
@OdedRechavi
Oded Rechavi
1 year
University websites are like distant stars, when you look at them you see the scientists as they used to be many years ago
13
98
1K
@TsangLab
John Tsang @tsanglab.bsky.social
1 year
Great…. Patriot - 1984
0
0
1
@YoYo_Ma
Yo-Yo Ma
1 year
With our deepest gratitude to everyone who joined us on this journey. 🫶 __ Music: Cantique by Nadia Boulanger performed with @kathystott
125
1K
5K
@TsangLab
John Tsang @tsanglab.bsky.social
1 year
I can also now be found on Bluesky: https://t.co/2D8dMFcLFk. Easier to customize feeds, no ads, and allows one to receive more specific science and technology contents.
0
0
1
@Chopsyturvey
Aviator Anil Chopra
1 year
Meanwhile, outside Trump's door..😎😂
551
10K
98K
@TsangLab
John Tsang @tsanglab.bsky.social
1 year
🇨🇦 expat living in 🇺🇸. Got PhD in the 🇺🇸 and stay as I love the people and the innovative spirit of this country. Long had a green card but became a citizen after the previous president said he could kick us out. I voted today for the first time to ensure that won't happen again.
0
2
30
@JenGommerman
Dr. Jen Gommerman
1 year
A fantastic day celebrating the 40th anniversary of the discovery of the TCR. Check out this T cell speaker photo which includes co-discoverers Tak Mak and Mark Davis. Thanks @UofT, @uoftmedicine, @ImmunologyUofT, @thePMCF for your support.
4
35
215
@HopfieldJohn
John Hopfield
1 year
This award is very hard to respond to. I have received many hundred congratulatory notes, from former students, post-docs, Princeton University juniors and seniors, funding agencies and foundations, authors, signature collectors, amateurs, elementary school neural network
27
175
1K
@rborza_
Razvan Borza
1 year
🚨 Great alternatives to BioRender are now available!! 📢 @NIAIDNews offers a collection of public figures and icons for everyone to use. Check it out at https://t.co/cZFQAf5nTz
12
641
2K
@QinYan1
Qin Yan, PhD
1 year
Big congratulations to Haifan! Well deserved recognition for his fundamental discoveries.
@AFAYale
Asian Faculty Association at Yale
1 year
Congratulations to AFAY Board Member Prof. Haifan Lin for being elected to the National Academy of Medicine!
0
1
25
@skleinstein
Steven Kleinstein 🖥
1 year
Interested to learn about Yale’s #PhD program in Computational Biology and Biomedical Informatics (CBB)? Join our virtual open house for interested applicants on Tuesday, October 22, 8–9PM ET. Register at: https://t.co/7VODOHgIL5 @YaleCBB @YALEBBS
0
26
45
@photographmaine
Benjamin Williamson
1 year
Just getting back from an amazing aurora display in a location I've always wanted to see it at, Jordan Pond in Acadia National Park. This was the first night of our photo workshop and the whole group got to experience this together! So amazing! #maine #aurora #northernlights
160
1K
16K
@stevenstrogatz
Steven Strogatz
1 year
Outside the classroom where I teach applied complex analysis, I spotted this poster of Frank Rosenblatt. He invented the perceptron, and helped launch the study of machine learning.
8
39
339
@YoYo_Ma
Yo-Yo Ma
1 year
A #songofcomfort for anyone who needs it.
3K
14K
62K
@demishassabis
Demis Hassabis
1 year
🤣🤣
44
82
980
@stevenstrogatz
Steven Strogatz
1 year
Just heard the sad news that our former @Cornell colleague Richard S. Hamilton died over the weekend.  He was 81 years old. Known for his work on Ricci flow and laying the foundations towards proving the Poincaré conjecture and Thurston’s geometrization conjecture, he was awarded
13
53
360
@johnthejack
John Peters
1 year
Scotland has detected no cases of cervical cancer in women born between 1988-1996 who were fully vaccinated against HPV between the ages of 12 and 13. https://t.co/clCeKqILrP
Tweet card summary image
statnews.com
In a large Scottish study, no cases of cervical cancer were found among women who received HPV vaccines before they turned 14.
647
11K
53K
@marinkazitnik
Marinka Zitnik
1 year
Excited to share TxGNN, a model that identifies potential therapies from existing medicines for thousands of diseases. Trained across 17,080 diseases, TxGNN predicts drug candidates for conditions with limited or no treatment options, including rare diseases @NatureMedicine
9
109
377
@PGTimmune
Paul G Thomas
1 year
TCR repertoire dream: decoding immune status by sequencing TCRs. Problems: 1) Need paired TCRab chains 2) Interesting T cell clones are often VERY small. Our solution: TIRTL-seq 🐢Deep, quantitative, & affordable paired TCR repertoire sequencing. 🧵 https://t.co/n90d3DLZHV (1/11)
Tweet card summary image
biorxiv.org
α/β T cells are key players in adaptive immunity. The specificity of T cells is determined by the sequences of the hypervariable T cell receptor (TCR) α and β chains. Although bulk TCR sequencing...
6
61
237