Steven Fiddaman Profile
Steven Fiddaman

@StevenFiddaman

Followers
189
Following
614
Media
18
Statuses
98

Post-doc at @UniofOxford in @OxZooDept. Immune adaptation | chickens | ancient viruses

Oxford, England
Joined June 2020
Don't wanna be here? Send us removal request.
@StevenFiddaman
Steven Fiddaman
1 year
Very excited for all that awaits in this next chapter! 🐓🧬🦠 4/4
0
0
1
@StevenFiddaman
Steven Fiddaman
1 year
I’ll be taking inspiration from wild birds and ancient DNA. I’ll also be leading efforts to understand the evolution of Marek’s Disease Virus, which causes a devastating, cancer-causing disease of chickens. 3/4
1
0
2
@StevenFiddaman
Steven Fiddaman
1 year
From Monday, I’m starting at @Pirbright_Inst as an Institue Fellow, building my own research group in Avian Genetics. My work will focus around the genetic resilience of the chicken to viral diseases. 2/4
1
0
3
@StevenFiddaman
Steven Fiddaman
1 year
Today is my last day in @UniofOxford after 14 years, it’s been a blast. 1/4
2
0
6
@AaRC_Community
AaRC Community
2 years
Last Friday we had 2 amazing talks from @StevenFiddaman and @_MarcoDeMartino. Thanks to all of you who joined us, and to them for their great job. Next month we will have a woolly themed session, with Damla Kaptan and @undeaddandy showing us their results.
0
4
15
@AaRC_Community
AaRC Community
2 years
Remember that this Friday we have our first #AaRCTikTalks, and that you need to register in order to join. The link can be found in our our webpage: https://t.co/qqmlCRsHsi
0
3
6
@AaRC_Community
AaRC Community
2 years
Here we have the announcement for the first #AaRCTikTalks! We'll have @StevenFiddaman and @_MarcoDeMartino presenting their research the 26th of April. Registration: https://t.co/r0CdKpR2bo
1
8
11
@AaRC_Community
AaRC Community
2 years
To kickstart the activity of AaRC, we have organized a seminar series #AaRCTikTalks, which will take place monthly. Here are the first talks!
1
12
19
@MichalVinkler
Michal Vinkler
2 years
See our new comprehensive review on natural selection acting in viral sensors in vertebrates:
0
3
6
@ScienceMagazine
Science Magazine
2 years
Studying ancient chickens, researchers in Science reveal the evolutionary history of Marek’s disease virus, which kills >90% of unvaccinated birds. The results shed light on the evolution of virulence in a major disease in modern agriculture. https://t.co/b7ypLgRcyi
10
35
138
@Pirbright_Inst
The Pirbright Institute
2 years
🐔🧬Ancient chicken DNA reveals how Marek's disease virus (MDV), a highly contagious poultry pathogen, has evolved to become more virulent. Read the story ➡️ https://t.co/e6DsUVCPOF @LMU_Muenchen @UniofOxford
0
11
26
@ArisKatzourakis
Aris Katzourakis
2 years
Archaeological Marek's disease virus genomes show how this highly virulent chicken virus evolved from an ancestor that was incapable of driving tumor formation @OxfordBiology https://t.co/7Ru3ofXuO3
Tweet card summary image
science.org
Functional paleogenomics reveals the molecular basis for increased virulence in Marek’s disease virus.
1
7
25
@OxfordBiology
Oxford Biology
2 years
🚨 Ancient DNA has been used to trace the evolution of Marek's Disease Virus, a chicken disease which has become more deadly in recent history Widespread over 1000 years before being described scientifically, it previously caused much milder symptoms 👇 https://t.co/p58tcNuHnr
0
2
9
@StevenFiddaman
Steven Fiddaman
2 years
1
0
8
@StevenFiddaman
Steven Fiddaman
2 years
Thanks for reading. This was a huge team effort in which I was privileged to play a part. Thanks to @dim_antoni99722 @ArchaeOphelie @laduplessis @SophyCharlton @AHaruda @pgflammer @mephitis @AlisonFoster42 @MashkourM @EvolveDotZoo @Greger_Larson @LrFrantz and many more.
1
0
16
@StevenFiddaman
Steven Fiddaman
2 years
This work is just one of many arguments for using #archeological samples, which are relevant not only to our past, but our future too. Never has the need to understand how pathogens evolve been greater: the past contextualizes the present and predicts the future. 14/14
1
2
18
@StevenFiddaman
Steven Fiddaman
2 years
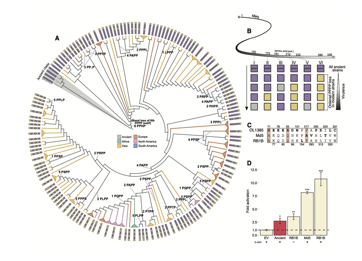
More generally, we found that the genetic changes act like a ratchet – the mutations are almost always acquired in a specific order and once done, are never undone. 13/14
1
0
14
@StevenFiddaman
Steven Fiddaman
2 years
The difference was stark. Ancient Meq was nowhere near as effective as the modern Meq at activation, so was likely unable to drive tumor formation in a living chicken. Marek was right – no tumors in this old form of the disease – and at least partly down to Meq. 12/14
1
1
11
@StevenFiddaman
Steven Fiddaman
2 years
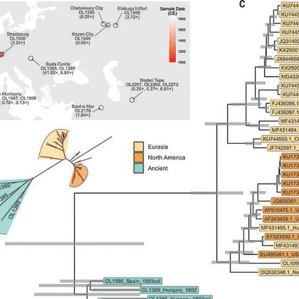
To confirm our suspicions, we resurrected the ancient form of the gene and tested it alongside Meq from modern, virulent MDV in chicken cells. We measured the ability of the protein to transcriptionally activate (turn on) its target genes and orchestrate #tumor formation. 11/14
1
1
8