Simranjeet Kaur
@simranjeet
Followers
62
Following
144
Media
3
Statuses
46
Assistant Professor, Researcher in #T1D @stenodiabetes #Bioinformatics #BigData #Genomics #NGS
Copenhagen, Denmark
Joined April 2009
Both high and low iron intake together with genetic variation in key iron handling genes contribute to risk of islet-specific autoimmunity and type 1 diabetes in children with high-risk HLA genotypes @ADA_Pubs Read Here➡️ https://t.co/dDx6ppXfsL
0
5
8
Huge congratulations 🎊 to Caroline Frørup for a successful PhD defense on "Role of Non-coding RNAs in Type 1 Diabetes" . It has been a pleasure being a co-supervisor along with @FPociot, Joachim Størling and Jesper Johannesen. @Stenodiabetes @T1DBiology
2
1
11
Allelic variants of N glycosylation and complement genes contribute to altered plasma protein and IgG N glycosylation in children at the onset of #T1D compared with their healthy siblings @NajdaRudman @GornikLab @SveucilisteZG @hrzz_science
https://t.co/Z0U18O55yy 🔓
0
5
7
An important resource for researchers in the field of LncRNAs and Diabetes published by Prof. Shizuka Uchida in the special issue "Non-coding RNA and Diabetes 2.0" https://t.co/oUrT2lF07S
https://t.co/wlzdcDIrlM
@Non_Coding_RNA @Heart_lncRNA
mdpi.com
Type II diabetes (T2D) is a growing health problem worldwide due to increased levels of obesity and can lead to other life-threatening diseases, such as cardiovascular and kidney diseases. As the...
0
0
0
It's not over till it's over! A few more topics to go, before the closure of this year's INNODIA annual meeting. A big shout out to all of the passionate people in the INNODIA family for the tireless work and huge efforts helping make INNODIA so unique.
0
9
32
With 140 attendees in person and at least 30 more on ZOOM, we kicked off the annual meeting for the entire INNODIA family today! Many exciting talks, data shares, interactive session and poster presentations are on the program. Ready to rumble!
1
4
38
Network based methods and genetic associations from 1002 traits defines a pleiotropy map of human cell biology
I’m really happy to share this work! We applied network-based methods to expand GWAS genes associated with 1002 human traits, composing a pleiotropy map of cell biology and opening the door to new therapeutic opportunities. Thanks to all involved! https://t.co/hBlTcNCEOf
0
0
0
Excited to share the first article published in the special issue on "Non-coding RNA and Diabetes 2.0" https://t.co/oUrT2lnoJi. Here we explore the role of circular RNAs in Type 1 Diabetes https://t.co/5DSJXIPviO
#mdpincrna via @Non_Coding_RNA @T1DBiology
mdpi.com
Circular RNAs (circRNAs) have recently been implicated in impaired β-cell function in diabetes.
0
0
3
Submissions are welcome to a special issue of Non-coding RNA and Diabetes 2.0 https://t.co/oUrT2lF07S
#mdpincrna via @Non_Coding_RNA
mdpi.com
Diabetes mellitus is a heterogeneous collection of disorders associated with abnormal glucose homeostasis, pancreatic β-cell death and accelerated rates of mic...
0
0
0
Our latest article: Genetic Variants Associated with Neuropeptide Y Autoantibody Levels in Newly Diagnosed Individuals with Type 1 Diabetes https://t.co/OVWDLrdDbf
@Genes_MDPI
mdpi.com
(1) Autoantibodies to the leucine variant of neuropeptide Y (NPY-LA) have been found in individuals with type 1 diabetes (T1D). We investigated the association between the levels of NPY-LA and single...
0
0
1
So proud to announce that together with the University of Melbourne and University of Copenhagen we found that IgG and plasma protein N-glycosylation changes at the onset of type 1 diabetes, which is published in @DiabetologiaJnl and freely available at https://t.co/OraIKoLRNR.
link.springer.com
Diabetologia - Individual variation in plasma N-glycosylation has mainly been studied in the context of diabetes complications, and its role in type 1 diabetes onset is largely unknown. Our aims...
2
9
25
Excited to share our new study on plasma exosome derived miRNAs from #type1diabetes mothers during postpartum period published in #FrontImmunol #Stenodiabetes
New Research: Plasma Exosome-Enriched Extracellular Vesicles From Lactating Mothers With Type 1 Diabetes Contain Aberrant Levels of miRNAs During the Postpartum Period: Type 1 diabetes is an immune-driven disease, where the insulin-producing… https://t.co/xHCmxZlWoS
#immunology
0
0
5
Genetic predisposition in the 2’-5’A pathway in the development of #type1diabetes: potential contribution to dysregulation of innate antiviral immunity @rigshospitalet @aarhus_kris #T1D #Research #PathologyDepartment #BartholinInstitute
https://t.co/4ztZ3b7uq1 🔓 #toptweet
0
8
11
Excited to share our latest work : A Dual Systems Genetics Approach Identifies Common Genes, Networks, and Pathways for Type 1 and 2 Diabetes in Human Islets
0
0
6
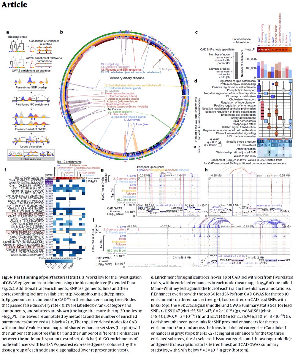
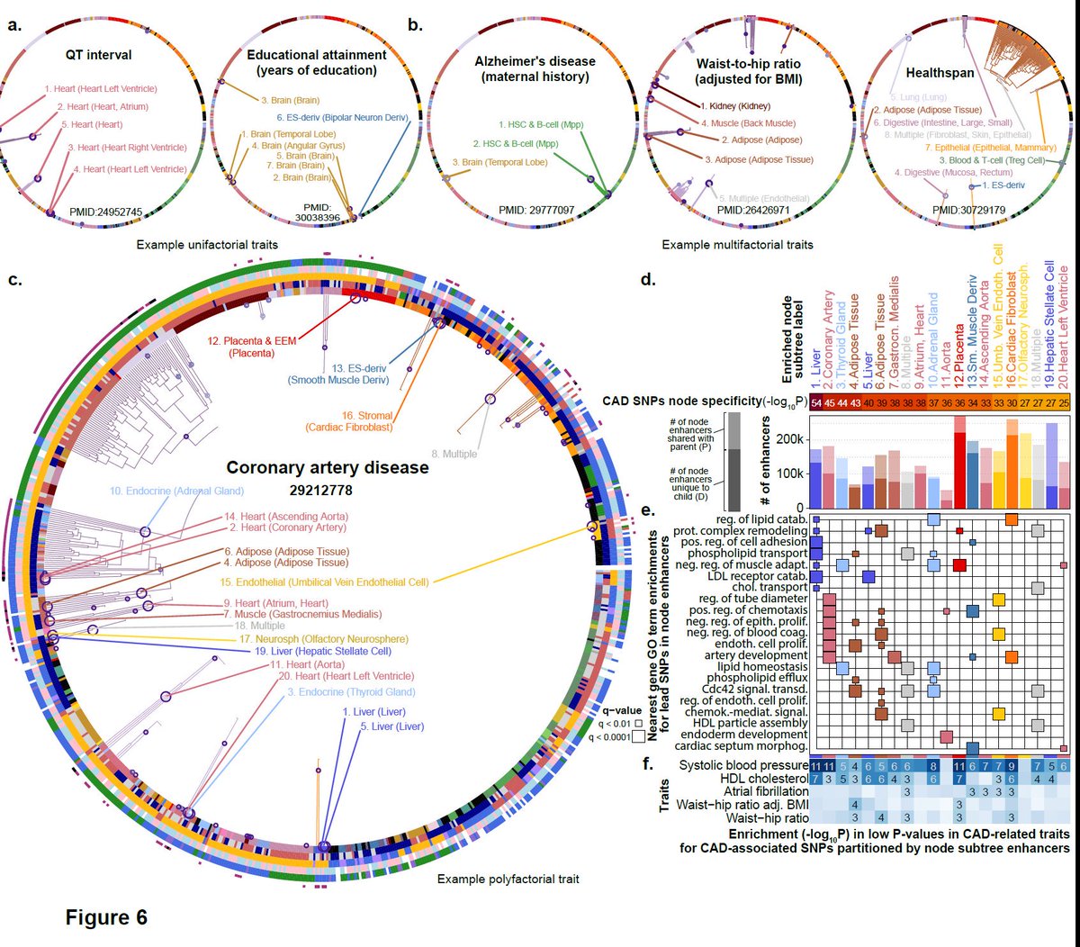
Our #EpiMap paper is now @Nature: systematic dissection of #DiseaseCircuitry, including predicted driver variants, enhancers, regulators, target genes, and relevant tissues/cell types across 30,000 genetic loci, 540 traits, 833 tissues https://t.co/75rulhGnWr
#Epigenomics #GWAS
@yongjinp28 @ENCODE_NIH @EncodeDCC @NIEHS @MIT @broadinstitute @MIT_CSAIL @IHEC_Epigenomes @GeneticsSociety And the #EpiMap paper is now posted on @bioRxiv Integrative analysis of 10,000 #Epigenome maps across 800 samples for #RegulatoryGenomics and #DiseaseDissection
https://t.co/S8NkIcJOX5
https://t.co/UGSTcA2lnj
#GWAS #ENCODE #preprint #genomics #epigenomics #ASHG19
21
229
704
An integrated multi-omics approach identifies the link between HLA genotypes, islet autoimmunity and lipid profiles in individuals with high risk for T1D. Great work @AnneJulieOverg1
@T1DBiology @Stenodiabetes
Characterization of plasma lipidomics in adolescent subjects with increased risk for type 1 diabetes in the DiPiS cohort
0
0
4
Just published book chapter for "The Chemical Biology of Long Noncoding RNAs" with #Springer
https://t.co/08nFuM59HH via @SN_Authors
0
0
0
Important message from Dr. Størling at @Innodiagroup annual meeting: Key to T1D and T2D is beta-cell apoptosis. @IMI_JU @EFPIA @HelmsleyTrust @JDRF
0
5
10
An INNODIA-related study of great significance has just been posted in Nature Genetics. 3 PI's @Innodiagroup are involved in this valuable publication. Dr. J.Todd, Dr. D. Eizirik and Dr. P. Marchetti. Congratulations! @IMI_JU @EFPIA @HelmsleyTrust @JDRF
https://t.co/xAMHcYcVN7
1
5
9
“findings suggest a role of breast milk-derived exomiRs in modulating the infant's immune system.” Immune/monocyte sensitizing miRNAs to LPS from T1D (dysbiotic?) mothers are upregulated compared to controls.
0
1
5