ENCODE_NIH Profile Banner
ENCODE Project Profile
ENCODE Project

@ENCODE_NIH

Followers
11K
Following
161
Media
23
Statuses
980

The ENCODE Project at NHGRI/NIH aims to identify functional DNA elements in human and mouse genomes. Disclaimers: https://t.co/4hdQRFkFNU

Bethesda, MD
Joined April 2012
Don't wanna be here? Send us removal request.
@ENCODE_NIH
ENCODE Project
5 years
We are excited to announce the release the ENCODE 3 publication package consisting of an Encyclopedia paper, perspective and 14 papers spanning topics of human and mouse gene expression, regulation, epigenetics, disease and software tools! https://t.co/jhl1fG4B8a
Tweet card summary image
nature.com
How cells, tissues and organisms interpret the information encoded in the genome has vital implications for our understanding of development, health and ...
2
91
182
@IGVFConsortium
IGVF
3 years
The IGVF Consortium has posted two new workshops to our YouTube channel: MPRA design and Post-GWAS analyses. Subscribe to learn more about the Impacts of Genomic Variation on Function:
Tweet card summary image
youtube.com
1
19
36
@charles_breeze
Charles Breeze
3 years
Are you studying genomic variants and looking for a method that provides eQTL, chromatin looping, epigenetic mark, TF binding sites, and other data? Check out the new FORGEdb web tool https://t.co/bhrnzTMNLJ ๐Ÿงต
2
25
55
@ENCODE_NIH
ENCODE Project
3 years
Interested in Program Director positions @genome_gov? We have an exciting opportunity for a Program in Genome Science. Application period is September 21-30.
0
2
2
@charles_breeze
Charles Breeze
3 years
So glad our work on diversity in EWAS is finally out! ๐ŸŽ‰ https://t.co/Nouye1nkEW #genomics #epigenomics #EWAS #diversity ๐Ÿงต 1/
1
16
26
@IGVFConsortium
IGVF
3 years
Check out the IGVF website and the new IGVF logo at https://t.co/DHv2c0yA5p #IGVF
0
3
3
@charles_breeze
Charles Breeze
3 years
We queried public @ENCODE_NIH epigenomic datasets for different statistical metrics relating to race/ethnicity/country of origin, finding only 42.7% of experiments reporting any race or ethnicity information. The way forward here: SNP-based ancestry imputation across all samples
1
2
3
@charles_breeze
Charles Breeze
3 years
Our understanding of disease variants in minorities is hampered by the fact that many epigenomic datasets are not available for certain populations. How to tackle this problem? Find out about our work with @NoraFranceschi2 just out @NatureGenet! https://t.co/6Di5JqFAyk ๐Ÿงต 1/9
1
27
39
@charles_breeze
Charles Breeze
4 years
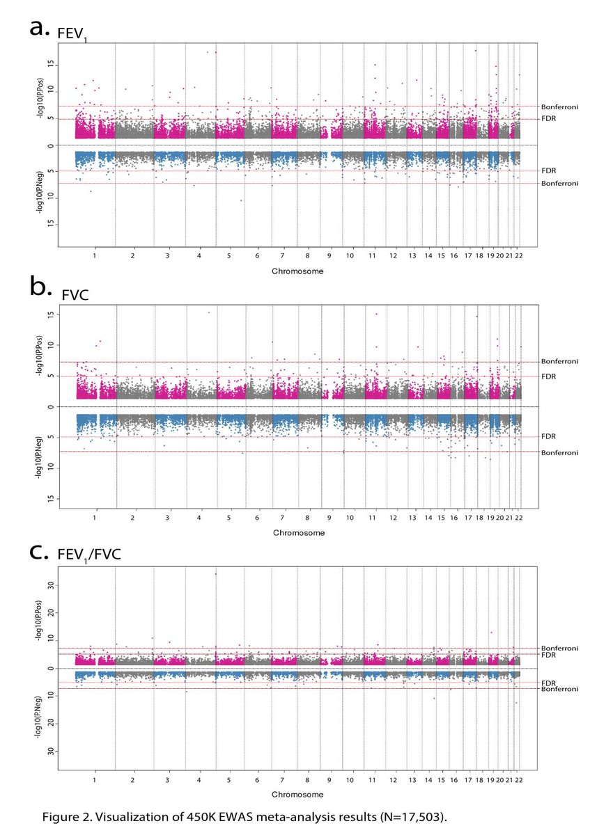
Our work on the epigenomics of lung function is out now! https://t.co/ZNklj1l0nY (1/8)
2
11
15
@ENCODE_NIH
ENCODE Project
4 years
DataWorks! Prize Announced! The Federation of American Societies for Experimental Biology (FASEB) and the National Institute of Health (NIH) are championing a bold vision of data sharing and reuse. For more info about the DataWorks! Prize:
Tweet card summary image
challenge.gov
Challenge.gov is the official government website supporting prize challenges and prize competitions that are sponsored by the US federal government. Here federal agencies provide prize awards to...
0
2
2
@charles_breeze
Charles Breeze
4 years
My first book chapter is out in Methods in Molecular Biology! I couldn't be happier! ๐ŸŽ‰๐ŸŽ‰๐ŸŽ‰ https://t.co/WZnuY0552Y #Genomics #Epigenomics #EWAS
@charles_breeze
Charles Breeze
4 years
So glad my latest preprint is out now! Cell type-specific signal analysis in EWAS https://t.co/nWLd1RUPGz (1/9)
2
15
34
@NCICancerCtrl
NCI Cancer Control
4 years
Join our May 10 SeqSPACE webinar to hear about @NIH_ORIP Precision Disease Modeling Initiative and its functional & phenotypic analysis of disease-causing variants in model organisms. Details: https://t.co/JD4IVH2RiS @bcmhouston @jacksonlab @UABNews
0
4
2
@NIH_CommonFund
NIH Common Fund
4 years
Applying for our #SMaHTnetwork's #FundingOpps to characterize #SomaticMutations in human tissues and develop #genomic sequencing tools? Come to the webinar next Friday from 12 p.m. - 1 p.m. ET to ask questions about the application process: https://t.co/VsDtDX0oaZ.
0
3
3
@NIH_CommonFund
NIH Common Fund
4 years
Are you interested in #SomaticMosaicism research? Our #SMaHTnetwork released 5 #FundingOpps to create a catalog of #SomaticMutations in humans and develop state of the art #DNASequencing tools! Apply by July 8, 2022. Learn more: https://t.co/j12i9uV27a
0
3
2
@EncodeDCC
ENCODE DCC
7 years
We are still thrilled to announce ENCODE as the latest AWS Public Data Set! https://t.co/wciuH7cBca #OpenScience @ENCODE_NIH
0
4
8
@ENCODE_NIH
ENCODE Project
4 years
Check out this great opportunity! For more information:
0
0
0
@AllofUsResearch
AllofUsResearch
4 years
NEWS ๐ŸŽ‰: All of Us has released its first genomic dataset, which includes whole genome sequences from nearly 100K participants, in addition to genotyping arrays on 165K participants from diverse backgrounds. #Researchers, learn more: https://t.co/qLPou3x52A #ResearchAllofUs
2
117
216
@charles_breeze
Charles Breeze
4 years
Our understanding of cell-type-specific processes in disease development is hampered by the fact that bulk-tissue DNA methylomes are an average of many diverse cell types. How to tackle this problem? Find out about our most recent work with @aetesch just out @naturemethods! 1/7
2
76
227
@ENCODE_NIH
ENCODE Project
4 years
**New Funding Announcement** Please take a moment to check out the new SMaHT Funding Opportunities! For more information:
0
0
0
@NIH_CommonFund
NIH Common Fund
4 years
Our #SMaHTnetwork has #FundingOpps to characterize somatic variation in human tissues, including funding for a Tissue Procurement Center to collect and process a diverse pool of human tissues. Apply by July 8, 2022: https://t.co/qWwNAERuMs.
0
3
3
@jmuiuc
Jian Ma
4 years
We're announcing Nucleome Browser, an integrative & multimodal data navigation platform for @4DNucleome & the broad community. This tool is a result of tremendous creativity & herculean effort over the years from @nimezhu @zocean636, in collab. w/ @jrswedlow @belmont_andrew 1/n
@biorxivpreprint
bioRxiv
4 years
Nucleome Browser: An integrative and multimodal data navigation platform for 4D Nucleome https://t.co/UkczkYDZV2 #bioRxiv
10
138
504