Mraz Lab Profile
Mraz Lab

@MrazLab

Followers
522
Following
2K
Media
34
Statuses
758

Marek Mraz research group

Joined January 2020
Don't wanna be here? Send us removal request.
@MrazLab
Mraz Lab
1 year
Our new paper describes a non-genetic adaptation mechanism to BTK inhibitor therapy in CLL. CLL cells have a compensatory AKT activation during therapy that helps them to survive, and this is driven by the BTK-independent activity of the FOXO1-Rictor axis.
5
5
28
@GomezDLeonMD
Andres Gomez
10 days
The 2025 ASH guidelines for older adults with AML are now out! An honor to contribute alongside leaders in the field and to represent patients and physicians from Latin America and other LMICs. I never imagined having the opportunity to be part of something like this!
5
46
260
@MrazLab
Mraz Lab
9 days
Takto se zabiji inovativni potencial zeme....
@Vedazije
Fórum Věda žije!
10 days
Tento graf se týká GAČRu, ale je příznačný pro celou oblast VaVaI. Inflace letěla, rozpočty stály. Dnes jsme na tom hůř než před osmi lety. Jak mají vědecké instituce dělat dlouhodobé koncepce, tak aby splnily literu nového zákona o vědě? https://t.co/eNly5e1Zo5
0
1
10
@MolecularCell
Molecular Cell
18 days
Online Now: Transcriptome-wide mRNP condensation precedes stress granule formation and excludes new mRNAs https://t.co/56YNKeBfSu
0
24
86
@LeucciLRCB
Eleonora Leucci
16 days
My review on -lncRNAs as Targetable Nodes of Oncogenic Networks Underlying Cancer Progression and Therapy Resistance - is out in the Annual Review of Cancer Biology-
Tweet card summary image
annualreviews.org
The human cancer genome contains a substantial proportion of nonconserved regions that are transcribed into long noncoding RNAs (lncRNAs) and hosted in areas recurrently implicated in cancer. Due to...
0
2
7
@AndrewJSauer
Andrew J Sauer MD
17 days
This might be the most badass brief report I’ve read in a long time. In @NEJM A team just published what feels like a glimpse straight into the future of cellular therapeutics: successful survival and function of transplanted allogeneic, CRISPR-edited beta cells with zero
14
212
945
@MolecularCell
Molecular Cell
18 days
Online Now: Timing of transcription controls the selective translation of newly synthesized mRNAs during acute environmental stress https://t.co/A1ZTDfJytf
0
39
153
@Vedazije
Fórum Věda žije!
18 days
Poslední hřebíček do rakve české vědy od končící vlády
@marian_hajduch
Marián Hajdúch
18 days
S hlubokým zklamáním upozorňuji na rozpočtové opatření schválené vládou dne 19. 11. (usnesení vlády č. 914/2025), které přesouvá z oblasti vědy a výzkumu více než 500 mil. Kč (dohromady u TA ČR, GA ČR, AV ČR a AZV/MZ) a 1 mld. Kč v rámci MŠMT (nevím z jakých zdrojů) do rozpočtu
1
5
34
@marian_hajduch
Marián Hajdúch
18 days
S hlubokým zklamáním upozorňuji na rozpočtové opatření schválené vládou dne 19. 11. (usnesení vlády č. 914/2025), které přesouvá z oblasti vědy a výzkumu více než 500 mil. Kč (dohromady u TA ČR, GA ČR, AV ČR a AZV/MZ) a 1 mld. Kč v rámci MŠMT (nevím z jakých zdrojů) do rozpočtu
31
88
314
@dbalci
deniz balci
21 days
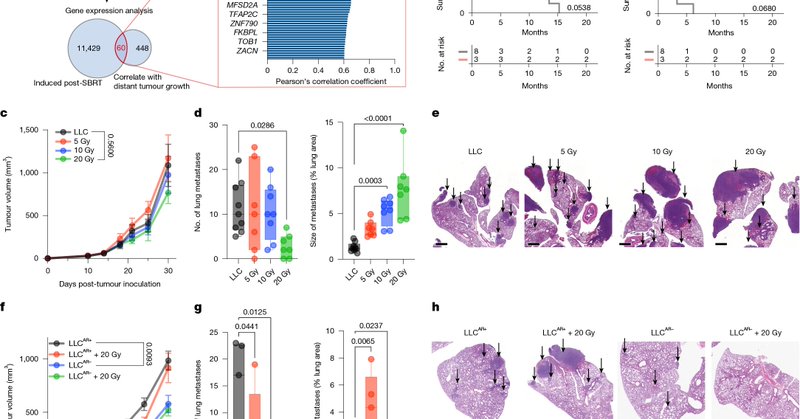
A new Nature paper just delivered a shock to a long-lived oncology myth. 🔗 https://t.co/JMaFE9Ezco For years we’ve been told that radiotherapy—and its cousins like SBRT, TARE, Y-90—might trigger the “abscopal effect,” a systemic immune response that helps control distant
Tweet card summary image
nature.com
Nature - Radiotherapy induces expression of the EGFR ligand amphiregulin, which promotes metastasis growth at remote sites in mouse models and human patients by shifting myeloid cells towards an...
20
68
280
@BockLab
Christoph Bock Lab @ CeMM & MedUni Vienna
1 month
🗨️ Just published in @NatureBiotech: Our CellWhisperer AI enables chat-based analysis of single-cell sequencing data. You can talk to your cells & figure out the biology without writing any computer code. Paper link and annotated walkthrough in the thread below (1/11)
12
185
688
@BloodPortfolio
Blood Journals Portfolio
1 month
EZH2 inhibition in B cells promotes AID-dependent chromosomal translocations in the presence of high AID activity or Ligase4 deficiency. https://t.co/CqSxg0lTP9 #lymphoidneoplasia
1
8
22
@MrazLab
Mraz Lab
1 month
I am deeply honored to receive the Ceska Hlava Invention Award (ABB). Big thanks to my whole team, former students, and all colleagueas who have been working with me on studies of CLL biology:
Tweet card summary image
em.muni.cz
Cenu ABB Invence získal za výzkum chronické lymfocytární leukémie. Se svým týmem přišel na to, jak rakovinné leukemické buňky obcházejí léčbu, a co se s tím dá dělat.
4
0
10
@VJHemOnc
VJHemOnc
2 months
🚨The FDA has approved revumenib for patients with R/R AML and a susceptible NPM1 mutation. Read our latest article to learn more and to gain valuable insight into the AUGMENT-101 trial from Eytan Stein (@MSKCancerCenter): 👉 https://t.co/knopluG0iv 👈 #AMLsm #Leusm #Leukemia
1
7
12
@MrazLab
Mraz Lab
2 months
It was an honor to host Prof. Maite Huarte, who gave an invited talk on lncRNAs biology at Masaryk University, and to discuss research on non-coding RNAs with us (16.10.2025)
1
0
7
@MrazLab
Mraz Lab
3 months
We have a new doctor :-) ... Laura Ondrisova, PhD
1
0
16
@MrazLab
Mraz Lab
3 months
Great to bring my lab to iwCLL. Mirek Boudny and Pedro Zeni gave great talks, and Mirek has been awarded for the best presentation by a young investigator at YIM.
1
1
16