MildredUnti Profile Banner
Mildred Unti Profile
Mildred Unti

@MildredUnti

Followers
258
Following
679
Media
4
Statuses
95

PhD @WeillCornellGS in @JaffreyLab; B.S. in Microbiology, Immunology & Molecular Genetics @UCLA in @Kohn_Lab

Berkeley, CA
Joined September 2019
Don't wanna be here? Send us removal request.
@MildredUnti
Mildred Unti
2 years
So excited to announce that my most recent work has been published. If you’re interested in genetically encoding circular mRNA, or packaging circular mRNA into virus-like particles for cell-type specific delivery, this paper is for you!
@CellChemBiol
Cell Chemical Biology
2 years
Online now! Highly efficient cellular expression of circular mRNA enables prolonged protein expression by Mildred J. Unti @MildredUnti, and Samie R. Jaffrey @JaffreyLab at @WeillCornell #resource https://t.co/a2fuiCqQDM #chembiol
0
11
48
@adamcweiner
Adam Weiner
1 year
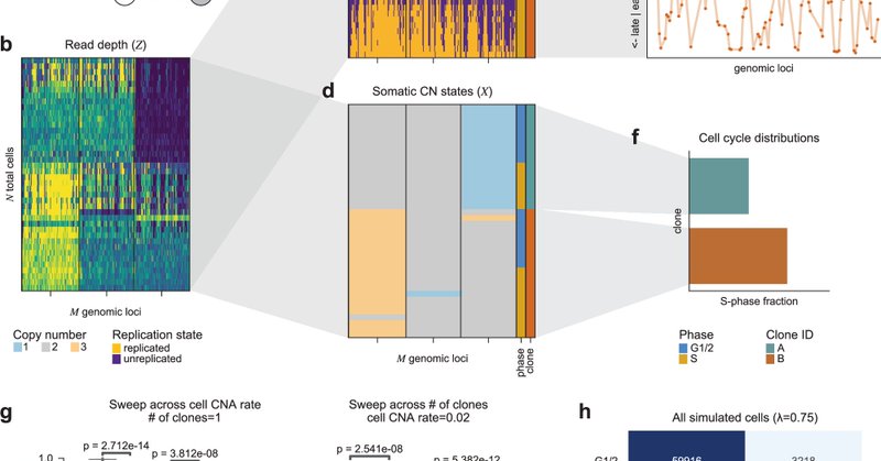
Happy to announce that PERT is now published in @NatureComms ! With PERT, we explore replication timing variability (Fig 3-4), chrXi reactivation (Fig 5), and how S-phase fractions struggle to approximate clone fitness (Fig 6). https://t.co/V0WqwX5G6e 1/n
Tweet card summary image
nature.com
Nature Communications - Here the authors develop a probabilistic model for single-cell DNA sequencing of aneuploid tumors that infers clone-specific replication timing and S-phase fractions,...
2
16
44
@connortsuchida
Connor Tsuchida
2 years
The future of genome editing is in vivo! Check out our latest @PNASNews perspective from @doudna_lab. Had a lot of fun discussions with @kevin_wasko and @JRo_Hamilton about the past, present, and future of in vivo delivery. https://t.co/E9c46AEeTx
Tweet card summary image
pnas.org
Cell-type-specific in vivo delivery of genome editing molecules is the next breakthrough that will drive biological discovery and transform the fie...
6
33
119
@MildredUnti
Mildred Unti
2 years
Happy to see that my paper was a featured article in this special issue of Cell Chemical Biology featuring RNA. Go check out this awesome issue:
@CellChemBiol
Cell Chemical Biology
2 years
We kick off our 30th anniversary with a Special Issue on RNA Modulation with reviews & articles describing advances in our understanding of the structural diversity, function & regulation of RNA & harnessing this knowledge for therapeutic strategies. https://t.co/olISPG1y4D
0
0
13
@JaffreyLab
JaffreyLab
2 years
Do you want to know how much of your favourite m6A site is methylated? You can find out in *one day* using @AashiqHMirza's new method, SCARPET! Find out more about it here: https://t.co/upWTOb3jXi
0
6
27
@JaffreyLab
JaffreyLab
2 years
Our lab's very own @shino_murakami will be giving a talk about the interplay between ribosomes, amino acids, and m6A at the @Tri_I_RNA mini symposium! Sign up to hear from her and other amazing RNA scientists here: https://t.co/HsVcO8TwOx
2
5
18
@MildredUnti
Mildred Unti
2 years
Weill Cornell and MSK friends, I will be participating in this years 3MT. Come by if you want to hear a fun 3 minute story on circular mRNAs in VLPs!
0
0
10
@JaffreyLab
JaffreyLab
2 years
Interested in expressing your mRNAs for a longer time? Want to have cell-specific targeting AND prolonged protein expression? Check out how @MildredUnti achieved this with translating circular mRNAs! Congratulations Millie!
@CellChemBiol
Cell Chemical Biology
2 years
Online now! Highly efficient cellular expression of circular mRNA enables prolonged protein expression by Mildred J. Unti @MildredUnti, and Samie R. Jaffrey @JaffreyLab at @WeillCornell #resource https://t.co/a2fuiCqQDM #chembiol
1
8
34
@DBachovchin
Dan Bachovchin
2 years
Our latest work by @michaelgeeson and @jeffreychsiao shows that NLRP1 associates with TRX1 using a transient disulfide bond. Their discovery showcases the predictive power of AlphaFold-Multimer!
Tweet card summary image
biorxiv.org
NLRP1 is an innate immune receptor that detects pathogen-associated signals, assembles into a multiprotein structure called an inflammasome, and triggers a proinflammatory form of cell death called...
0
7
33
@MildredUnti
Mildred Unti
2 years
I had a blast presenting my work at the @NYCRNASymposium. Overall a fantastic event with great science.
0
2
34
@JaffreyLab
JaffreyLab
2 years
Come join us to hear our very own @MildredUnti talk about expressing proteins from circular mRNA, among other great speakers! Also, catch several of our graduate students and postdocs at the poster sessions!
0
2
7
@MildredUnti
Mildred Unti
2 years
Check it out!
@biorxivpreprint
bioRxiv
2 years
Highly efficient cellular expression of circular mRNA enables prolonged protein expression https://t.co/txznzvgGgg #bioRxiv
4
0
7
@biorxivpreprint
bioRxiv
2 years
Highly efficient cellular expression of circular mRNA enables prolonged protein expression https://t.co/txznzvgGgg #bioRxiv
0
4
13
@MildredUnti
Mildred Unti
2 years
Furthermore, we show that the Tornado translation system can be used to package circular mRNAs into virus-like particles to achieve cell-type specific delivery of a circular mRNA.
0
0
1
@MildredUnti
Mildred Unti
2 years
We show that the Tornado translation system can be used for robust protein expression from a circular mRNA.
1
0
0
@MildredUnti
Mildred Unti
2 years
We developed a new method, the Tornado translation system, for genetically encoding circular mRNAs. Unlike the backsplicing method, the Tornado translation system does not produce linear byproducts.
1
0
0
@MildredUnti
Mildred Unti
2 years
My latest work entitled “Highly efficient cellular expression of circular mRNA enables prolonged protein expression” is now on bioRxiv (1/n)
Tweet card summary image
biorxiv.org
A major problem with mRNA therapeutics is the limited duration of protein expression due to the short half-life of mRNA. New approaches for generating highly stable circular mRNA in vitro have...
3
13
71
@Tri_I_RNA
Tri-I RNA Club
2 years
Registration and abstract submission for the 1st NYC RNA Symposium is open! Please spread the word!! https://t.co/8MzevQkter @NYCRNASymposium #NYCRNASymposium
0
8
20
@Tri_I_RNA
Tri-I RNA Club
3 years
We had a great symposium with fantastic speakers, awesome audience, fun trivia, and food and drinks afterwards!! We thank our sponsors @ACDbio @AzentaSciences @TwistBioscience for making it possible! 👏👏
1
5
12