Migration_2023 Profile Banner
Cell migration_Translational opportunities Profile
Cell migration_Translational opportunities

@Migration_2023

Followers
34
Following
142
Media
4
Statuses
89

Conference site: https://t.co/h7L8Zhea2p

Warwick, UK
Joined March 2023
Don't wanna be here? Send us removal request.
@Yolandacalle
Yolanda Calle
2 years
@royalsociety
The Royal Society
2 years
Antoni van Leeuwenhoek was a pioneer of microscopy and the first to describe red blood cells and bacteria. As we celebrate his legacy, a look at how some of Leeuwenhoek's original specimens have been photographed for our #ScienceInTheMaking platform: https://t.co/vF4y6qkmsz
0
1
1
@Yolandacalle
Yolanda Calle
2 years
@joachimgoedhart
Joachim Goedhart
2 years
The cloning may not have worked, but at least we have some images for #FluorescenceFriday - pictures by our new student Nica
0
1
6
@MCB_Sheffield
Molecular and Cellular Biology
2 years
Junior group leader position in the Cell Biology department @institut_curie - Paris, France.
@FachinettiLab
Daniele Fachinetti
2 years
Junior group leader position in our Cell Biology department @institut_curie in Paris, France. Amazing scientific environment, fantastic colleagues, great supporting package, outstanding facilities, exciting city,... what do you need more? Looking forward to work with one of you!
0
4
4
@Migration_2023
Cell migration_Translational opportunities
2 years
Thank you everyone: speakers, panellists, poster presenters, sponsors, participants and the @RoyalMicroSoc team for your contributions that made this conference so inspiring. Thinking of organising a similar meeting on cell migration and translation in the future. Like the idea?
0
2
3
@BioImagingUK
BioImagingUK
2 years
Kurt Anderson, Head of the @CALM_STP at the @TheCrick presents the UK Node of @EuroBioImaging at the "Adhesion and Migration in Disease: Translational and therapeutic opportunities" @Migration_2023 Meeting in Warwick 7 sites, >30 imaging technologies, expert support πŸ”¬πŸ”¬πŸ”¬πŸ”¬
0
3
19
@Migration_2023
Cell migration_Translational opportunities
2 years
Day 2: Cell migration and cancer. Just back from the coffee break after a really diverse session about the role of adhesion and migration on tumour Biology: from protein structure to in vivo data and imaging to nee devices to trap migrating resistant cells.
1
2
9
@Migration_2023
Cell migration_Translational opportunities
2 years
Day one of our conference: Keynote talk by Peter Friedl. Wonderful in vivo imaging to decipher the susceptibility of cancer cells to T-cell mediated cytotoxicity. More to come tomorrow. Good night! @RoyalMicroSoc @Co_Biologists
0
0
4
@barisic_lab
Barisic Lab
2 years
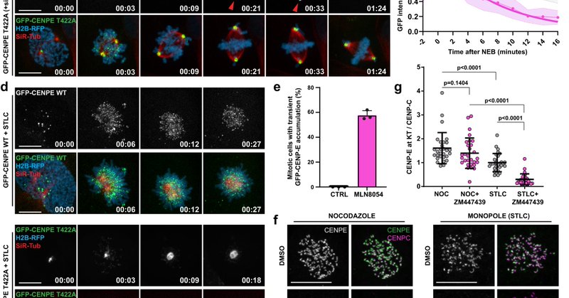
Our new study published @NatureComms reveals the roles of Aurora A and B kinases and kinesin-7/CENP-E in controlling the disassembly of kinetochore fibrous corona. Amazing work by @kakapocompostel with help of @_R_Girish and the rest of the team 1/6 https://t.co/p8EN5K8dxd
Tweet card summary image
nature.com
Nature Communications - It is unknown how the kinetochore fibrous corona is disassembled. Here, the authors reveal that Aurora A and B kinases-mediated phosphorylation activates CENP-E, which is...
5
12
48
@Yolandacalle
Yolanda Calle
2 years
@Fluorist
Chris Langsdorf
5 years
Here is CellMask Deep Red Actin Tracker lighting up human macrophages over 8 hours
0
3
7
@MCB_Sheffield
Molecular and Cellular Biology
2 years
3-year Postdoctoral position available to join @godinho_susana team at @QMBCI!
@godinho_susana
susanagodinho.bsky.social
2 years
πŸ‘‹ We have a 3-year Postdoctoral position available to join our team at @QMBCI. This cool project funded by @CRUKresearch aims at dissecting the impact of centrosome in tumours. For more information and to apply click πŸ‘‡ https://t.co/HzrlyCzGcm πŸ“Œdeadline 15th of September!!
0
1
3
@Migration_2023
Cell migration_Translational opportunities
2 years
See you in Warwick!
0
0
0
@Migration_2023
Cell migration_Translational opportunities
2 years
We have submissions from startups and scientist looking for funds to translate their ideas into products.
1
0
0
@Migration_2023
Cell migration_Translational opportunities
2 years
If you are a company, an investment fund or a capital investor, you will hear about the translational potential at different levels of targeting or modulating cell adhesion and cytoskeletal remodelling in different diseases.
1
0
0
@Migration_2023
Cell migration_Translational opportunities
2 years
If you are research scientist interested in cell adhesion and migration, you will learn about the latest trends and get new ideas for your research programs from the leaders in the field while sharing your work.
1
0
0
@Migration_2023
Cell migration_Translational opportunities
2 years
Even if you didn't submit an abstract, you should attend our meeting from the 5th to the 8th of September in Warwick. Why? @Co_Biologists @RoyalMicroSoc https://t.co/QZPm1EBF9q
Tweet card summary image
rms.org.uk
1
4
3
@ERainero_lab
Elena Rainero
2 years
~2 weeks remaining to submit your abstract for the North of England Cell Biology forum #NECB2023!! Join us in Sheffield for this **FREE** meeting on the 29th of Septermber - ALL talks will be from PGR/postdocs! πŸ‘‡πŸ‘‡ https://t.co/hJsYZq4r8I
Tweet card summary image
sites.google.com
Welcome to the North of England Cell Biology Forum 2023! #NECB2023
1
5
5
@Co_Biologists
The Company of Biologists
2 years
Read about the ways we support early-career researchers across our journals and three community sites, including the new @focalplane_jcs and @the_Node correspondents and @preLights Ambassadors https://t.co/mI8MXOoyxc #ECR
2
9
33
@RoyalMicroSoc
RMS
2 years
Apply before 31 August for our Application Coaching and Personal Mentoring Scheme - supporting career development and roles specific to #microscopy, #imaging and #FlowCytometry! Apply now: https://t.co/RCWtgN1vU7 @BioImagingUK @flowcytometryUK @RMS_EarlyCareer @JofMicroscopy
0
7
6