Marco Sciacovelli
@MSciacovelliLab
Followers
341
Following
640
Media
3
Statuses
436
Tenure Track Fellow (Group Leader) at @LivUniISMIB. Studying cancer metabolism, mitochondria, metabolite signalling. Views are my own.
Liverpool
Joined October 2023
📢Last weeks #immunometabolism discoveries @Bims_BiomedNews ⬇️⬇️⬇️ https://t.co/hMdfwUKac6 A huge collection inside! Interesting finding: Itaconate transport across the plasma membrane and Salmonella-containing vacuole via MCT1/4 modulates macrophage antibacterial activity
1
2
5
📢Last 2 weeks of #immunometabolism discoveries @Bims_BiomedNews ⬇️⬇️ https://t.co/u7ZQxQZUxi
https://t.co/s6dLENtnyE Exciting to have a paper in the collection! An inherited mitochondrial DNA mutation remodels inflammatory cytokine responses in macrophages and in vivo in mice
2
3
18
Great work from Suzan Ber and Alessandro Esposito regarding the metabolic reprogramming driven by different KRAS mutation in colorectal cancer. Thank you for involving me in this cool project!
link.springer.com
EMBO Reports - Mutations in KRAS, particularly at codon 12, are frequent in adenocarcinomas of the colon, lungs and pancreas, driving carcinogenesis by altering cell signalling and reprogramming...
0
0
0
Last week's #immunometabolism discoveries @Bims_BiomedNews ⬇️⬇️⬇️ https://t.co/RV8ljlg5yQ Interesting finding: Intracellular Salmonella hijacks the mitochondrial citrate carrier to evade host oxidative defenses
1
6
14
Reawakening cAMP signalling in cancer cachexia
nature.com
Nature Metabolism - The question of why muscle wasting persists in cancer cachexia despite adequate nutrition has long since intrigued researchers. Here, the authors identify PDE4D-mediated...
0
11
33
Another PDOC position in my group to join an ongoing collaborative project between Sanger and BRIC. Funded by Open Targets.
0
2
3
Hypoxia induces histone clipping and H3K4me3 loss in neutrophil progenitors resulting in long-term impairment of neutrophil immunity https://t.co/knIs8IKHHO
nature.com
Nature Immunology - Walmsley and colleagues report that systemic hypoxia induces persistent loss of histone H3K4me3 marks and epigenetic reprogramming in neutrophil progenitors, resulting in...
0
3
3
Online Now: Accumulation of succinate suppresses de novo purine synthesis through succinylation-mediated control of the mitochondrial folate cycle
cell.com
Nengroo et al. show that succinate dehydrogenase (SDH) maintains purine synthesis. SDH inhibition elevates succinate, inducing SHMT2 succinylation that suppresses mitochondrial one-carbon flow and...
1
16
73
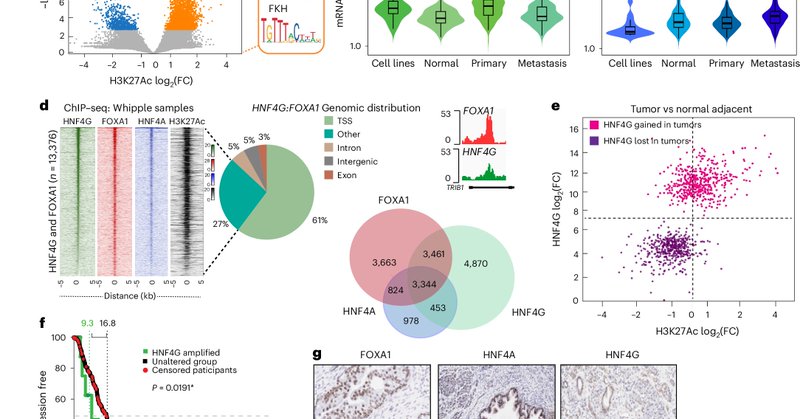
Thrilled to share that our study on PDAC is now out in @NatureGenet spearheaded by @shalvrao ! We have identified a transcription factor switching mechanism involving HNF4G and FOXA1 that drives PDAC progression, check it out ⬇️ https://t.co/Q86t7YcA6n
nature.com
Nature Genetics - Pancreatic cancer progression is driven by a switch from HNF4G-driven transcriptional activity in primary disease to FOXA1-mediated transcription in the metastatic setting.
2
11
71
Happy Sunday! Here's a double shot of novel methods for small molecule detection, identification, and quantification. https://t.co/djpCFUfPMF
https://t.co/KZbP2BvA8Y A collaboration with @Bims_BiomedNews
0
3
2
Last weeks #immunometabolism discoveries @Bims_BiomedNews ⬇️⬇️⬇️ https://t.co/SgohgJCXHm Lots of excellent work inside incl. Backtracking metabolic dynamics in single cells predicts bacterial replication in human macrophages.
0
6
11
very nice review about how metabolic changes in the tumour microenvironment affect macrophage function
1
0
0
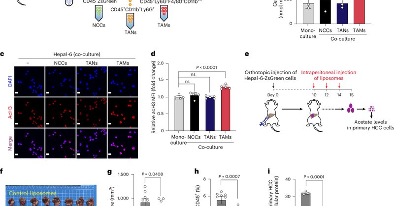
Tumour-associated macrophages serve as an acetate reservoir to drive hepatocellular carcinoma metastasis
nature.com
Nature Metabolism - Acetate accumulation and metastasis of hepatocarcinoma cells is driven by a metabolic interaction involving HCC-derived lactate and acetate secretion from tumour-associated...
1
33
99
New! Online now: Aged mice exhibit widespread metabolic changes but preserved major fluxes https://t.co/QdHKoEXi28
2
25
92
Metabolic profiling reveals channeled de novo pyrimidine and purine biosynthesis fueled by mitochondrially generated aspartic acid in cancer cells https://t.co/kektjh6Eju
nature.com
Nature Communications - The authors uncovered channeled pyrimidine de novo biosynthesis and the preferential utilization of mitochondrially generated aspartic acid for pyrimidinosome and the...
0
14
51
📢Last weeks #immunometabolism discoveries @Bims_BiomedNews ⬇️⬇️⬇️ https://t.co/7z0Yn4WPWO Many highlights inside! incl. TRAF6 integrates innate immune signals to regulate glucose homeostasis via Parkin-dependent and Parkin-independent mitophagy
1
4
28
Portal vein-enriched metabolites as intermediate regulators of the gut microbiome in insulin resistance https://t.co/HsRFmH31q4
1
60
162
NANOG Metabolically Reprograms Tumor-Initiating Stem-like Cells through Tumorigenic Changes in Oxidative Phosphorylation and Fatty Acid Metabolism
cell.com
(Cell Metabolism 23, 206–219; January 12, 2016)
1
13
56
It was completely serendipitous that my #immunometabolism highlight this week highlighting Tregs coincided with the Nobel Treg award 🔽🔽🔽 I swear I don't have any insights into the mysterious Nobel selection process.....
📢Last weeks #immunometabolism discoveries @Bims_BiomedNews ⬇️⬇️⬇️ https://t.co/6bUqR1GUxp Highlight: Acetyl-CoA carboxylase-1 inhibition increases regulatory T-cell metabolism and graft-vs-host disease treatment efficacy via mitochondrial fusion
0
3
16