
Mass General Heart
@MGHHeartHealth
Followers
6K
Following
2K
Media
589
Statuses
4K
MGH Corrigan Minehan Heart Center. Empowering patients to live long, full and active lives. Hear our stories, find health tips and learn about research here.
Boston, MA, USA
Joined February 2014
10y since graduating @MGHCVFellows (@AartiAsnaniMD @houstis23 @a_brettman, missing J. Clarke & A. Mauer)! @DougDrachmanMD @MGHHeartHealth @harvardmed
4
1
84
Couldn’t be luckier to work with an all-star lab management team! @MGH_RI @broadinstitute @harvardmed
3
4
40
Individual polygenic risk scores for the same trait can yield different results due to various derivation differences. Our study led by A. Misra & w @AniruddhPatelMD demonstrates how successive score integration can improve accuracy & stability https://t.co/9VtRU8VtJy
1
20
51
@pnatarajanmd @NPR @ourhealthstudy @MGH_RI @broadinstitute @mghcvrc @CGM_MGH @MGHHeartHealth @MGHMedicine @MassGenBrigham @WBUR @AHAScience @PRSdiversity Such important work! Representation in research is key to understanding and addressing these disparities. Excited to see how @ourhealthstudy's efforts will shape future heart disease prevention for S Asian communities. 👏🫀 #HeartHealth #HealthEquity
1
1
1
So it begins! #THT2025 is on! All cutting edged technologies + all the 🌟🌟🌟in #heartsuccess #waronshock #CSWG in 1 meeting. @BurkhoffMd @NavinKapur4 @manreetkanwar @ElricZweck @preventfailure @ISHLT @HFSA @JHMontfort10
0
6
19
In a new study, researchers from @mghhearthealth and colleagues show that with #AI, the ECG contains information that can help detect over 600 diseases. The study was published in @NaturePortfolio. Read more: https://t.co/6D9iEntaQT @lucidtronix @shaan_khurshid @rvpacing
1
11
19
Our paper led by J. Shin @MGHCVFellows & @AeronSmallMD @BrighamFellows evaluating the longitudinal penetrance of HCM alleles in the @MassGenBrigham Biobank https://t.co/8vBo0b4eUO
@JACCJournals #JACCAdv
5
10
84
Stop by our presentations at #AHA24 this weekend! @MGHHeartHealth @broadinstitute @harvardmed @MassGenBrigham @AHAScience
2
19
75
From Nov 16-18, Mass General Brigham heart and vascular experts will join global leaders at the @American_Heart #AHA24 Scientific Sessions in Chicago. They'll share cutting-edge research on aortic disease, coronary artery disease, cardiomyopathies & more. https://t.co/8eG02jI5Ro
2
6
9
Excited to host L. Palaniappan @StanfordMed today for @MGHHeartHealth Grand Rounds! Great topic leading into #AHA24!
0
4
27
NEW preprint led by @MinSeoKim_MD @Alisa_QiuliChen and Yang Sui Metabolic Polygenic Risk Scores for Prediction of Obesity, Type 2 Diabetes, and Related Morbidities O-MetPRS and D-MetPRS 🔹 Leverage 22 metabolic traits from over 10 million people 🔹Derived in UKB, validated
I'm thrilled to share our latest preprint on metabolic polygenic risk score🧬! We developed metabolic PRS using multi-ancestry GWAS of 22 metabolic traits from over 10 million people. w/ @Alisa_QiuliChen, Yang Sui, @aklfahed @patrick_ellinor @pnatarajanmd, and more Thread🧵
2
6
20
Masterclass on management of acute PE from @criticalecho from @MGHHeartHealth today at @UCSFCardiology
0
5
41
Incredibly excited that my friend & colleague @patrick_ellinor is the new Executive Director of the @MassGenBrigham Heart & Vascular Institute!! @MassGeneralNews @BrighamWomens
22
26
217
How do obesity/adiposity contribute to CVD differently in men and women? New analysis @JAHA_AHA led by 🌟#WIM @Abigail_S_Pan @marianarf23MD shows that visceral adipose associated with biomarkers of inflammation, adiposity, and fibrosis in women >men. https://t.co/tjlNpbWma2
ahajournals.org
Excited to share our latest paper in @JAHA_AHA! We observed sex differences in the association of obesity & adipose traits with CVD-related biomarkers of inflammation, adiposity, and fibrosis in 3143 @FraminghamStudy participants. 🔗:
1
7
26
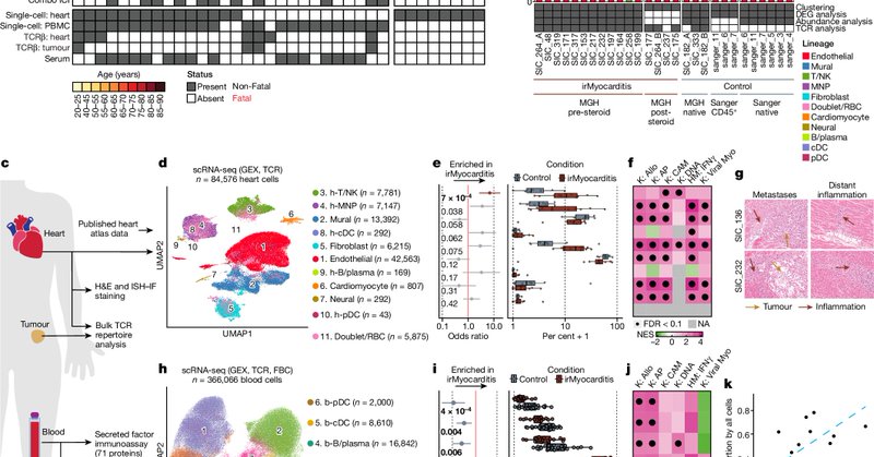
In @Nature, a collaboration with @kreynoldsMD, @villanilab, @sm_blum, @DZlotoff from @MGHCancerCenter, @MGHMedicine and others. Immune response in checkpoint myocarditis. Sincere thanks to the patients and families. @mghcvrc @ICOSociety. @MGHHeartHealth
https://t.co/x12irrcWeP
nature.com
Nature - The molecular characteristics of myocarditis associated with immune checkpoint inhibitors are described and potential biomarkers of onset and severity are identified.
3
17
90
Neat story about an amazing patient. @MGHHeartHealth
https://t.co/lrzecxsGnm
giving.massgeneral.org
Noli Taylor’s ongoing chest tightness was more than minor pains. When scans revealed a rare congenital heart anomaly, clinicians at Martha’s Vineyard Hospital collaborated with experts at Mass...
1
3
9
Why Basketball? 🏀 We don't know why, but Basketball remains the top sport associated with sudden cardiac arrest and death in collegiate athletes. Male basketball players are at highest risk—these data from from 20 years of NCAA study highlight why there must be emergency
1
9
21