 
            
              MEMBRA_Trees
            
            @MEMBRA_Trees
Followers
                599
              Following
                431
              Media
                101
              Statuses
                523
              MEMBRA is an @UK_Treescapes project exploring trees' epigenetic memory formation in response to stress & its influence on our relationships with treescapes.
              
               Birmingham and Exeter
            
            
              
              Joined July 2021
            
            
           MEMBRA are hosting an exciting free-to-attend multi-disciplinary event on 'Valuing Treescapes' 📅 July 16-18 @UniofExeter w talks from @earthtonadina @johntree1981 @ecoschemes + interactive sessions w @WalkingForest4 Registeration essential ->  https://t.co/1DGQcEsU8n 
          
          
                
                1
              
              
                
                12
              
              
                
                9
              
             At the marvellous FOREST exhibition Nottingham Castle, that explores many of the same themes as MEMBRA. Well worth a visit @NottmCastle
             https://t.co/IqY98KerU2 
          
          
                
                0
              
              
                
                0
              
              
                
                0
              
             🚨 Final chance to register for Creating Canopies II! Registration closes TODAY!! 👉 👉  https://t.co/WW1BC5jaVa 
          
          
                
                0
              
              
                
                1
              
              
                
                3
              
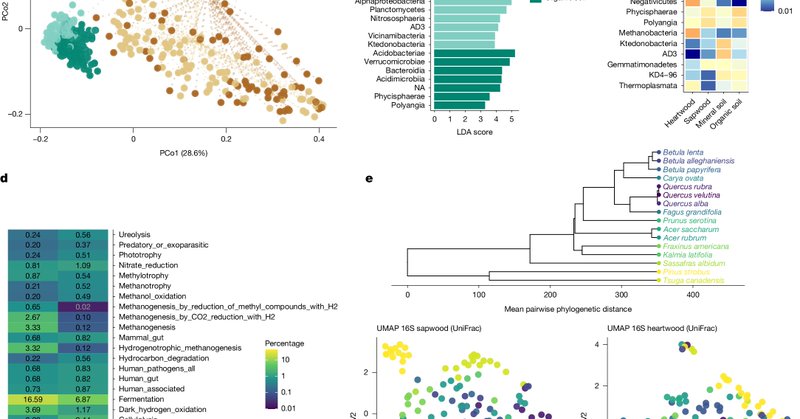
             Really exciting and important tree microbiome paper published in @Nature ‘A diverse and distinct microbiome inside living trees’ 👏 
          
            
            nature.com
              Nature - Microbiome analyses of living trees show that a single tree can host approximately one trillion bacteria, with microbial communities distinctly partitioned between heartwood and sapwood...
            
                
                0
              
              
                
                4
              
              
                
                9
              
             PLANTING QUESTIONS IN POLICY MAKERS’ MINDS. A MEMBRA project from @Earnshaw_K @PrincetownPress
             https://t.co/wTVd72i09p 
          
          
                
                1
              
              
                
                1
              
              
                
                2
              
             This week, Dr Gail Atkinson, Head of Climate Science spoke to the BBC’s Justin Rowlatt, about how our trees, woodlands and forests are being impacted by climate change Find out more:  https://t.co/1bOmbZpWwQ 
            #ClimateChange #ForestResearch @ForestryComm
          
          
            
            forestresearch.gov.uk
              Dr Gail Atkinson was interviewed by the BBC’s Climate Editor, Justin Rowlatt, as part of a news item on climate change and the launch of latest Met Office State of the UK Climate Report.
            
                
                0
              
              
                
                7
              
              
                
                18
              
             In some UK woodlands, every young tree has died. What’s going wrong? MEMBRA Ecology work featured @guardian 👀@RachelMailes @BIFoRUoB
             https://t.co/rlPiodcnBf 
          
          
            
            theguardian.com
              With forests under pressure from drought, heat, disease and deer, a study has found fewer trees across a range of species surviving to maturity. But scientists say there is still hope
            
                
                0
              
              
                
                1
              
              
                
                1
              
             Ash trees in the UK are rapidly evolving resistance in response to ash dieback disease, DNA sequencing of hundreds of trees has shown. Learn more: 
          
            
            newscientist.com
              DNA sequencing shows young trees are more likely to have gene variants that confer partial resistance to a fungus that has been wiping out ash trees across Europe
            
                
                2
              
              
                
                9
              
              
                
                30
              
             Genetically engineered chestnut tree, grown in Syracuse, moves one step closer to release 🧬🌳 | If approved, Darling-54 -a fungus resistant event- would be the first genetically engineered tree made for large-scale reforestation, and could save the American chestnut from the 
          
                
                3
              
              
                
                30
              
              
                
                117
              
             STOP PRESS! We are featured in this week's Country Life magazine in 'Trunk Call', where Julie Harding looks back at oak history, the threats they are facing today, and origins and importance of Action Oak.📷CountryLife Magazine, June 11 #ActionOak#Oaktrees#AcuteOakDecline
          
          
                
                0
              
              
                
                2
              
              
                
                5
              
             Join us for Creating Canopies II in Carlisle & online this September🌲 ⏰Abstract deadline is this Sunday (15th)! Find out more & submit an abstract >>  https://t.co/JVeJvfs7rM 
            #creatingcanopies #AABtrees @ForestryTrust @DefraGovUK @TreeCouncil
          
          
                
                1
              
              
                
                2
              
              
                
                8
              
             Publication of 'Impact and Insight' Note on 'Analysing the trajectory of ancient woodlands to ensure resilience and carbon sink capacity' @UK_Treescapes @ELunaDiez @BIFoRUoB PDF ->  https://t.co/yvsv8MXvwF 
          
          
                
                0
              
              
                
                6
              
              
                
                7
              
             🚨 We’re hiring! Join our team at Forest Research and help shape the future of our forests 🌿 We have a range of exciting roles available — from ecology and fieldwork to finance, project management, and internal communications: 🔬 Scientist – Forest Ecology (Hampshire) 🌱 
          
            
            forestresearch.gov.uk
              Browse the latest vacancies and current job opportunities at Forest Research, and apply online.
            
                
                0
              
              
                
                9
              
              
                
                8
              
             Elevated CO₂: a double-edged sword for plant defence against pathogens 📖  https://t.co/8WXf2J1zbJ 
            #Commentary by Sanchez-Lucas and Luna highlighting the recent work by Bredow et al. 📖  https://t.co/eiK8kPMoLt 
            @ELunaDiez @MEMBRA_Trees
          
          
                
                0
              
              
                
                20
              
              
                
                42
              
             📢New article alert! We wrote a commentary on the article by Bredow et al "Elevated CO₂: a double-edged sword for plant defence against pathogens"  https://t.co/gXMYEI50tT  Bredow et al:  https://t.co/zIfFVBvW95  Check them both out in the new issue of @NewPhyt
            @BIFoRUoB
          
          
            
            nph.onlinelibrary.wiley.com
              See also the Commentary on this article by Sanchez-Lucas & Luna, 246: 2380–2383.
            
                
                0
              
              
                
                11
              
              
                
                35
              
             Learn how support #biodiversity and #flood mitigation through riparian forests - summative findings from Treescape's CASTOR project. #climatechange
          
          
                
                0
              
              
                
                1
              
              
                
                1
              
             A patch of old oak trees in the UK is helping scientists to predict how the world’s forests will respond to higher levels of carbon dioxide, a crucial question for our future climate. 
          
            
            newscientist.com
              A patch of old oak trees in the UK is helping scientists to predict how the world’s forests will respond to higher levels of carbon dioxide, a crucial question for our future climate
            
                
                0
              
              
                
                5
              
              
                
                20
              
             🚨NEW PAPER ALERT! We demonstrate priming of defence in oak seedlings with different elicitors. BABA is the most effective, could we use this approach in tree nurseries to protect young oaks from powdery mildew?  https://t.co/3YFTyrev82  congratulations to all authors! 🌳@BIFoRUoB
          
          
            
            onlinelibrary.wiley.com
              We performed transcriptomics and metabolomics analyses of chemical-induced priming in oak seedlings against powdery mildew. Different priming elicitors have specific impacts on defence, with β-amino...
            
                
                0
              
              
                
                9
              
              
                
                39
              
             Fully Funded PhD opportunity in my group! 125th Anniversary PhD Scholarship at @unibirmingham @UoBbiosciences studying (epi)genome plasticity in oaks at the @BIFoRUoB FACE facilities. Black & Black mixed heritage students (UK/Home-fee eligible) 30 April 2025 – RT🙏More info👇 
          
                
                1
              
              
                
                31
              
              
                
                57
              
             Very happy to highlight the research that we do in oak trees for this #InternationalDayofWomenandGirlsinScience 🌳 thanks @ActionOak for the opportunity 👏👩🏻🔬 
           Action Oak is proud to support #WomenInScience! 🔬🙌 Our latest Researcher Spotlight features @ELunaDiez of @unibirmingham; she is working to understand the priming of defence in forest trees 🌳 Learn more:  https://t.co/hLAtmksbXv 
              #InternationalDayOfWomenAndGirlsInScience
            
            
                
                0
              
              
                
                2
              
              
                
                20
              
             Out latest preprint, finding new candidate genes for ash dieback resistance @QMUL @KewScience (using, incidentally, an approach advocated by @RichardDawkins in chapter 5 of "The Genetic Book of the Dead") 
          
            
            biorxiv.org
              The detection of molecular convergence can be an effective approach for uncovering loci underlying adaptive traits that have evolved independently between lineages. Within the genus Fraxinus (ash...
            
                
                0
              
              
                
                2
              
              
                
                4
              
             
             
             
             
             
             
             
             
             
            