LabPolyak Profile Banner
Polyak Lab Profile
Polyak Lab

@LabPolyak

Followers
1K
Following
6
Media
16
Statuses
41

The official Kornelia Polyak Lab Twitter account. The Polyak Lab @DanaFarber Cancer Institute is dedicated to the molecular analysis of human breast cancer.

Boston, MA
Joined March 2022
Don't wanna be here? Send us removal request.
@LabPolyak
Polyak Lab
7 months
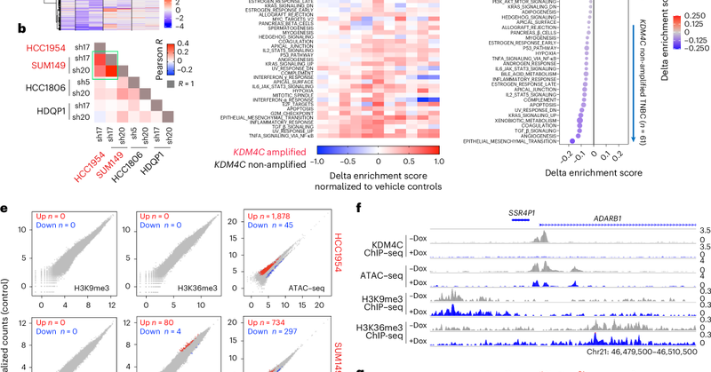
Our study on histone tail cleavage is out today in @NatureGenet . We found KDM4C prevents CTSL-mediated histone H3 tail clipping by modulating its recruiter GRHL2, reducing oxidative stress and promoting basal tumor growth. Congrats to @ZheqiL @nellage https://t.co/Lllx8afviz
Tweet card summary image
nature.com
Nature Genetics - KDM4C regulates cathepsin L-mediated histone H3 N-terminal tail clipping through grainyhead-like 2 (GRHL2) methylation in breast cancer. This link between the cellular redox state...
1
4
19
@LabPolyak
Polyak Lab
1 year
We are thrilled to see our study about ZBTB7A in basal breast cancer is out in @CellReports . We identified ZBTB7A as an novel interactor and regulator of KDM5 using CRISPR screen, and characterized its functional impact on NFkB pathway. Congrats to all!
@CellReports
Cell Reports
1 year
ZBTB7A is a modulator of KDM5-driven transcriptional networks in basal breast cancer
2
7
27
@LabPolyak
Polyak Lab
1 year
🎃Polyak lab is getting ready for the MCO halloween pumpkin decoration contest! Huge shoutout to @MarieAnneGoyet1 and Andriana who made this piece of work based on the lab logo! Science and creativity go hand in hand!
0
0
11
@LabPolyak
Polyak Lab
1 year
We're excited to share that our study on aging has been published today in @Cancer_Cell. We used rat model to identify midkine as a promising driver in breast cancer tumorigenesis. Kudos to all the coauthors especially @yan_pengze ! https://t.co/JbhfVd9xiM
Tweet card summary image
cell.com
Yan et al. reveal age-related changes in the rat mammary gland, identifying a unique aging-associated luminal progenitor population. Midkine treatment mimics the effects of aging and promotes mammary...
3
11
38
@yan_pengze
Pengze
1 year
Thrilled to share that my aging and breast cancer paper is now published in Cancer Cell! 🎉 In this study, we identified “Midkine” as a key factor linking aging with cancer. @LabPolyak Check it out! #CancerResearch #BreastCancer #Aging
Tweet card summary image
cell.com
Yan et al. reveal age-related changes in the rat mammary gland, identifying a unique aging-associated luminal progenitor population. Midkine treatment mimics the effects of aging and promotes mammary...
2
2
10
@LabPolyak
Polyak Lab
1 year
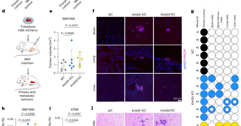
Thrilled to see our paper on KMT2C/2D in TNBC metastasis is out today in @NatureCellBio. We found loss of KMT2C/2D promotes brain metastasis via KDM6A actviation and MMP3 upregulation. Congrats to our twitterless Marco and all the coauthors! https://t.co/ZL95p9HZ0i
Tweet card summary image
nature.com
Nature Cell Biology - Seehawer et al. show that deletion of Kmt2c or Kmt2d promotes brain metastasis in mouse models of triple-negative breast cancer due to altered KDM6A activity and upregulated...
1
8
40
@LabPolyak
Polyak Lab
2 years
Our study characterizing breast cancer brain metastasis is officially out in @PNASNews. We reproted breast cancer-stromal cells interaction induces resistance to HER2-targeting agents via bulky glycoproteins. Congrats to @MarieAnneGoyet1 and @nellage. https://t.co/adB0G5dm80
pnas.org
Brain metastatic breast cancer is particularly lethal largely due to therapeutic resistance. Almost half of the patients with metastatic HER2-posit...
2
8
47
@LabPolyak
Polyak Lab
2 years
We are thrilled to announce that Nelly has been elected as a member of the prestigious American Academy of Arts and Sciences. Congratulations! We're so very proud of you!@nellage @DanaFarber @DanaFarberNews
17
5
79
@LabPolyak
Polyak Lab
2 years
We are pleased to share our Phase II T-DM1+Pertuzumab clinical trial paper is online in @jclinicalinvest today. Tumors w/ or w/o HER2 heterogeneity show distinct modes of response and resistance towards anti-HER2 agents. https://t.co/J74iUlJuv1
1
4
21
@LabPolyak
Polyak Lab
2 years
We are thrilled to see our IBC clinical trial study is officially out in @BCRJournal. We found the use JAK1/2 inhibitor Ruxolitinib in TN-IBC resulted in decreased pSTAT3 but lack of clinical benefits. Comb with immunotherapy may need to be considered. https://t.co/ZavUA4kW48
1
6
21
@LabPolyak
Polyak Lab
2 years
Our resource paper on TNBC omic is officially out in @CellReports. We dissected TNBC heterogeneity with deep multiomic profiling on 34 TNBC cell lines and identified drivers of TNBC classification. Congrats to all! @nellage https://t.co/xRonOMtB3W
2
22
78
@LabPolyak
Polyak Lab
2 years
Our TCR study is officially out today in @PNASNews. Congrats to all the coauthors @simocristea @nellage and #twitterless Jun. We found peripheral blood TCR clonotype diversity is associated with age and intratumor immune in breast cancer patients. https://t.co/47SOXV4DDp
Tweet card summary image
pnas.org
Immune escape is a prerequisite for tumor growth. We previously described a decline in intratumor activated cytotoxic T cells and T cell receptor (...
2
6
18
@LabPolyak
Polyak Lab
2 years
Congrats Nelly for receiving the 2023 #AACR Distinguished Lectureship in Breast Cancer Research Award! We take immense pride in this remarkable achievement, and we remain dedicated to our ongoing efforts in the fight against breast cancer.
@DFCI_BreastOnc
Dana-Farber’s Breast Oncology Center
2 years
Dr. Kornelia P_olyak, a @DanaFarber leading basic and translational scientist in #breastcancer research, is the recipient of the 2023 #AACR Distinguished Lectureship in Breast Cancer Research Award, which will be presented at #SABCS23. @LabPolyak @nellage https://t.co/9MoMWcOELA
14
4
84
@LabPolyak
Polyak Lab
2 years
Our preclinical study evaluating the efficacy of BRD4 inhibitor+Paclitaxel+anti-PD-L1 combination for TNBC is out in @MCT_AACR today. Congrats to all the coauthors! And of course a lot more to be explored in the future. @nellage https://t.co/0iHUfXRP6e
0
10
34