
Journal of Cell Biology
@JCellBiol
Followers
53K
Following
4K
Media
11K
Statuses
16K
The Journal of Cell Biology (JCB) publishes peer-reviewed research on all aspects of cellular structure and function. Est. 1955 - @RockUPress
New York, NY
Joined September 2009
Our new collection offers cell biologists practical, expert-driven guidance and best practices in the design, execution, and analysis of experiments, and the subsequent communication of their results to their peers. 👉 https://t.co/3sKkBPWycw
#Reproducibility
1
6
22
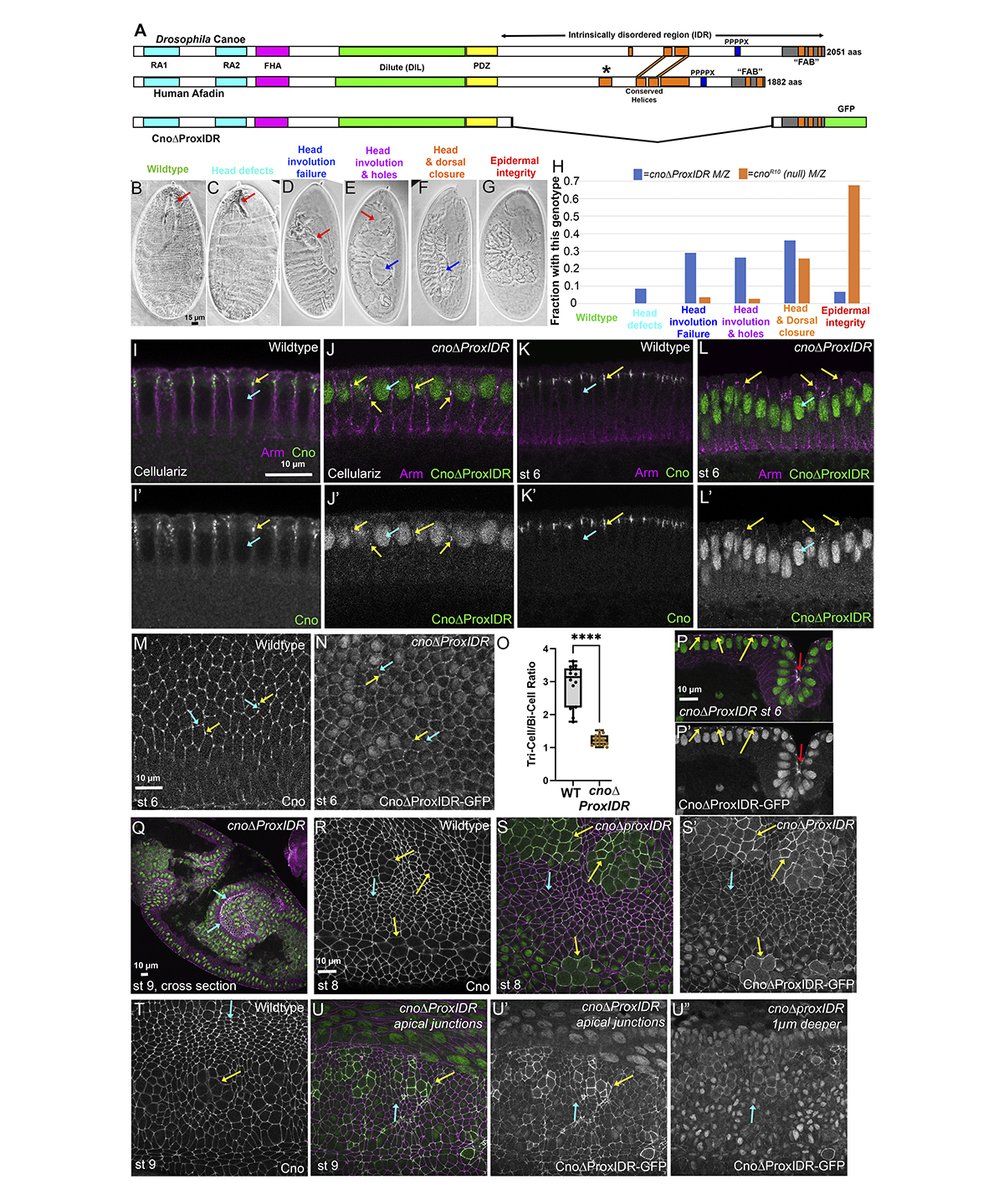
Jensen, @peiferlabunc et al. @UNC_Lineberger reveal that the intrinsically disordered region of Canoe is critical for its role in linking cell–cell adherens junctions to the #cytoskeleton. https://t.co/DKBhL3Mfvj
#Development #Adhesion #Drosophila
0
11
33
Miller, Morrissey et al. demonstrate that the CD47 signaling pathway prevents #phagocytosis thru.dephosphorylation of the Rac GEF Vav. Cancer cells & synthetic targets with CD47 can still be phagocytosed less efficiently through a Rho-dependent mechanism. https://t.co/6YtmA20agc
0
3
21
Spotlight: Derek Prosser @VCU highlights new work from Antenor et al. ( https://t.co/bxOCbeWOMe), describing how elevated vacuolar pH in #aging yeast cells slows #clathrin-mediated #endocytosis. https://t.co/8rGZGWpCpE
0
12
65
McIntosh @CUBoulder describes the history of research on #microtubule polymerization in terms of the ideas, technologies, and observations that have emerged as countless researchers have studied the dynamics of these essential cytoskeletal polymers. https://t.co/AsiucGyoLd
0
5
10
Excited to see share my paper is out in @JCellBiol ! Big thanks to my amazing advisor Dr. Stephanie Gupton!
Chris Ho, Stephanie Gupton et al @UNC_Lineberger find that coronin 1A mediates neuronal growth cone & filopodial dynamics, & its interaction with E3 ubiquitin ligase TRIM67 is required for morphological responses to the guidance cue netrin-1 https://t.co/gSoOs32woI
#Neuroscience
1
6
35
Chris Ho, Stephanie Gupton et al @UNC_Lineberger find that coronin 1A mediates neuronal growth cone & filopodial dynamics, & its interaction with E3 ubiquitin ligase TRIM67 is required for morphological responses to the guidance cue netrin-1 https://t.co/gSoOs32woI
#Neuroscience
1
8
28
The deadline is approaching! JCB’s Alan Hall & Norton B. Gilula Travel Awards support attendance for #undergraduates, #gradstudents, and early-career #postdocs at #CellBio2025 (Dec. 6-10) in Philadelphia! Apply by Oct. 17 👉 https://t.co/vmDy3VCJXG
@ASCBiology
0
3
5
See companion study from Grech, @ElenaJmnezRz, Meissner et al. :
0
3
3
Spielmann et al find that the vesicle adaptors AP-1, AP-3 & AP-4 are all important for the survival of #malaria blood-stage parasites, w/ an unexpected degree of similarity but also surprising differences to the vesicle adaptor machinery in model organisms https://t.co/JdGjFWKtP4
1
8
29
@ElenaJmnezRz See companion study from the Tobias Spielmann group:
rupress.org
Cubillán-MarĂn et al. find that the vesicle adaptors AP-1, AP-3, and AP-4 are all important for the survival of malaria blood-stage parasites and that thes
0
4
5
Grech, @ElenaJmnezRz, Meissner et al. show that #Toxoplasma gondii tepsin interacts with the AP4 adaptor complex & #clathrin to mediate #actin- and #myosin F–dependent vesicle trafficking from the trans-#Golgi to the parasite’s #lysosome-like PLVAC https://t.co/TfRnxiATjx
1
3
9
Spotlight: Anant Menon @WeillCornell discusses recent advances by Li, Suzuki et al. ( https://t.co/gjjdVoHlut), identifying a DLO-pyrophosphatase (Llp1), which maintains DLO quality control in eukaryotes. https://t.co/PiN1jQxQmV
#Biochemistry #lipid #Organelles #Glycosylation
1
11
35
Hongli Li, Marc Fransen et al.@KU_Leuven identify PEX14 as a key link between optineurin and the autophagic machinery in #pexophagy, the selective degradation of #peroxisomes. This discovery advances our understanding of #peroxisome clearance and disease. https://t.co/m18FDbE0L4
0
9
30
Joseph Magliozzi, Bruce Goode, and colleagues @BrandeisScience report that fungal proteins form a 'composite' #actin nucleator and pointed end capper. https://t.co/dETr2PKiP4
#Cytoskeleton #Biochemistry
0
8
18
New study from Swift, Pustova, Audhya et al. @BMC_UW defines the native dynamics of the ESCRT-III component Ist1 in mammalian cells, highlighting the existence of multiple, unique pools at #endosomes. https://t.co/qjlNGDAJ18
#membrane #lipid
0
3
13
Our October issue is here! https://t.co/iINNZ8aId3 The cover image shows early postnatal mouse cortex w/ #astrocytes (magenta) and their #mitochondria (green) in a model of inhibited astrocytic mitochondrial fission. See Rodriguez Salazar, @c_eroglu et al. https://t.co/zpaC3GtWk9
0
6
27
Previously unknown contacts between mitochondria identified using new approach with AI & volumetric electron microscopy 📹Benjamin S. Padman, Runa S.J. Lindblom & Michael Lazarou @MonashBDI in @JCellBiol ➡️ https://t.co/HYV0T3FDhH with @AntDLewis
0
6
14
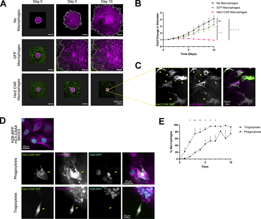
Kirstin Rollins, Meghan Morrissey et al. show that #macrophages attack adherent cells using #trogocytosis instead of #phagocytosis. Reducing adhesion increased phagocytosis. Mitotic cells, which disassemble adhesions, are more vulnerable to phagocytosis https://t.co/9LMVUwRC4R
0
4
14
Join @JCellBiol Scientific Editor Gabriele Stephan at the EMBO | EMBL Symposium “Cell biology of the nucleus” during the lunchtime Meet the Editor talk Nov. 19. https://t.co/Z2z28yQKGf
#EESNucleus @EMBLEvents
0
4
7
JCB’s Alan Hall & Norton B. Gilula Travel Awards support attendance for #undergraduates, #gradstudents, and early-career #postdocs at #CellBio2025 (Dec. 6-10) in Philadelphia! Apply by Oct. 17 👉 https://t.co/zRXxG7wK4Z
@ASCBiology
0
3
4