Inscopix Profile Banner
Inscopix Profile
Inscopix

@Inscopix

Followers
3K
Following
3K
Media
1K
Statuses
5K

A New Approach to Understanding and Healing the Brain

Mountain View, CA
Joined July 2011
Don't wanna be here? Send us removal request.
@Inscopix
Inscopix
1 month
๐Ÿง  ๐—ฉ๐—ถ๐˜€๐—ถ๐˜ ๐—œ๐—ป๐˜€๐—ฐ๐—ผ๐—ฝ๐—ถ๐˜… ๐—ฎ๐˜ ๐˜๐—ต๐—ฒ ๐—•๐—ฟ๐˜‚๐—ธ๐—ฒ๐—ฟ ๐—•๐—ผ๐—ผ๐˜๐—ต, #๐Ÿฎ๐Ÿฑ๐Ÿญ๐Ÿฏ, ๐—ฎ๐˜ ๐—ฆ๐—ผ๐—ฐ๐—ถ๐—ฒ๐˜๐˜† ๐—ณ๐—ผ๐—ฟ ๐—ก๐—ฒ๐˜‚๐—ฟ๐—ผ๐˜€๐—ฐ๐—ถ๐—ฒ๐—ป๐—ฐ๐—ฒ ๐Ÿฎ๐Ÿฌ๐Ÿฎ๐Ÿฑ! ๐Ÿ—จ๏ธ Connect with us at the show, book a demo, or view our abstracts: ๐Ÿ”— https://t.co/CurHbp9PFw #SfN25 #SfN2025 #Neuroscience #Microscopy
0
0
0
@FlyBottleEscape
โšก๏ธGREG_CORDERโšก๏ธ
2 months
Attempting full replication and extension of this classic Porreca paper w @Inscopix and @LinTianPhD opioid sensors: Endogenous Opioid Activity in the Anterior Cingulate Cortex Is Required for Relief of Pain, https://t.co/KZyANST5fL Looking good so far! ๐Ÿง  ๐Ÿ ๐Ÿ”ฌ
2
4
18
@Inscopix
Inscopix
2 months
On #WorldAlzheimersDay โ€“ a day dedicated to raising awareness about #Alzheimers and the need for innovative research โ€“ weโ€™re proud to showcase impactful work from the #Inscopix community and Discovery Lab, advancing brain science one study at a time โžก๏ธ https://t.co/9q73oaNw2U
0
0
0
@Inscopix
Inscopix
3 months
Proud to announce we're partnering with the 8th Neuropsychiatric Drug Development Summit! Learn about miniscopes and the Inscopix Discovery Lab, a team of #brain imaging and behavior experts offering circuit-based assays for preclinical development. #Therapeutics #Neuroscience
0
0
1
@Inscopix
Inscopix
3 months
Great energy at our nVista 2P Demo Day @ZuckermanBrain! From live imaging in the PFC to conversations with brilliant neuroscientists, it was inspiring to see how @Inscopix #nVista2P is enabling new insights. Thanks to our hosts & all who joined Learn moreโžก๏ธ https://t.co/H4j9sCKNWz
0
0
2
@Inscopix
Inscopix
3 months
Post-surgery pain is tough. ๐Ÿง  Using @Inscopix #nVista miniscope, researchers saw electroacupuncture cut Caยฒโบ activity in spinal #neurons by reactivating the LCโ€“noradrenalineโ€“spinal circuit. From 3,000 years of #acupuncture to real-time neural imaging โžก๏ธ https://t.co/zK5CKamgdS
0
1
5
@Inscopix
Inscopix
6 months
๐—œ๐—ณ ๐˜†๐—ผ๐˜‚โ€™๐—ฟ๐—ฒ ๐—ฝ๐—น๐—ฎ๐—ป๐—ป๐—ถ๐—ป๐—ด ๐—ผ๐—ป ๐—ฎ๐˜๐˜๐—ฒ๐—ป๐—ฑ๐—ถ๐—ป๐—ด ๐—ก๐—ฒ๐˜‚๐—ฟ๐—ผ๐˜€๐—ฐ๐—ถ๐—ฒ๐—ป๐—ฐ๐—ฒ ๐Ÿฎ๐Ÿฌ๐Ÿฎ๐Ÿฑ, ๐—ฎ๐—ฏ๐˜€๐˜๐—ฟ๐—ฎ๐—ฐ๐˜ ๐˜€๐˜‚๐—ฏ๐—บ๐—ถ๐˜€๐˜€๐—ถ๐—ผ๐—ป๐˜€ ๐—ฎ๐—ฟ๐—ฒ ๐—ฑ๐˜‚๐—ฒ ๐—๐˜‚๐—ป๐—ฒ ๐Ÿฐ๐˜๐—ต, ๐Ÿฑ ๐—ฝ๐—บ ๐—˜๐——๐—ง. โ–ถ๏ธ https://t.co/GFa5A7Pydp #neuroscience #MicroscopyMonday #microscopy @SfNtweets
1
1
6
@Inscopix
Inscopix
7 months
๐Ÿง  Want to learn more about our brand new miniscopeโ€”nVista 2P? Register for Brukerโ€™s Online Neuroscience Summit! โ–ถ๏ธ https://t.co/sDNZwxzVEZ #Neuroscience #Lifesciences #microscopy
0
4
6
@Inscopix
Inscopix
7 months
๐—ฃ๐—ฟ๐—ฒ๐˜€๐—ฒ๐—ป๐˜๐—ถ๐—ป๐—ด ๐˜๐—ต๐—ฒ ๐—ป๐—ฉ๐—ถ๐˜€๐˜๐—ฎ ๐Ÿฎ๐—ฃโ€”A comprehensive platform for two-photon miniscope imaging. โ–ถ๏ธ https://t.co/QY43Kc0IMD Gain unprecedented insights into neuronal activity with ease in freely behaving animals. #neuroscience #lifesciences #imaging
0
3
8
@Inscopix
Inscopix
7 months
๐Ÿง  ๐—ง๐—ต๐—ฒ ๐—•๐—ฟ๐˜‚๐—ธ๐—ฒ๐—ฟ ๐—ก๐—ฒ๐˜‚๐—ฟ๐—ผ๐˜€๐—ฐ๐—ถ๐—ฒ๐—ป๐—ฐ๐—ฒ ๐—ข๐—ป๐—น๐—ถ๐—ป๐—ฒ ๐—ฆ๐˜‚๐—บ๐—บ๐—ถ๐˜ ๐Ÿฎ๐Ÿฌ๐Ÿฎ๐Ÿฑ ๐—ถ๐˜€ ๐—ด๐—ฒ๐˜๐˜๐—ถ๐—ป๐—ด ๐—ฐ๐—น๐—ผ๐˜€๐—ฒ๐—ฟ! โ–ถ๏ธ https://t.co/Cga2A7AoAd #Neuroscience #Lifesciences #microscopy
0
0
0
@Inscopix
Inscopix
8 months
Check out this application note on long-term dual-color spinal cord imaging in freely behaving mice using the ๐—ป๐—ฉ๐˜‚๐—ฒ ๐—Ÿ๐—ฆ๐—ฐ๐—ฎ๐—ฝ๐—ฒ ๐—บ๐—ผ๐—ฑ๐˜‚๐—น๐—ฒ. โ–ถ๏ธ https://t.co/F5JLmc8gA0 #Neuroscience #ChronicPain #Innovation
Tweet card summary image
inscopix.com
Download Application Highlight Fill out the form to download the PDF file. This data sheet provides readers with comprehensive information about the benefits of the nVue dual color miniscope system,...
0
1
2
@Inscopix
Inscopix
8 months
๐Ÿง  ๐—›๐—ฒ๐—ฎ๐—ฟ ๐—ฎ๐—ฏ๐—ผ๐˜‚๐˜ ๐—ด๐—ฟ๐—ผ๐˜‚๐—ป๐—ฑ๐—ฏ๐—ฟ๐—ฒ๐—ฎ๐—ธ๐—ถ๐—ป๐—ด ๐—ฟ๐—ฒ๐˜€๐—ฒ๐—ฎ๐—ฟ๐—ฐ๐—ต ๐—ฎ๐˜ ๐—ผ๐˜‚๐—ฟ ๐—ผ๐—ป๐—น๐—ถ๐—ป๐—ฒ ๐˜€๐˜‚๐—บ๐—บ๐—ถ๐˜! โ–ถ๏ธ https://t.co/iGcetOQjnY #Neuroscience #Lifesciences #microscopy
0
0
1
@Inscopix
Inscopix
8 months
โœจ ๐—ช๐—ฒ ๐—ต๐—ฎ๐—ฑ ๐—ฎ ๐—ด๐—ฟ๐—ฒ๐—ฎ๐˜ ๐˜๐—ถ๐—บ๐—ฒ ๐—ฎ๐˜ ๐—–๐—ข๐—ฆ๐—ฌ๐—ก๐—˜ ๐Ÿฎ๐Ÿฌ๐Ÿฎ๐Ÿฑ! Thanks for visiting our table and shoutout to David Anderson, Caltech, for his presentation on miniscope data. #Cosyne2025 #neuroscience #data
0
0
3
@Inscopix
Inscopix
8 months
๐—ฆ๐—ถ๐—ป๐—ด๐—น๐—ฒ-๐˜€๐˜๐—ฒ๐—ฝ ๐˜€๐˜‚๐—ฟ๐—ด๐—ฒ๐—ฟ๐˜† = ๐—ฉ๐—ถ๐—ฟ๐˜‚๐˜€ ๐—ฑ๐—ฒ๐—น๐—ถ๐˜ƒ๐—ฒ๐—ฟ๐˜† + ๐—Ÿ๐—ฒ๐—ป๐˜€ ๐—ถ๐—บ๐—ฝ๐—น๐—ฎ๐—ป๐˜๐—ฎ๐˜๐—ถ๐—ผ๐—ป New ProView Express Kit features: โœ… Consistent expression โœ… Custom probe options โœ… Streamlined imaging workflow ๐Ÿ“ฉ https://t.co/uufC6HeLVa #neuroscience #biology #imaging
1
1
3
@Inscopix
Inscopix
8 months
๐—ช๐—ฒโ€™๐—ฟ๐—ฒ ๐—ฒ๐˜…๐—ฐ๐—ถ๐˜๐—ฒ๐—ฑ ๐˜๐—ผ ๐˜€๐—ต๐—ฎ๐—ฟ๐—ฒ ๐˜€๐—ผ๐—บ๐—ฒ ๐—ผ๐—ณ ๐˜๐—ต๐—ฒ ๐—ด๐—ฟ๐—ผ๐˜‚๐—ป๐—ฑ๐—ฏ๐—ฟ๐—ฒ๐—ฎ๐—ธ๐—ถ๐—ป๐—ด ๐—ฎ๐—ฑ๐˜ƒ๐—ฎ๐—ป๐—ฐ๐—ฒ๐—บ๐—ฒ๐—ป๐˜๐˜€ ๐—ถ๐—ป ๐—ป๐—ฒ๐˜‚๐—ฟ๐—ผ๐˜€๐—ฐ๐—ถ๐—ฒ๐—ป๐—ฐ๐—ฒ ๐—ฟ๐—ฒ๐˜€๐—ฒ๐—ฎ๐—ฟ๐—ฐ๐—ต ๐—ณ๐—ฟ๐—ผ๐—บ ๐Ÿฎ๐Ÿฌ๐Ÿฎ๐Ÿฐ ๐—ถ๐—ป ๐—ผ๐˜‚๐—ฟ ๐—น๐—ฎ๐˜๐—ฒ๐˜€๐˜ ๐—ฏ๐—น๐—ผ๐—ด. โ–ถ๏ธ https://t.co/hvY4KuRTTa #neuroscience #lifesciences
0
0
3
@Inscopix
Inscopix
8 months
๐Ÿ”ฌ The 22nd annual COSYNE conference is this week! ๐Ÿง  We'll be showcasing our 1P miniscope solutions and the newest version of the Inscopix Data Exploration, Analysis, and Sharing (IDEAS) Platform for #neuroscience data management and analysis. #Cosyne2025 @CosyneMeeting
0
3
4
@Inscopix
Inscopix
9 months
Congrats to @Julio_EI & @LMPrida lab @CSIC on their paper! Using dual color #imaging using #nVue, they reveal how deep & superficial CA1 #cells form parallel, independent spatial mapsโ€”deep CA1 remaps with local cues, while superficial CA1 remains stable. โ–ถ๏ธ https://t.co/TrGAEZszRW
1
6
24
@Inscopix
Inscopix
9 months
๐— ๐—ฎ๐˜๐—ต๐—ฒ๐˜„ ๐—ช๐—ต๐—ถ๐˜๐—บ๐—ถ๐—ฟ๐—ฒ, ๐—ฃ๐—ต๐—— and ๐— ๐—ผ๐—ฟ๐—ด๐—ฎ๐—ป๐—ฎ ๐—™๐—ฎ๐˜ƒ๐—ฒ๐—ฟ๐—ผ, ๐—ฃ๐—ต๐—— will be presenting the seminar โ€œNeural circuit interrogation and neurotherapeutic development enabled by the Inscopix solutionโ€ hosted by @NCWRecovery. โ–ถ๏ธ https://t.co/vP8K5mYHR2 #neuroscience
0
3
4
@Inscopix
Inscopix
9 months
Can't wait to see what can be discovered with this exciting new feature! #neuroscience
@FlyBottleEscape
โšก๏ธGREG_CORDERโšก๏ธ
9 months
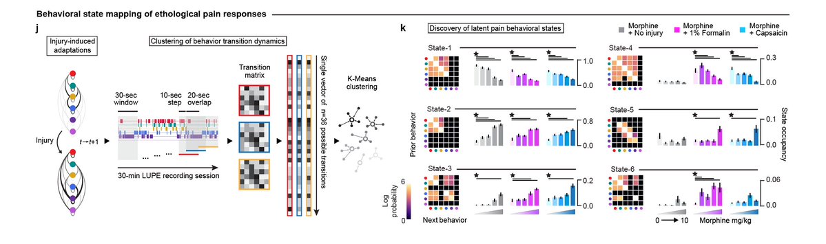
๐Ÿš€ New LUPE Feature: Pain State Modelโ€”mapping pain dynamics over seconds to minutes โฑ๏ธ ๐Ÿ”น 6 unique states identified from 316,488 observations ๐Ÿ”น State classification offers data-driven insights into chronic pain ๐Ÿ”น Syncs with neural activity recording tech @Inscopix ๐Ÿญ๐Ÿง ๐Ÿ”ฌ๐Ÿค–
0
0
0
@Inscopix
Inscopix
10 months
Huge congratulations to the team from Larry Zweifelโ€™s Lab @UW for their work using single-cell calcium imaging with #nVoke to longitudinally track #neurons during Pavlovian reward and fear conditioning. โ–ถ๏ธ https://t.co/pXLA4Zyocx #neuroscience #behavior
1
4
34