Julio Esparza Profile
Julio Esparza

@Julio_EI

Followers
110
Following
155
Media
1
Statuses
36

PhD Student in Neuroscience at @LMPrida lab thanks to a Doctoral INPhINIT Fellowship @BecariosFLC

Joined October 2021
Don't wanna be here? Send us removal request.
@Julio_EI
Julio Esparza
9 months
Excited to share our latest work! We reveal how distinct hippocampal neuron types structure their population code into unique manifolds! ! A true team effort! 📝Read more:
@LMPrida
Liset M de la Prida
9 months
New from the lab!! 👉🏼 https://t.co/2JaDgloPLq 📝@NeuroCellPress We discovered that genetically-defined neuron types in the hippocampus form unique manifolds! Dual color imaging, chemogenetics and topological analysis all at once! With @Julio_EI @JuanPQuinta @JAlGallego
1
8
23
@Julio_EI
Julio Esparza
2 months
Still taking in that I've successfully defended my PhD thesis! Grateful to @LMPrida for her incredible mentorship, and to all the other members of the lab. Bittersweet to leave the lab, but excited for what's ahead 🚀🚀
@LMPrida
Liset M de la Prida
2 months
So proud of @Julio_EI, who defended his thesis today with brilliance and heart! Another wonderful researcher from our lab who’s ready to fly solo. A beautiful journey ahead! Go make it yours!
0
1
12
@LMPrida
Liset M de la Prida
2 months
La geometría oculta en el 🧠 !! Mi último artículo de divulgación en @Conversation_E sobre nuestro trabajo con @Julio_EI sobre los mapas hipocampales 👉🏼
Tweet card summary image
theconversation.com
Las neuronas se encienden formando anillos tridimensionales para reconocer el espacio que nos rodea y relacionar la información con nuestros recuerdos y experiencias.
0
18
37
@BecariosFLC
Becas Fundación "la Caixa"
9 months
🔬 El #becariosFundlaCaixa @Julio_EI es el primer autor del estudio, liderado por la investigadora @CaixaResearch @LMPrida. Su equipo del @CNC_CSIC ha descrito cómo las neuronas crean “mapas” que nos ayudan a orientarnos y memorizar. ¡Enhorabuena!👏
@CaixaResearch
CaixaResearch
9 months
1/ 🗺️🧠 ¿Tenemos mapas en el cerebro? Nuestras neuronas necesitan crear mapas de lo que nos rodea, que nos sirven para orientarnos, movernos o reconocer atajos. ¿Cómo lo hacen? Te traemos el último hallazgo de la investigadora #CaixaResearch @LMPrida. https://t.co/7HHFBFzImY
0
3
10
@CaixaResearch
CaixaResearch
9 months
6/ Nuestra más sincera enhorabuena al equipo del @CNC_CSIC por este gran trabajo, publicado en la revista @NeuronJournal y que cuenta con el @BecariosFLC Julio Esparza como primer autor. 👏 Lee más aquí: 👇 https://t.co/4KsNmJbqcT
Tweet card summary image
infosalus.com
   Una investigación liderada por el Centro de Neurociencias Cajal del Consejo Superior de...
1
2
2
@Inscopix
Inscopix
9 months
Congrats to @Julio_EI & @LMPrida lab @CSIC on their paper! Using dual color #imaging using #nVue, they reveal how deep & superficial CA1 #cells form parallel, independent spatial maps—deep CA1 remaps with local cues, while superficial CA1 remains stable. ▶️ https://t.co/TrGAEZszRW
1
6
24
@crismonteagudo
Cristina.
9 months
Thrilled to share the core of my work from this incredible journey—also known as my PhD! 👩🏼‍🔬 Thanks to my supervisor @llinas_marta and all the co-authors that made it possible.
@llinas_marta
Marta Navarrete Llinás
9 months
🚨New preprint alert!🚨 Excited to share our latest research, led by @crismonteagudo, on how accumbal #astrocyte ensembles modulate #THC impairments. Huge thanks to our collaborators: Nagore Puente, Pedro Grandes, @marsicanoLab, and @Covelo_A. 🧪🐁🧠✨ https://t.co/QpAe1MD0ir
1
4
10
@CSIC
CSIC
9 months
🧠Descubren que el cerebro crea mapas más sofisticados de lo que se creía para orientarnos y memorizar  Este hallazgo del #CSIC proporciona una nueva perspectiva sobre el sistema de navegación del cerebro y sobre cómo se procesa la información espacial 👉 https://t.co/HOtS6SfNVm
0
25
77
@LMPrida
Liset M de la Prida
9 months
New from the lab!! 👉🏼 https://t.co/2JaDgloPLq 📝@NeuroCellPress We discovered that genetically-defined neuron types in the hippocampus form unique manifolds! Dual color imaging, chemogenetics and topological analysis all at once! With @Julio_EI @JuanPQuinta @JAlGallego
11
58
171
@NeuroCellPress
Neuron
9 months
Online now: Cell-type-specific manifold analysis discloses independent geometric transformations in the hippocampal spatial code https://t.co/i7EfkcRwJ2
1
11
29
@LMPrida
Liset M de la Prida
1 year
0
2
9
@BraincodeGames
The Braincode Games
1 year
No te pierdas nuestro taller @BraincodeGames sobre el 🧠 y sus ondas en la @NocheResearcher #CaixaForum Madrid 27 Sept desde las 17.30h. Un taller de @LMPrida lab! Bonus!! @Julio_EI hablará de cómo decodificar el cerebro! Saca tu entrada ya!! 👉🏼
0
2
5
@3blue1brown
Grant Sanderson
2 years
I just posted the first of what will be several chapters about transformers, which in the last year has been the most requested topic for the channel. https://t.co/j1LMXSor6c
23
173
819
@Julio_EI
Julio Esparza
2 years
Our image made it to the cover of the January 2024 issue of @PLOSCompBiol! It is always fun adding a bit of art to the science mix :) Have a look here:
@LMPrida
Liset M de la Prida
2 years
Our latest paper in @PLOSCompBiol is now featured in the cover of the January 2024 issue https://t.co/HngBLXCAef Great image by @Julio_EI 👏🏻👏🏻
1
0
10
@Julio_EI
Julio Esparza
2 years
I'm excited to share our last work! We present a novel method to analyze high-dimensional point clouds!
@LMPrida
Liset M de la Prida
2 years
Our new 📝 in @PLOSCompBiol With @Julio_EI & @EnrRodSeb we describe the #StructureIndex, a graph-based metric to quantify how feature values are distributed over a point cloud in any dim-space (genes, neural manifolds, signals, pixels..) https://t.co/CFjt8L8ljw #DeepCode
2
5
24
@Julio_EI
Julio Esparza
2 years
Yesterday the II Course on "The Research Career" was held at @UNED. Thank you to @academia_joven for organizing such an enriching event and giving me the opportunity to participate!
0
2
7
@LMPrida
Liset M de la Prida
2 years
🔔Our new 📝 with @EnrRodSeb is out in @NatureNeuro Using topological analysis we show that ripple waveforms can be represented in a low-dimensional space, which conveys information about layer-specific synaptic inputs https://t.co/w7ItgPtqWd Follow 👉🏼🧵 to discover the Minotaur!
Tweet card summary image
nature.com
Nature Neuroscience - This study applies topological analysis to hippocampal ripple waveforms, uncovering a low-dimensional continuum that encodes layer-specific synaptic input information. It also...
14
60
173
@LMPrida
Liset M de la Prida
2 years
So proud of @JuanPQuinta who has won the🥇of @Inscopix Tech Award for our #sfn2023 poster on imaging CA1 sublayers for population analysis of hippocampal representations . With @Julio_EI @JAlGallego & Jercog. Don’t miss it!! Poster PSTR239.09 / VV64 Nov13th
@Inscopix
Inscopix
2 years
🎉Exciting News! 🏆 Meet the 2023 @Inscopix Tech Award Winners: @JuanPQuinta🥇, Hanyan Li🥈, & @SerenaYounghee🥉. Congrats to all awardees and their incredible team! Don't miss #SfN23 as they showcase their groundbreaking work. Stay tuned this week to explore their abstracts.
4
8
40
@Julio_EI
Julio Esparza
2 years
Our new perspective at @LMPrida lab is out! Bridging the physiological and emergent view on the hippocampus! How can we link manifolds with oscillations and cell types? Have a read 👇🏼 https://t.co/bEtjfPxO1j
@LMPrida
Liset M de la Prida
2 years
How to merge the physiological and the emergent view on hippocampal representations? From cell types to population dynamics: Making hippocampal manifolds interpretable. Our perspective with @Julio_EI and @EnrRodSeb is out 👉🏼 https://t.co/m0GPWnyvF3
1
7
38
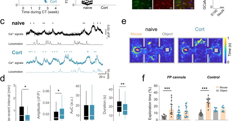
@GertruPereaLab
Gertru Perea
2 years
Finally, last paper of the lab is out! Happy to share the great work led by @Candela85072067 with the collaboration of @AndreaSanRu @Julio_EI @LuciaArancibia @csanchezpuelles @fkirchhoff_hom Jorge Ramírez-Franco and Davide Gobbo https://t.co/BNcBmFdCf0
Tweet card summary image
nature.com
Molecular Psychiatry - Dysfunctional serotonergic neuron-astrocyte signaling in depressive-like states
27
41
160