InnovationFixer Profile Banner
Kevin McFarthing Profile
Kevin McFarthing

@InnovationFixer

Followers
9K
Following
580
Media
189
Statuses
10K

Parkinson's research advocate, curator of the Parkinson's Hope List, used to know a lot about innovation management and R&D

Oxford, UK
Joined June 2010
Don't wanna be here? Send us removal request.
@InnovationFixer
Kevin McFarthing
1 year
The latest version of the Parkinson’s Hope List is now available at https://t.co/MXVxXMBq9W . It has 237 projects in Research stage, 98 in Discovery and 139 in Pre-clinical; and 166 in Clinical stage broken down by phase. #Parkinsons 1/2
1
0
6
@CureParkinsonsT
Cure Parkinson's
19 hours
"The start of recruitment to the EJS ACT-PD trial offers real hope to people living with Parkinson's and their families.” Helen Matthews, CEO, Cure Parkinson’s. Learn how this new project will help transform Parkinson’s clinical trials in the UK: https://t.co/Wa9jgRfYVT
0
1
1
@CureParkinsonsT
Cure Parkinson's
11 days
We’re excited to announce that recruitment for the first multi-arm, multi-stage (MAMS) platform for Parkinson’s in the UK – @EJS_ACT_PD – is open. This project will continuously test new therapies that could impact Parkinson's progression: https://t.co/O3M15zbf2P #ejsactpd
0
2
7
@ScienceofPD
The Science of Parkinson's
1 month
Remember kids: "Pathology does not mean disease. Most individuals with pathology will never have disease" Wonderful letter from @AlbertoEspay & @ajlees! "In the reality we inhabit, we have made Lewy pathology not just a marker of PD, but its very maker! https://t.co/bGniZz8OJ0
Tweet card summary image
journals.sagepub.com
2
4
12
@ScienceofPD
The Science of Parkinson's
2 months
Honored to be asked to contribute to the Parky Charter effort by the wonderful Movers & Shakers @moversand6 - the Quest for a Cure (for #Parkinsons) https://t.co/XVpmT7a7c4
Tweet card summary image
linkedin.com
I have a good friend whose family is affected by Parkinson’s. They have photos of long ago family gatherings in which everyone is gathered around my friend’s grandfather.
0
1
0
@InnovationFixer
Kevin McFarthing
2 months
Coincidentally in today’s Guardian -
Tweet card summary image
theguardian.com
Bluesky posts referencing scholarly articles ‘find substantially higher levels of interaction’ than on Elon Musk’s platform
@ScienceofPD
The Science of Parkinson's
2 months
It does feel like most of the academic research community has now departed Twitter (I certainly get a lot more engagement on Bluesky) Something has definitely gone wrong on this platform. Sad, but I guess all good things come to an end @elonmusk @twitter
0
1
3
@AMahajanMD
Abhimanyu Mahajan
2 months
“As such, moderation in the communication of prognosis and of the potential of new medicines is essential, so that PwP can maintain hope rather than being misled by hype.” in ⁦@journal_PD
Tweet card summary image
journals.sagepub.com
Parkinson's disease (PD) is a heterogeneous condition that presents variable clinical, neuropathological, and biomarker features. Disease progression can a...
0
2
4
@parkinsonstory
Parkinson's News Today
2 months
The Parkinson's Foundation has launched PD Trial Navigator to help increase enrollment in clinical studies testing gene-targeted therapies. https://t.co/0bvi86aYQn
0
2
3
@Nature
nature
3 months
Replenishing the brain’s natural stores of lithium can protect against and even reverse Alzheimer’s disease https://t.co/Z4sUteT7jD
Tweet card summary image
nature.com
Nature - Studies in rodents and humans suggest that low levels of the metal contribute to cognitive decline.
72
777
3K
@MichaelOkun
Michael Okun
3 months
Could gene therapy silence Parkinson’s progression? A study in primates just showed it may be possible. Steece-Collier and colleagues knocked it out of the park in their new paper in Molecular Therapy. The group studied aged macaques and demonstrated that targeting CaV1.3
2
9
62
@InnovationFixer
Kevin McFarthing
3 months
Shades of grey: The continuum of therapies for Parkinson's disease along the spectrum of credibility - Araceli Alonso-Canovas, Olaf M Dekkers, Bas Bloem, 2025p
Tweet card summary image
journals.sagepub.com
Complementary and alternative therapies (CAT) is an umbrella term applied to a diverse set of approaches, with high interest among persons with Parkinson's...
0
0
1
@InnovationFixer
Kevin McFarthing
3 months
Unmet needs in the pharmacological management of motor symptoms in Parkinson's disease - Beatrice Heim, Werner Poewe, 2025
Tweet card summary image
journals.sagepub.com
Parkinson's disease (PD) is a progressive neurodegenerative disorder clinically defined by the presence of cardinal motor features like bradykinesia, rigid...
0
0
0
@MichaelOkun
Michael Okun
3 months
What are the FDA approved drugs for non-motor and neuropsychiatric symptoms in Parkinson's? We need to do better and this needs to be part of the plan. https://t.co/HgZNvTKZHu Thanks Jen Goldman for updating us on this 'lack of progress.' Let's do better as people are counting on
3
6
28
@MichaelOkun
Michael Okun
3 months
Can specialized physical therapy help you to live longer with Parkinson’s? What if physical therapy did more than improve balance and reduce falls? A new Dutch study by Ypinga, Bloem and colleagues just dropped and the results are fascinating. Specialized physical therapy, like
4
10
47
@MichaelOkun
Michael Okun
3 months
Dopamine acts like a laser pointer and not a sprinkler. Dopamine isn’t just about pleasure or motion, it’s about precision coding at the cellular level. Maybe we should stop stereotyping dopamine as a simple splashy brain signal. An interesting new study in Science by Yee, Ford
4
11
28
@ScienceofPD
The Science of Parkinson's
3 months
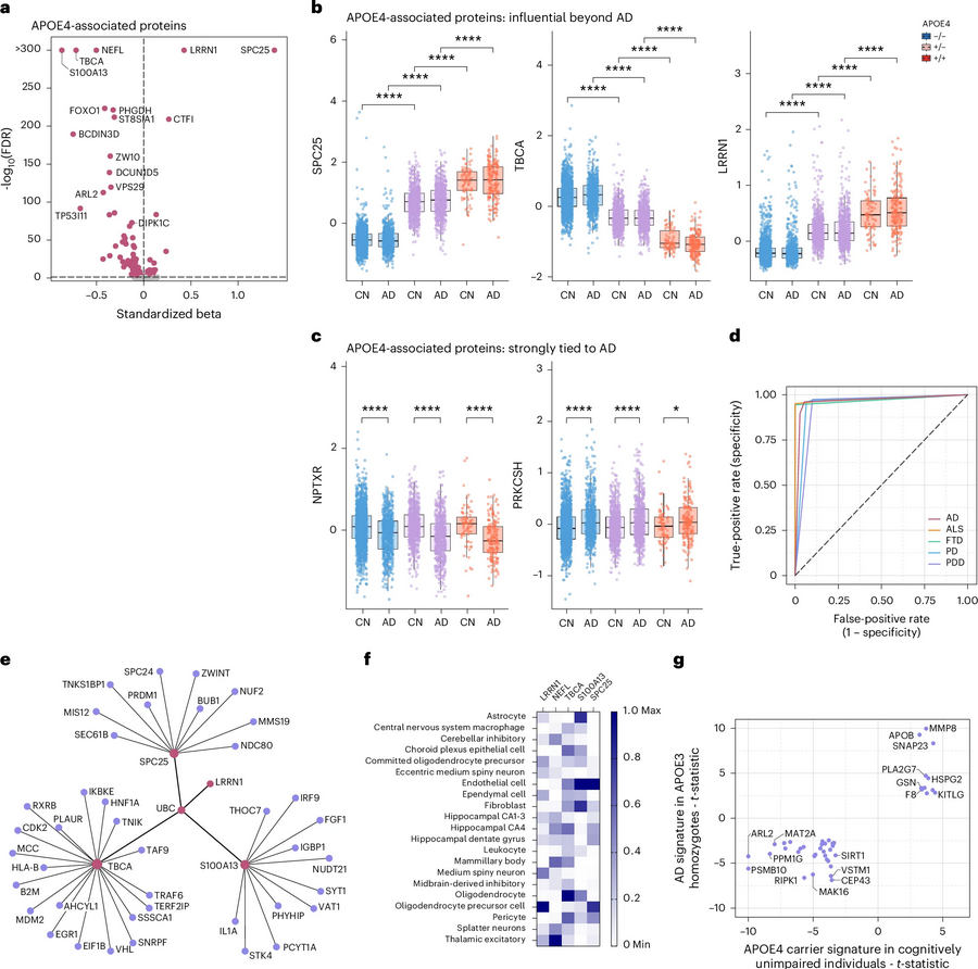
Wow! Big data dump: @_neuroproteome presents 250M protein measurements from >35K biofluid samples (plasma, serum & cerebrospinal fluid) contributed by 23 partners, spanning #Alzheimers, #Parkinsons, frontotemporal dementia & #ALS; Biomarker discovery https://t.co/UT2Yg30L67
2
3
7
@MichaelOkun
Michael Okun
4 months
It’s not just tremors in Parkinson's, we need to broaden our rehabilitation lens beyond balance and gait. We need rehabilitation strategies for sleep and autonomic symptoms like constipation, urinary and sexual dysfunction. We’ve long focused on movement, but what about the
2
29
78