Gabriel da Silva Pescador Profile
Gabriel da Silva Pescador

@GaPescador

Followers
180
Following
1K
Media
2
Statuses
70

Developmental biologist interested in protein regulation during cell-fate transitions @BazziniLab @ScienceStowers πŸ‡§πŸ‡·

Joined April 2019
Don't wanna be here? Send us removal request.
@GaPescador
Gabriel da Silva Pescador
1 year
(1/7) I am excited to share that my paper is out @CellReports ! I am thankful to @BMRL_Danielson , @BazziniLab , @StowersGrad and the proteomics core @ScienceStowers for all the support.
@CellReports
Cell Reports
1 year
Protein profiling of zebrafish embryos unmasks regulatory layers during early embryogenesis
6
10
46
@BazziniLab
BazziniLab
8 months
Great collaboration with @crisprscan Enhances RNA-targeting CRISPR-Cas technology in zebrafish. 2024. https://t.co/BoORMDTjYw Congratulations @IsmaelMSanchez @Luisherhuertas @GaPescador @gopalkushawah @StowersGrad @ScienceStowers @CABD_UPO_CSIC
0
4
13
@GaPescador
Gabriel da Silva Pescador
1 year
(7/7) We hope the generated datasets and analysis will allow the field to help define the best approach to unravel gene function, be it CRISPR-Cas9 for knockouts, CRISPR-Cas13d for mRNA knockdown or, degron systems to directly target proteins for degradation.
0
0
2
@GaPescador
Gabriel da Silva Pescador
1 year
(6/7) Last, but not least, we utilized the CRISPR-Cas13d system as a proof of concept to knock-down znf281b, a gene that is rapidly translated before genome activation, and we identified a critical role of znf281b in early zebrafish development.
1
0
2
@GaPescador
Gabriel da Silva Pescador
1 year
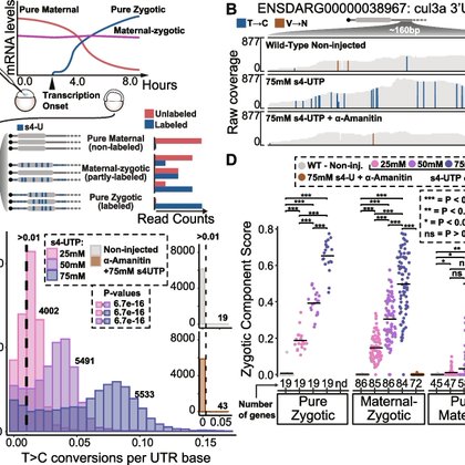
(5/7) While genes have been extensively classified as maternal or zygotic based on their RNA expression, we were surprised to find zygotic genes deposited as protein since fertilization in both zebrafish and mice, challenging the definition of zygotic genes.
1
0
2
@GaPescador
Gabriel da Silva Pescador
1 year
(4/7) We found that the massive RNA changes at these stages is not reflected in changes to protein levels, with many genes only changing at either the RNA or protein level, and only a subset changing at both regulatory layers, including some with divergent RNA vs protein effects.
1
0
3
@GaPescador
Gabriel da Silva Pescador
1 year
@CellReports @BMRL_Danielson @BazziniLab @StowersGrad @ScienceStowers (3/7) In our paper, we performed quantitative proteomics, integrating transcriptomics and translatomics in the first 6 hrs of zebrafish embryogenesis to correlate protein and RNA regulation. Check out our ShinyApp to view expression of your favorite gene:
1
0
6
@GaPescador
Gabriel da Silva Pescador
1 year
@CellReports @BMRL_Danielson @BazziniLab @StowersGrad @ScienceStowers (2/7) While the field has extensively studied RNA regulation during the maternal-to-zygotic transition, we were interested in how proteins are regulated in comparison to RNAs during this crucial developmental process.
1
0
4
@GaPescador
Gabriel da Silva Pescador
1 year
Excited to share my work today at #2024SDB ! If you are interested in protein regulation during maternal-to-zygotic transition, or if you want to learn how CRISPR-Cas13d allowed us to study a new genome activator come chat! @BazziniLab @ScienceStowers @StowersGrad @SocDevBio
1
6
29
@GaPescador
Gabriel da Silva Pescador
2 years
It was a great conference! So nice to see the shared mentor-mentee talks. Shout out to @BazziniLab @kkostova1 @ScienceStowers for organizing it! #SRCKC24
@ScienceStowers
Stowers Institute
2 years
Last week the Institute held #SRCKC24, an intimate & innovative conference that allows PIs to share the stage with trainees. Listen to what they had to say while attending and stayed tuned for information on the next SRC coming soon! #RNA #Biology MORE: https://t.co/3zKjMoFSDS
0
3
10
@BazziniLab
BazziniLab
2 years
Happy to share our new paper: "miR-430 regulates zygotic mRNA during zebrafish embryogenesis" published online in Genome Biology @GenomeBiology . Congratulation @BMRL_Danielson @ScienceStowers @StowersGrad PaperπŸ‘‡πŸ‘‡
6
9
63
@CameronWBerry
Cameron Berry
2 years
The @BazziniLab brought some cheer & gifts to so many of the people @ScienceStowers that help us throughout the year! Lots of fun and I hope our reindeer put a smile on a lot of faces πŸ¦ŒπŸŽπŸŽ„ Happy Holidays!!!
2
4
31
@Stowers_SRC
Stowers Research Conferences
2 years
All #SRCKC23 speakers are invited to present tandem-talks with early career researchers from their labs. Join us Oct 11-13 as @WickstromLab & @Clem_Villeneuve co-present "Coordination of cell states and morphogenesis by mechanical force" @ScienceStowers https://t.co/nJHeDleVor
2
6
23
@BazziniLab
BazziniLab
2 years
0
5
18
@maxquant
MaxQuant
2 years
The videos from MaxQuant Summer School 2023 in Boston are up on our YouTube channel. Here is the playlist in case you want to watch them: https://t.co/nWOyyiY7CE
0
38
100
@SocDevBio
Society for Developmental Biology
2 years
#Undergraduates #Postbacs Back by popular demand! @SocDevBio is hosting a webinar Get Into Grad School August 30 at 2pm ET. Learn about doctoral programs, the key elements of a compelling grad school application, and the interview process. Register: https://t.co/YeZ85zVEe2
0
24
35
@StowersGrad
Stowers Grad School
2 years
What's interesting about caves? #Cavefish! #StowersGrad predoc, Fanning Xia (@Xiazi_starry), presented at #SDB2023. πŸ‘ #PhD #GradSchool @SocDevBio
0
4
12
@GaPescador
Gabriel da Silva Pescador
2 years
Proud of my mentee presenting her summer work today! 😊
@BazziniLab
BazziniLab
2 years
Summer scholars Poster session! Catalina showing her results !! @ScienceStowers
1
3
28
@GaPescador
Gabriel da Silva Pescador
2 years
Interested in protein regulation during early embryogenesis? Or want to check the unexpected things we found when correlating protein and RNA during maternal-to-zygotic transition? Drop by my poster today and let’s chat! #2023SDB
@GaPescador
Gabriel da Silva Pescador
2 years
Excited to be in Chicago for the 82nd SDB meeting! Come to my poster if you are interested in genome activation and maternal-to-zygotic transition seen at the protein level! @SocDevBio @BazziniLab @ScienceStowers
0
6
25